Студопедия

КАТЕГОРИИ:


Архитектура-(3434)Астрономия-(809)Биология-(7483)Биотехнологии-(1457)Военное дело-(14632)Высокие технологии-(1363)География-(913)Геология-(1438)Государство-(451)Демография-(1065)Дом-(47672)Журналистика и СМИ-(912)Изобретательство-(14524)Иностранные языки-(4268)Информатика-(17799)Искусство-(1338)История-(13644)Компьютеры-(11121)Косметика-(55)Кулинария-(373)Культура-(8427)Лингвистика-(374)Литература-(1642)Маркетинг-(23702)Математика-(16968)Машиностроение-(1700)Медицина-(12668)Менеджмент-(24684)Механика-(15423)Науковедение-(506)Образование-(11852)Охрана труда-(3308)Педагогика-(5571)Полиграфия-(1312)Политика-(7869)Право-(5454)Приборостроение-(1369)Программирование-(2801)Производство-(97182)Промышленность-(8706)Психология-(18388)Религия-(3217)Связь-(10668)Сельское хозяйство-(299)Социология-(6455)Спорт-(42831)Строительство-(4793)Торговля-(5050)Транспорт-(2929)Туризм-(1568)Физика-(3942)Философия-(17015)Финансы-(26596)Химия-(22929)Экология-(12095)Экономика-(9961)Электроника-(8441)Электротехника-(4623)Энергетика-(12629)Юриспруденция-(1492)Ядерная техника-(1748)

Теплофикационные электростанции

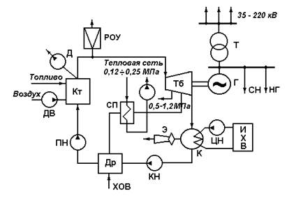
В отличие от КЭС, на ТЭЦ имеются значительные отборы пара, частично отработанного в турбине, на производственные и коммунально-бытовые нужды.

 

Коммунально-бытовые потребители обычно получают тепловую энергию от сетевых подогревателей (бойлеров) СП.

При снижении электрической нагрузки ТЭЦ ниже мощности на тепловом потреблении необходимая для потребителей тепловая энергия может быть получена с помощью редукционно-охладительной установки РОУ, питающейся острым паром котла. Чем больше отбор пара из турбины для теплофикационных нужд, тем меньше тепловой энергии уходит с циркуляционной водой и тем выше КПД электростанции. Следует отметить, что во избежание перегрева хвостовой части турбины через нее должен быть обеспечен во всех режимах пропуск определенного количества пара.

Особенности ТЭЦ:

1. Строятся вблизи потребителей тепловой энергии.

2. Обычно работают на привозном топливе.

3. Большую часть вырабатываемой электроэнергии выдают потребителям ближайшего района.

4. Работают по частично вынужденному графику выработки электроэнергии (т.е. график зависит от теплового потребителя).

5. Низкоманеврены (как и КЭС).

6. Имеют более высокий КПД до 60¸70%

 

<== предыдущая лекция | следующая лекция ==>
Э. Мэйо, М. Фоллет) | Специальная память
Поделиться с друзьями:


Дата добавления: 2014-01-20; Просмотров: 393; Нарушение авторских прав?; Мы поможем в написании вашей работы!


Нам важно ваше мнение! Был ли полезен опубликованный материал? Да | Нет



studopedia.su - Студопедия (2013 - 2026) год. Все материалы представленные на сайте исключительно с целью ознакомления читателями и не преследуют коммерческих целей или нарушение авторских прав! Последнее добавление




Генерация страницы за: 0.012 сек.