Студопедия

КАТЕГОРИИ:


Архитектура-(3434)Астрономия-(809)Биология-(7483)Биотехнологии-(1457)Военное дело-(14632)Высокие технологии-(1363)География-(913)Геология-(1438)Государство-(451)Демография-(1065)Дом-(47672)Журналистика и СМИ-(912)Изобретательство-(14524)Иностранные языки-(4268)Информатика-(17799)Искусство-(1338)История-(13644)Компьютеры-(11121)Косметика-(55)Кулинария-(373)Культура-(8427)Лингвистика-(374)Литература-(1642)Маркетинг-(23702)Математика-(16968)Машиностроение-(1700)Медицина-(12668)Менеджмент-(24684)Механика-(15423)Науковедение-(506)Образование-(11852)Охрана труда-(3308)Педагогика-(5571)Полиграфия-(1312)Политика-(7869)Право-(5454)Приборостроение-(1369)Программирование-(2801)Производство-(97182)Промышленность-(8706)Психология-(18388)Религия-(3217)Связь-(10668)Сельское хозяйство-(299)Социология-(6455)Спорт-(42831)Строительство-(4793)Торговля-(5050)Транспорт-(2929)Туризм-(1568)Физика-(3942)Философия-(17015)Финансы-(26596)Химия-(22929)Экология-(12095)Экономика-(9961)Электроника-(8441)Электротехника-(4623)Энергетика-(12629)Юриспруденция-(1492)Ядерная техника-(1748)

Механизм подачи топлива

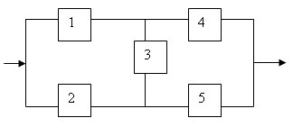
Мостиковые системы

1 и 2 или 4 и 5

 

1, 3, 5 или 2, 3, 4

 

 

 

Для расчета надежности можно воспользоваться методами 1, но при анализе работоспособность определяется не только количеством отказавших элементов, но и их положением в структурной схеме и в соответствии с этим определяется принадлежность состояния схемы к работоспособной или нет.

 

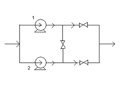
1, 2 – топливные насосы; 3,4,5 – клапаны

 

Логико-вероятностная модель (на основе алгебры логики)

2 события - работоспособное состояние;

- отказ

- сложение

- умножение

Функция работоспособности:

Функция неработоспособности:

Теорема сложения вероятностей:

Произведение:

 

Для сложной системы с большим числом элементов преобразование логической функции оказывается грамостким. Трудоемкость метода сравнима с трудоемкостью метода прямого перебора.

Методы: минимальных путей и минимальных сечений

 

<== предыдущая лекция | следующая лекция ==>
Методы расчета структурной надежности изделий | Испытание изделий на надежность
Поделиться с друзьями:


Дата добавления: 2014-01-14; Просмотров: 378; Нарушение авторских прав?; Мы поможем в написании вашей работы!


Нам важно ваше мнение! Был ли полезен опубликованный материал? Да | Нет



studopedia.su - Студопедия (2013 - 2026) год. Все материалы представленные на сайте исключительно с целью ознакомления читателями и не преследуют коммерческих целей или нарушение авторских прав! Последнее добавление




Генерация страницы за: 0.012 сек.