Студопедия

КАТЕГОРИИ:


Архитектура-(3434)Астрономия-(809)Биология-(7483)Биотехнологии-(1457)Военное дело-(14632)Высокие технологии-(1363)География-(913)Геология-(1438)Государство-(451)Демография-(1065)Дом-(47672)Журналистика и СМИ-(912)Изобретательство-(14524)Иностранные языки-(4268)Информатика-(17799)Искусство-(1338)История-(13644)Компьютеры-(11121)Косметика-(55)Кулинария-(373)Культура-(8427)Лингвистика-(374)Литература-(1642)Маркетинг-(23702)Математика-(16968)Машиностроение-(1700)Медицина-(12668)Менеджмент-(24684)Механика-(15423)Науковедение-(506)Образование-(11852)Охрана труда-(3308)Педагогика-(5571)Полиграфия-(1312)Политика-(7869)Право-(5454)Приборостроение-(1369)Программирование-(2801)Производство-(97182)Промышленность-(8706)Психология-(18388)Религия-(3217)Связь-(10668)Сельское хозяйство-(299)Социология-(6455)Спорт-(42831)Строительство-(4793)Торговля-(5050)Транспорт-(2929)Туризм-(1568)Физика-(3942)Философия-(17015)Финансы-(26596)Химия-(22929)Экология-(12095)Экономика-(9961)Электроника-(8441)Электротехника-(4623)Энергетика-(12629)Юриспруденция-(1492)Ядерная техника-(1748)

Редукционно-охладительная установка




От ТЭЦ

Одно-, двух- и трехтрубная системы пароснабжения

На большинстве предприятий необходим пар 0,6–1,8 МПа, а иногда 3,5 и 9 МПа, который подается к потребителям от ТЭЦ паропроводами. Прокладка индивидуальных паропроводов к каждому потребителю вызывает большие капитальные и эксплуатационные расходы, поэтому обычно ограничиваются сооружением одно- (рис. 9.2.1) и двухтрубной (рис. 9.2.2) и реже трехтрубной системы паропроводов, от которых снабжаются паром группы потребителей. При этом в каждом паропроводе поддерживается максимальное давление пара, необходимое для отдельных потребителей данной группы. Схема пароснабжения зависит в основном от характера тепловой нагрузки и выбирается исходя из технико-экономических соображений, при которых учитываются показатели всех элементов системы пароснабжения: ТЭЦ, паропроводов, потребителей.

 

 

Рис. 9.1.1 Однотрубная система пароснабжения от ТЭЦ:

1 – РОУ у потребителей, 2 – потребители пара, 3 – конденсатоотводчики,

4 – сборник конденсата

 

 

 

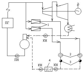
Рис. 9.1.2. Двухтрубная система пароснабжения от ТЭЦ:

1 – РОУ на ТЭЦ, 2 – потребители пара, 3 – конденсатоотводчики,

4 – сборник конденсата

 

 

 

Для снижения давления и температуры пара применяются редукционно-охладительные установки (РОУ). Установки используются на ТЭС для резервирования отборов и противодавления турбин, для резервирования котлов среднего давления и для параллельной работы с ними, для постоянной работы на потребителя, для использования пара при растопке котлов.

На рис.9.1.3 изображена принципиальная схема РОУ высокого давления.

Рис. 9.1.3. Схема редукционно-охладительной установки:

1 и 7 – запорные задвижки, 2 – клапан дроссельный, 3 – шумоглушитель,

4 – форсунка, 5 – импульсный клапан, 6 – главный предохранительный клапан,

8 и 12 – измерительные диафрагмы, 9 – запорный клапан,

10 – ограничительная дроссельная шайба, 11 – регулирующий клапан впрыска,

13 – обратный клапан, 14 – коллектор пароохладителя,

РТ – регулятор температуры пара, РД – регулятор давления

 

Свежий пар дросселируется в клапане. После шумоглушителя пар направляется в коллектор пароохладителя и далее к потребителю. Охлаждающая вода поступает на впрыск через запорный, регулирующий и обратный клапаны. Перед регулирующим клапаном впрыска установлена ограничительная шайба, проходное сечение которой рассчитано на максимальный пропуск охлаждающей воды. Форсунки впрыска имеют механическое распыливание и крепятся к коллектору пароохладителя на фланцах. В качестве охлаждающей в большинстве случаев используется питательная вода котлов.

В целях предотвращения повышения давления в магистрали редуцированного пара против нормального установка снабжается предохранительным клапаном или импульсно-предохранительным устройством, состоящим из импульсного клапана 5 и главного предохранительного клапана 6. Давление пара на выходе РОУ регулируется дроссельным клапаном.

Предохранительная арматура служит для защиты трубопровода, резервуара или системы от чрезмерного повышения давления или уровня среды, для предотвращения обратного ее потока. Типичные представители предохранительной арматуры – предохранительные и обратные клапаны, импульсно-предохранительные, переливные, пускосбросные и отсечно-перепускные устройства.

Основным видом предохранительной арматуры являются предохранительные клапаны. В эксплуатации ТЭС возможны нарушения режимов работы установок и аппаратов, сопровождающиеся быстрым повышением давления среды. Предохранительные клапаны служат для быстрого снижения давления до нормы. Клапаны автоматически открываются, выпускают среду (пар) в атмосферу и закрываются также автоматически при снижении давления до нормы. Суммарное проходное сечение устанавливаемых на аппарате (трубопроводе) предохранительных клапанов рассчитывается на полный расход среды (пара) при номинальном режиме работы.

Распространенным типом предохранительной арматуры являются обратные клапаны. Обратный клапан является самодействующим предохранительным устройством и пропускает среду только в одном направлении и автоматически закрывается при обратном ее движении. Обратные клапаны устанавливаются на входе питательной воды в котлы, за ПВД, на нагнетании насосов, на паропроводах отборов турбин, на дренажных линиях.

Одним из важных видав предохранительной арматуры являются быстродействующие редукционно-охладительные установки (БРОУ). Разновидностью БРОУ являются пускосбросные устройства (ПСБУ), входящие в состав пусковых схем блочных энергетических установок. Их основное назначение – защита поверхностей нагрева котлов от пережога при внезапном прекращении поступления пара в турбину. ПСБУ обеспечивает сброс острого пара из главного паропровода в конденсатор турбины и не допускают повышения давления пара на выходе из котла.

 




Поделиться с друзьями:


Дата добавления: 2014-11-18; Просмотров: 2242; Нарушение авторских прав?; Мы поможем в написании вашей работы!


Нам важно ваше мнение! Был ли полезен опубликованный материал? Да | Нет



studopedia.su - Студопедия (2013 - 2026) год. Все материалы представленные на сайте исключительно с целью ознакомления читателями и не преследуют коммерческих целей или нарушение авторских прав! Последнее добавление




Генерация страницы за: 0.011 сек.