Студопедия

КАТЕГОРИИ:


Архитектура-(3434)Астрономия-(809)Биология-(7483)Биотехнологии-(1457)Военное дело-(14632)Высокие технологии-(1363)География-(913)Геология-(1438)Государство-(451)Демография-(1065)Дом-(47672)Журналистика и СМИ-(912)Изобретательство-(14524)Иностранные языки-(4268)Информатика-(17799)Искусство-(1338)История-(13644)Компьютеры-(11121)Косметика-(55)Кулинария-(373)Культура-(8427)Лингвистика-(374)Литература-(1642)Маркетинг-(23702)Математика-(16968)Машиностроение-(1700)Медицина-(12668)Менеджмент-(24684)Механика-(15423)Науковедение-(506)Образование-(11852)Охрана труда-(3308)Педагогика-(5571)Полиграфия-(1312)Политика-(7869)Право-(5454)Приборостроение-(1369)Программирование-(2801)Производство-(97182)Промышленность-(8706)Психология-(18388)Религия-(3217)Связь-(10668)Сельское хозяйство-(299)Социология-(6455)Спорт-(42831)Строительство-(4793)Торговля-(5050)Транспорт-(2929)Туризм-(1568)Физика-(3942)Философия-(17015)Финансы-(26596)Химия-(22929)Экология-(12095)Экономика-(9961)Электроника-(8441)Электротехника-(4623)Энергетика-(12629)Юриспруденция-(1492)Ядерная техника-(1748)

Эксперимент




Часть 1. Получение фазово-разнесенных сигналов (PDM)

1. Запустите NI ELVIS II Function Generator VI. Настройте его:

- Waveshape Sine

- Frequency 2kHz

- Amplitude 4Vpp

- DC Offset 0V

2. Соберите схему, показанную на рисунке 5.3.

 

Рисунок 5.3.

 

Блок-схема представлена на рисунке 5.4. Заметьте, что два уникальных сообщения с частотой 2кГц соединены со входами разным перемножителей. В качестве несущих используются синусоида и косинусоида с частотой 100кГц, т.е. необходимая разность фаз соблюдается.

3. Запустите NI ELVIS II Oscilloscope VI и настройте его:

- Coupling AC

- Trigger Type Edge

- Trigger Source CH 0

4. Убедитесь, что сигнал DSBSC модулирован – огибающие должны формировать копию информационного сообщения.

5. Пересоедините входы осциллографов, как показано на рисунке 5.5 и проделайте то же самое для второго сигнала.

 

 

 

Рисунок 5.4

 

Рисунок 5.5.

6. Измените схему, как показано на рисунке 5.6.

 

 

Рисунок 5.6.

 

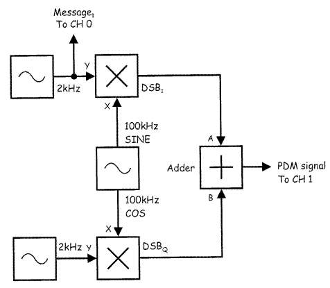
Блок-схема представлена на рисунке 5.7. Сумматор ADDER используется для сложения двух сигналов (DSBI и DSBQ) и на его выходе мы получаем PDM сигнал.

 

 

Рисунок 5.7.

7. Отсоедините провод, идущий ко входу А сумматора. Регулируя ручку g установите выходное напряжение равным 4В, затем присоедините провод обратно.

8. Отсоедините провод, идущий ко входу В сумматора. Регулируя ручку G установите выходное напряжение равным 4В, затем присоедините провод обратно.

 




Поделиться с друзьями:


Дата добавления: 2015-06-04; Просмотров: 382; Нарушение авторских прав?; Мы поможем в написании вашей работы!


Нам важно ваше мнение! Был ли полезен опубликованный материал? Да | Нет



studopedia.su - Студопедия (2013 - 2026) год. Все материалы представленные на сайте исключительно с целью ознакомления читателями и не преследуют коммерческих целей или нарушение авторских прав! Последнее добавление




Генерация страницы за: 0.013 сек.