Студопедия

КАТЕГОРИИ:


Архитектура-(3434)Астрономия-(809)Биология-(7483)Биотехнологии-(1457)Военное дело-(14632)Высокие технологии-(1363)География-(913)Геология-(1438)Государство-(451)Демография-(1065)Дом-(47672)Журналистика и СМИ-(912)Изобретательство-(14524)Иностранные языки-(4268)Информатика-(17799)Искусство-(1338)История-(13644)Компьютеры-(11121)Косметика-(55)Кулинария-(373)Культура-(8427)Лингвистика-(374)Литература-(1642)Маркетинг-(23702)Математика-(16968)Машиностроение-(1700)Медицина-(12668)Менеджмент-(24684)Механика-(15423)Науковедение-(506)Образование-(11852)Охрана труда-(3308)Педагогика-(5571)Полиграфия-(1312)Политика-(7869)Право-(5454)Приборостроение-(1369)Программирование-(2801)Производство-(97182)Промышленность-(8706)Психология-(18388)Религия-(3217)Связь-(10668)Сельское хозяйство-(299)Социология-(6455)Спорт-(42831)Строительство-(4793)Торговля-(5050)Транспорт-(2929)Туризм-(1568)Физика-(3942)Философия-(17015)Финансы-(26596)Химия-(22929)Экология-(12095)Экономика-(9961)Электроника-(8441)Электротехника-(4623)Энергетика-(12629)Юриспруденция-(1492)Ядерная техника-(1748)

Обратные связи в усилителях

Обратной связью называется передача части энергии усиленного сигнала с выхода усилителя (каскада) во входную цепь.

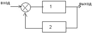
Цепь, по которой осуществляется обратная связь, называется цепью обратной связи (ЦОС). Структурная схема усилителя с обратной связью приведена на рис.2.38.

 

 

Рис.2.38. Структурная схема усилителя с обратной связью:1 – усилитель без обратной связи; 2 – цепь обратной связи (ЦОС); 3 - усилитель с обратной связью.

 

Классификация обратных связей.

В зависимости от способа реализации обратные связи (ОС) разделяют:

1. Внутренняя обратная связь. Она присуща всем активным элементам, так как потоков зарядов в области выходного электрода создает поле, влияющее на заряды у входного электрода. Это влияние стремятся снизить конструктивно.

2. Внешняя обратная связь – специально организованная ОС с использованием внешних по отношению к активному элементу цепей.

3. Паразитная обратная связь - обратная связь, возникающая за счет паразитных элементов схемы или конструкции. Эти связи не контролируемы и их стремятся уменьшить.

По зависимости коэффициента перегрузки ЦОС от частоты различают:

Частотно – независимую обратную связь;

Частотно – зависимую обратную связь.

По соотношению фаз сигнала ОС и входного сигнала различают:

Положительная обратная связь – это такая связь, при которой сигнал ЦОС оказывается в фазе с входным и складывается с ним. Это приводит к увеличению коэффициента усиления и возможности самовозбуждения.

Отрицательная обратная связь – это такая связь, при которой сигнал ЦОС оказывается в противофазе с входным и вычитается из него. Это сопровождается смещением коэффициента усиления.

По способу подключения четырехполюсника ЦОС с четырехполюсником усилителя ко второму входа усилителя различают:

Последовательную ОС - это такая связь, при которой входная цепь усилителя и выход ЦОС соединены последовательно. Общее входное сопротивление возрастает.

Параллельная обратная связь - это такая связь, при которой входная цепь усилителя и выход ЦОС соединены параллельно. Общее входное сопротивление падает.

По способу подключения ЦОС с усилителем на входе усилителя различают:

Обратную связь по току – при этом четырехполюсник усилителя и ЦОС на входе соединены последовательно. Входное сопротивление усилителя с обратной связью возрастает.

Обратную связь по напряжению - при этом четырехполюсник усилителя и ЦОС на входе соединены параллельно и входное сопротивление усилителя падает.

Следовательно, по способу включения четырехполюсников возможны четыре вида обратных связей.

а). Обратная связь последовательная по току (рис.2.39)

 

 

а) б)

Рис.2.39. Обратная связь последовательная по току: а) – структурная схема ОС последовательной по току; б) – возможная схема реализации этой ОС.

 

Напряжение обратной связи образуется на Rэ выходным током () следовательно, ОС по току. Это напряжение включено последовательно с выходным напряжением , следовательно, ОС – последовательная. Так как справедливо соотношение:

Uвх –Uбэ – Uг – Uос – то обратная связь отрицательная.

ОС образуется эмиттером Rэ, величина которого не зависит от частоты, то ОС частотно – независимая.

б). Обратная связь последовательная по напряжению (рис.2.40).

 

 

а) б)

Рис.2.40. Обратная связь последовательная по напряжению: а) – структурная схема ОС; б) – возможная схема реализации этой ОС.

 

В этой схеме обратную связь также образует резистор Rэ –=IэRэ, Uнагр=Uос, так как по переменному току нагрузка соединена параллельно с Rэ. Следовательно, имеет место 100% ОС по напряжению Uос, а поскольку Uвх=Uг-URэ= Uг- Uос – то ОС последовательная и отрицательная.

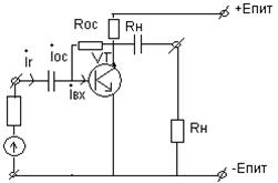
в). Параллельная обратная связь по напряжению (рис.2.41).

 

а) б)

Рис.2.41. Обратная связь параллельная по напряжению: а) – структурная схема ОС; б) – возможная схема реализации этой ОС.

 

Обратная связь в этой схеме образуется через Rос включенную между коллектором и базой транзистора и через него протекает ток обратной связи Iос. Так как справедливо соотношение: , то ОС отрицательная и параллельная, а поскольку:

(рис.2.44)

(так как мало им пренебрегают), то ОС по напряжению.

г). Обратная связь параллельная по току (рис.2.42).

 

 

а) б)

 

Рис.2.42. Обратная связь параллельная по току: а) – структурная схема ОС; б) – возможная схема реализации этой ОС.

 

В этой схеме образуется резисторами через Rсв и Rэ2.

Величина , то есть зависит от выходного тока ОС по току. Так же справедливо утверждение: , следовательно, ОС параллельная и отрицательная.

Во всех случаях ОС образовывалась резистивными элементами и, следовательно, бала частотно – независимой. Если в целях ОС применяются частотно – зависимые элементы (дроссели или конденсаторы), то есть RL- или RC-цепи, то ОС будет частотно – зависимой.

Влияние ОС на характеристики усилителя.

Для анализа влияния ОС на характеристики усилителя необходимо ввести следующие обозначения:

- коэффициент передачи усилителя без ОС;

- коэффициент передачи усилителя с ОС;

- коэффициент передачи ЦОС.

На примере схемы с последовательной ОС по напряжению (рис. 2.40) можно показать, что:

Uвых= (рис. 2.45)

Откуда Кос=

Введение ОС приводит к изменению коэффициента усиления усилителя на величину - глубина ОС. Произведение называется петлевым усилением.

Если в результате введения ОС получается что для какого – то диапазона частот - величина вещественная и положительная, то , то ОС тоже положительная и Кос - увеличивается.

Если для какого – то диапазона частот произведение - величина вещественная и отрицательная, то и ОС отрицательная. Это приведет к уменьшению коэффициента усиления на величину . Кроме влияния ОС на коэффициент усиления она влияет и на многие другие характеристики. Она влияет на граничные частоты АЧХ в области низких частот:

,

где - граничная низкая частота усилителя с ОС.

Из формулы следует, что отрицательная ОС уменьшает, а положительная – увеличивает на величину .

В области высоких частот: .

Следовательно, отрицательная ОС повышает, а положительная – понижает в области высоких частот на величину . Отсюда следует, что введение ОС приводит к изменению АЧХ в целом (рис.2.43).

 

 

Рис.2.43.

 

Изменяется и вид амплитудной характеристики усилителя (рис.2.44).

 

Рис.2.44.

 

Из графика следует, что обратные связи влияют на динамический диапазон Д – усилителя. Отрицательная ОС его расширяет, а положительная – сужает. Вместе с этим усиливается и коэффициент нелинейных искажений (Кг). При ПОС он увеличивается на величину , а при ООС – уменьшается на величину.

Так как для усилителя с ООС справедливо:

(рис.2.47)

При глубокой ОС (>>1).

Следовательно, общий коэффициент усиления, в основном, определяется коэффициентом передачи ЦОС - . Так как ОС на практике часто образуется из пассивных элементов (R,I,C), то их параметры на много более стабильны, чем параметры активных элементов (полупроводниковых приборов). Значит, введение ООС повышает временную и температурную стабильность усилителя.

<== предыдущая лекция | следующая лекция ==>
Электронные усилители | Усилители постоянного тока
Поделиться с друзьями:


Дата добавления: 2014-01-03; Просмотров: 2595; Нарушение авторских прав?; Мы поможем в написании вашей работы!


Нам важно ваше мнение! Был ли полезен опубликованный материал? Да | Нет



studopedia.su - Студопедия (2013 - 2026) год. Все материалы представленные на сайте исключительно с целью ознакомления читателями и не преследуют коммерческих целей или нарушение авторских прав! Последнее добавление




Генерация страницы за: 0.013 сек.