Студопедия

КАТЕГОРИИ:


Архитектура-(3434)Астрономия-(809)Биология-(7483)Биотехнологии-(1457)Военное дело-(14632)Высокие технологии-(1363)География-(913)Геология-(1438)Государство-(451)Демография-(1065)Дом-(47672)Журналистика и СМИ-(912)Изобретательство-(14524)Иностранные языки-(4268)Информатика-(17799)Искусство-(1338)История-(13644)Компьютеры-(11121)Косметика-(55)Кулинария-(373)Культура-(8427)Лингвистика-(374)Литература-(1642)Маркетинг-(23702)Математика-(16968)Машиностроение-(1700)Медицина-(12668)Менеджмент-(24684)Механика-(15423)Науковедение-(506)Образование-(11852)Охрана труда-(3308)Педагогика-(5571)Полиграфия-(1312)Политика-(7869)Право-(5454)Приборостроение-(1369)Программирование-(2801)Производство-(97182)Промышленность-(8706)Психология-(18388)Религия-(3217)Связь-(10668)Сельское хозяйство-(299)Социология-(6455)Спорт-(42831)Строительство-(4793)Торговля-(5050)Транспорт-(2929)Туризм-(1568)Физика-(3942)Философия-(17015)Финансы-(26596)Химия-(22929)Экология-(12095)Экономика-(9961)Электроника-(8441)Электротехника-(4623)Энергетика-(12629)Юриспруденция-(1492)Ядерная техника-(1748)

Однотактные УМ




Классы усиления

Общие сведения

УСИЛИТЕЛИ МОЩНОСТИ

 

 

Усилители мощности (УМ) предназначены для передачи больших мощностей сигнала без искажений в низкоомную нагрузку. Обычно они являются выходными каскадами многокаскадных усилителей. Основной задачей УМ является выделение в нагрузке возможно большей мощности сигнала, усиление напряжения в нем является второстепенным фактором.

Основными задачами при проектировании УМ являются:

¨ обеспечение режима согласования выходного сопротивления УМ с нагрузкой с целью передачи в нагрузку максимальной мощности;

¨ достижение минимальных нелинейных искажений сигнала;

¨ получение максимального КПД.

УМ классифицируются по:

¨ способу усиления – на однотактные и двухтактные;

¨ способу согласования – на трансформаторные и бестрансформаторные;

¨ классу усиления – на классы A, B, AB, C, D.

В качестве методов проектирования могут применяться:

¨ графоаналитические (построение ДХ и т.д.);

¨ по усредненным параметрам.

 

 

Для всех рассмотренных ранее усилительных каскадов предполагалось. Что они работают в режиме класса А. Выбор рабочей точки покоя, например для БТ, (см. рис. 3.10) производится таким образом, чтобы входной сигнал полностью помещался на линейном участке входной ВАХ транзистора, а значение располагалось на середине этого линейного участка. На выходной ВАХ транзистора в режиме класса А рабочая точка () располагается на середине нагрузочной прямой так, чтобы амплитудные значения сигналов не выходили за те пределы нагрузочной прямой, где изменения тока коллектора прямо пропорциональны изменениям тока базы. Поскольку режим А характерен работой транзисторов на почти линейных участках своих ВАХ, то УМ в этом режиме будет иметь минимальные НИ (обычно ).

При работе в режиме класса А транзистор все время находится в открытом состоянии, следовательно, угол отсечки (половина времени за период, в течение которого транзистор открыт) . Потребление мощности источника питания происходит в любой момент, поэтому каскады, работающие в режиме класса А, характеризуются невысоким КПД (в идеале – 50%, реально – (35…45)%). Режим усиления класса А в УМ применяется в тех случаях, когда необходимы минимальные НИ, а мощность и КПД не имеют решающего значения.

Более мощные варианты выходных каскадов работают в режиме класса В, характеризующегося (рис. 10.1).

Рис. 10.1. Режим класса В.

В режиме покоя транзистор закрыт и не потребляет мощности от источника питания, а открывается только в течение половины периода входного сигнала. Относительно небольшая потребляемая мощность позволяет получить в УМ класса В значение КПД до 70%. Режим класса В обычно применяется в двухтактных УМ. Основной недостаток УМ класса В – большой уровень НИ ().

Режим класса АВ занимает промежуточное значение между режимами класса А и В и применяется в двухтактных УМ. В режиме покоя через транзистор протекает небольшой ток покоя (рис. 10.2), выводящий основную часть рабочей полуволны входного гармонического сигнала на участок ВАХ с относительно малой нелинейностью.

Рис. 10.2. Режим класса .

Угол отсечки в режиме класса АВ достигает (120…130)°, КПД и НИ – средние между значениями для режимов классов А и В.

В режиме класса С транзистор заперт смещением (рис. 10.3), , поэтому УМ класса С более экономичны, чем УМ класса В.

Рис. 10.3. Режим класса .

Однако в режиме класса С велики НИ, поэтому класс С применяется, в основном, в генераторах и резонансных усилителях, где высшие гармонические составляющие отфильтровываются резонансным контуром в цепи нагрузки.

В мощных усилителях-преобразователях находит применение режим класса D или ключевой режим работы усилительных элементов. Данный режим, в сочетании с широтно-импульсной модуляцией, позволяет мощные экономичные УМ, в т.ч. и для систем звуковой трансляции.

Таким образом, активный элемент в УМ может работать как без отсечки тока (класс А), так и с отсечкой (классы АВ, В, С, D). Класс усиления задается положением рабочей точки в режиме покоя.

 

 

В качестве однотактных бестрансформаторных УМ могут быть применены уже рассмотренные каскады с ОЭ (ОИ) и ОК (ОС), выполненные на мощных БТ или ПТ, причем эмиттерный (истоковый) повторитель эффективен при низкоомной (порядка единиц ом) нагрузке. Основной недостаток таких каскадов – в режиме согласования с нагрузкой КПД£25%.

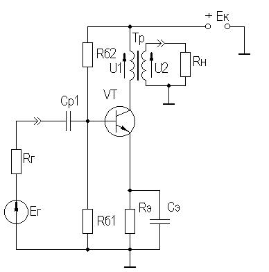
Однотактные трансформаторные УМ имеют КПД£50% за счет оптимального согласования с нагрузкой с помощью трансформатора (рис. 10.4).

Рис. 10.4. Однотактный трансформаторный УМ.

Сопротивление нагрузки по переменному току равно:

,

где n – коэффициент трансформации, .

Данный каскад находит ограниченное применение в современной схемотехнике УМ из-за ряда существенных недостатков:

¨ малого КПД;

¨ больших частотных искажений за счет трансформатора;

¨ больших НИ за счет тока подмагничивания трансформатора;

¨ невозможности реализации в виде ИМС.

Трансформаторные УМ подробно описаны в классических учебниках по УУ, например, в [5,6].

 




Поделиться с друзьями:


Дата добавления: 2014-01-03; Просмотров: 924; Нарушение авторских прав?; Мы поможем в написании вашей работы!


Нам важно ваше мнение! Был ли полезен опубликованный материал? Да | Нет



studopedia.su - Студопедия (2013 - 2025) год. Все материалы представленные на сайте исключительно с целью ознакомления читателями и не преследуют коммерческих целей или нарушение авторских прав! Последнее добавление




Генерация страницы за: 0.009 сек.