Студопедия

КАТЕГОРИИ:


Архитектура-(3434)Астрономия-(809)Биология-(7483)Биотехнологии-(1457)Военное дело-(14632)Высокие технологии-(1363)География-(913)Геология-(1438)Государство-(451)Демография-(1065)Дом-(47672)Журналистика и СМИ-(912)Изобретательство-(14524)Иностранные языки-(4268)Информатика-(17799)Искусство-(1338)История-(13644)Компьютеры-(11121)Косметика-(55)Кулинария-(373)Культура-(8427)Лингвистика-(374)Литература-(1642)Маркетинг-(23702)Математика-(16968)Машиностроение-(1700)Медицина-(12668)Менеджмент-(24684)Механика-(15423)Науковедение-(506)Образование-(11852)Охрана труда-(3308)Педагогика-(5571)Полиграфия-(1312)Политика-(7869)Право-(5454)Приборостроение-(1369)Программирование-(2801)Производство-(97182)Промышленность-(8706)Психология-(18388)Религия-(3217)Связь-(10668)Сельское хозяйство-(299)Социология-(6455)Спорт-(42831)Строительство-(4793)Торговля-(5050)Транспорт-(2929)Туризм-(1568)Физика-(3942)Философия-(17015)Финансы-(26596)Химия-(22929)Экология-(12095)Экономика-(9961)Электроника-(8441)Электротехника-(4623)Энергетика-(12629)Юриспруденция-(1492)Ядерная техника-(1748)

Устройство аппарата

Принцип работы аппарата.

Аппарат работает по открытой схеме дыхания (рис.1) с выдохом в атмосферу и работает следующим образом:

при открытии вентиля 1 воздух под высоким давлением поступает из баллона 2 в фильтр 4 редуктора 5, в полость высокого давления А и после редуцирования в полость редуцированного давления Б. Редуктор поддерживает постоянное редуцированное давление в полости Б независимо от изменения давления на входе.

 

 

Рисунок 1.

В случае нарушения работы редуктора и повышения редуцированного давления срабатывает предохранительный клапан 6.

Из полости Б редуктора воздух поступает по шлангу 10 в легочный автомат 11 и в адаптер 8. Через клапан 9 подсоединяется спасательное устройство.

Легочный автомат обеспечивает поддержание заданного избыточного давления в полости Д. При вдохе воздух из полости Д легочного автомата подается в полость В лицевой части 13. Воздух, обдувая стекло 14, препятствует его запотеванию. Далее через клапаны вдоха 15 воздух поступает в полость Г для дыхания.

При выдохе клапаны вдоха закрываются, препятствуя попаданию выдыхаемого воздуха на стекло. Для выдоха воздух в атмосферу открывается клапан выдоха 16, расположенный в клапанной коробке 17. Клапан выдоха с пружиной позволяет поддерживать в подмасочном пространстве заданное избыточное давление.

Для контроля за запасом воздуха в баллоне воздух из полости высокого давления А поступает по капиллярной трубке высокого давления 18 в манометр 19, а из полости низкого давления Б по шлангу 20 к свистку 21 сигнального устройства 22. При исчерпании рабочего запаса воздуха в баллоне включается свисток, предупреждающий звуковым сигналом о том, что в аппарате только резервный запас воздуха.

В состав аппарата (рис.2) входят: подвесная система 1, баллон с вентилем 2, редуктор 3, адаптер 5, шланг 6, автомат легочный 7, маска панорамная 8, капилляр 9 с устройством сигнальным 10, устройство спасательное 11. Фиксация шланга и капилляра на спинке осуществляется шлевками 4.

 

 

Рисунок 2.

Подвесная система (рис.3) служит для крепления на ней систем и узлов аппарата и состоит из пластиковой спинки 1, системы ремней: плечевых 2, концевых 3, закрепленных на спинке пряжками 4, поясного 5 с быстроразъемной регулируемой пряжкой.

Ложемент 6 служит опорой для баллона. Фиксация баллона осуществляется баллонным ремнем 7 со специальной пряжкой.

 

 

Рисунок 3.

Баллон предназначен для хранения рабочего запаса сжатого воздуха. В зависимости от модели аппарата могут применяться стальные и металлокомпозитные баллоны.

В горловине баллона нарезана коническая резьба, по которой в баллон ввинчивается запорный вентиль. На цилиндрической части баллона нанесена надпись «ВОЗДУХ 29,4 МПа».

Вентиль (рис.4) состоит из корпуса 1, трубки 2, клапана 3 со вставкой, сухаря 4, шпинделя 5, гайки сальниковой 6, маховичка 7, пружины 8, гайки 9 и заглушки 10.

 

Рисунок 4.

 

Герметичность вентиля обеспечивается шайбами 11 и 12. Шайбы 12 и 13 уменьшают трение между буртиком шпинделя, торцом маховичка и торцами гайки сальниковой при вращении маховичка.

Герметичность вентиля в месте соединения с баллоном обеспечивается фторопластовым уплотнительным материалом (ФУМ-2).

При вращении маховичка по часовой стрелке клапан, перемещаясь по резьбе в корпусе вентиля, прижимается вставкой к седлу и перекрывает канал, по которому воздух поступает из баллона в редуктор. При вращении маховичка против часовой стрелки клапан отходит от седла и открывает канал.

Редуктор (рис. 5) поршневой, уравновешенного типа предназначен для преобразования высокого давления воздуха в баллоне до редуцированного давления в диапазоне 0,7…0,85 МПа. Он состоит из корпуса 1 с проушиной 2 для крепления редуктора к спинке, вставки 3 с кольцами уплотнительными 4 и 5, корпуса 6 с седлом 7, редукционного клапана 8, на котором с помощью гайки 9 и шайбы 10 закреплен поршень 11 с резиновым уплотнительным кольцом 12, пружин 13 и 14, регулировочной гайки 15 и стопорным винтом 16.

 

 

Рисунок 5

На корпус редуктора для предупреждения загрязнения надета облицовка 17. В корпусе редуктора имеется штуцер 18 с кольцом уплотнительным 19 и винтом 20 для подсоединения капилляра, и штуцер 21 для подсоединения адаптера или шланга.

В корпус редуктора вкручен штуцер 22 с муфтой 23 для подсоединения к вентилю баллона. В штуцере установлен фильтр 24, зафиксированный винтом 25. Герметичность соединения штуцера с корпусом обеспечивается уплотнительным кольцом 26. Герметичность соединения вентиля с редуктором обеспечивается уплотнительным кольцом 27.

В конструкции редуктора предусмотрен предохранительный клапан, который состоит из седла клапана 28, клапана 29, пружины 30, направляющей 31 и контргайки 32. Седло клапана вкручено в поршень редуктора. Герметичность соединения обеспечивается кольцом уплотнительным 33.

При отсутствии давления в редукторе поршень под действием пружин находится в крайнем положении, при этом редукционный клапан открыт.

При открытом вентиле баллона воздух под высоким давлением поступает в камеру редуктора и создает под поршнем давление, величина которого зависит от степени сжатия пружин. При этом поршень вместе с редукционным клапаном перемещается, сжимая пружины до тех пор, пока не установится равновесие между давлением воздуха на поршень и усилием сжатия пружин, и не перекроется зазор между седлом и редукционным клапаном.

При вдохе давление под поршнем уменьшается, поршень с редукционным клапаном под действием пружин перемещается, создавая зазор между седлом и клапаном, обеспечивая поступление воздуха под поршень и далее в легочный автомат. Вращением гайки 15 производится регулировка величины редуцированного давления.

При нормальной работе редуктора предохранительный клапан 29 усилием пружины 30 прижат к седлу клапана 28. При повышении редуцированного давления выше установленного клапан, преодолевая сопротивление пружины, отходит от седла, и воздух из полости редуктора выходит в атмосферу. Вращением направляющей 31 регулируется давление срабатывания предохранительного клапана.

Адаптер (рис. 6) предназначен для подсоединения к редуктору легочного автомата и спасательного устройства и состоит из тройника 1 и разъема 2, соединенных между собой шлангом 4, который зафиксирован на штуцерах колпачками 5. Герметичность соединения адаптера с редуктором обеспечивается кольцом уплотнительным 6. В корпус разъема 3 ввинчена втулка 7, на которой смонтирован узел фиксации штуцера спасательного устройства, состоящий из обоймы 8, шариков 9, втулки 10, пружины 11, корпуса 12, кольца уплотнительного 13 и клапана 14.

 

 

Рисунок 6

Герметичность соединения втулки 7 с седлом 15 и корпусом 3 обеспечивается прокладками 16. Герметичность соединения разъема со шлангом спасательного устройства обеспечивается манжетой 17. Для защиты от загрязнения разъем закрыт защитным колпаком 18. Вместо спасательного устройства к разъему можно подключить магистраль шланговой подачи воздуха.

При соединении с разъемом торец штуцера спасательного устройства, упираясь в манжету 17 и преодолевая сопротивление пружины 11, отводит клапан 14 с уплотнительным кольцом 13 от седла 15 и обеспечивает подачу воздуха из редуктора в спасательное устройство. Кольцевой выступ штуцера при этом смещает внутрь разъема втулку 10, шарики 9, выходя из соприкосновения с втулкой 10, входят в кольцевую проточку штуцера спасательного устройства. Освобожденная обойма 8 под воздействием пружины 19 смещается и фиксирует шарики в кольцевой проточке штуцера спасательного устройства, обеспечивая, таким образом, необходимую надежность соединения штуцера с разъемом. Для отсоединения штуцера шланга спасательного устройства необходимо одновременно нажать на штуцер и сдвинуть обойму. При этом штуцер вытолкнется из разъема усилием пружины 11 и клапан закроется.

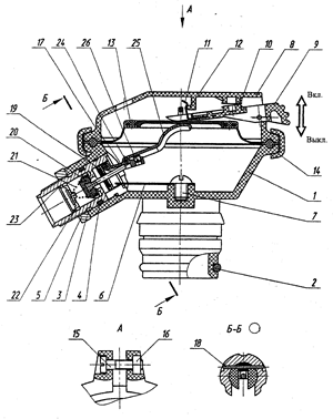
Легочный автомат (рис. 7) предназначен для автоматической подачи воздуха для дыхания пользователя и подержания избыточного давления в подмасочном пространстве лицевой части.

 

 

 

Рисунок 7

Легочный автомат состоит из корпуса 1 с уплотнительным кольцом 2, седла клапана 3 с уплотнительным кольцом 4 и контргайкой 5, щитка 6, закрепленного винта 7. В крышке 8 установлен рычаг 9 с пружиной 10, 11, заодно с крышкой выполнен фиксатор 12. Крышка с корпусом легочного автомата и мембраной 13 герметично соединены хомутом 14 при помощи винта 15 и гайки 16.

Седло клапана состоит из коромысла 17, закрепленного на оси 18, фланца 19, клапана 20, пружины 21 и шайбы 22, зафиксированной стопорным кольцом 23. На оси 24 коромысла 17 закреплен рычаг 25, высота поднятия которого определяется регулировочным винтом 26.

Работает легочный автомат следующим образом. В исходном положении клапан 20 прижат к седлу 3 пружиной 21, мембрана 13 зафиксирована рычагом 9 на фиксаторе 12.

При первом вдохе в подмембраной полости создается разряжение, под действием которого мембрана с рычагом срывается с фиксатора и, прогибаясь, воздействует через рычаг 25 и коромысло 17 на клапан 20, открывая его. В образовавшийся зазор между седлом и клапаном поступает воздух из редуктора. Пружина 10, воздействуя через рычаг 9 на мембрану и клапан, создает и поддерживает в подмембраной полости заданное избыточное давление.

При этом давление на мембрану воздуха, поступающего из редуктора, увеличивается до тех пор, пока не уравновесит усилие пружины избыточного давления. В этот момент клапан прижимается к седлу и перекрывает поступление воздуха из редуктора.

Включение легочного автомата и устройства дополнительной подачи воздуха производится нажатием на рычаг управления в направлении «Вкл».

Выключение легочного автомата производится нажатием на рычаг управления в направлении «Выкл.».

Спасательное устройство предназначено для эвакуации пострадавшего из непригодной для дыхания зоны. Спасательное устройство состоит из легочного автомата со шлангом, лицевой части промышленного противогаза ШМП-1 ГОСТ 12.4.166 (рост 2) или панорамной маски ПТС «Обзор-УС».

В спасательном устройстве применяется легочный автомат без избыточного давления (рис. 8).

 

 

 

 

Рисунок 8

Он отличается от основного легочного автомата отсутствием пружины избыточного давления и пружины фиксатора, а также способом присоединения к лицевой части (гайка 2 с резьбой 40х4). Рычаг управления легочного автомата спасательного устройства красного цвета. Возврат рычага в исходное положение осуществляется пружиной 10.

При вдохе в подмембранной полости создается разряжение, под действием которого мембрана, прогибаясь, воздействует через коромысло 17 и рычаг 25 на клапан 20, открывая его. В образовавшийся зазор между седлом и клапаном поступает воздух из редуктора. При выдохе мембрана возвращается в исходное положение, клапан закрывается, подача воздуха прекращается.

Для дополнительной подачи воздуха необходимо нажать пальцем на рычаг управления по стрелке «Вкл.».

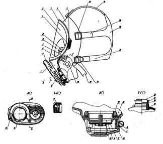
Лицевая часть предназначена для защиты органов дыхания и зрения от воздействия токсичной и задымленной окружающей среды и соединения дыхательных путей человека с легочным автоматом.

Лицевая часть «Panorama Nova Standard» № R 54450 (рис. 9) состоит из корпуса 1 с панорамным стеклом 2, клапанной коробки 3, с переговорным устройством 4, на корпусе которого крепится подмасочник 5 с клапанами вдоха 6. В клапанной коробке установлен подпружиненный клапан выдоха 7.

Рисунок 9

Пружина 8 фиксируется пружинной скобой 9. Снизу клапанная коробка закрыта крышкой 10. К клапанной коробке при помощи штекерного соединения крепится легочный автомат. Для отсоединения легочного автомата от клапанной коробки следует нажать на кнопку 11. На голове лицевая часть крепится при помощи оголовья 12, состоящего из объединенных между собой лямок, соединенных пряжками 13 с корпусом. Для ношения лицевой части на шее в ожидании применения предназначен шейный ремень 14.

Лицевая часть ПТС «Обзор» (рис. 10) состоит из корпуса 1 со стеклом 2, закрепленном с помощью полуобойм 3 винтами 4 с гайками 5, переговорного устройства 6, закрепленного хомутом 7 и клапанной коробки 8, с гнездом под штекерное соединение с легочным автоматом. Клапанная коробка крепится к корпусу с помощью хомута 9 с винтом 10. Фиксацию легочного автомата в клапанной коробке обеспечивается пружиной 11. Отсоединение легочного автомата от клапанной коробки осуществляется нажатием на кнопку 12. В клапанной коробке установлены клапан выдоха 13 с диском жесткости 14, пружиной избыточного давления 15. Клапанная коробка закрыта крышкой 16, закрепленной на клапанной коробке винтами 17. На голове лицевая часть крепится с помощью оголовья 18, состоящего из объединенных между собой лямок: лобной 19, двух височных 20 и двух затылочных 21, соединенных с корпусом пряжками 22 и 23.

 

 

Рисунок 10

Подмасочник 24 с клапанами вдоха 25, крепится к корпусу лицевой части с помощью корпуса переговорного устройства и скобы 26, а к клапанной коробке – гайкой 27 с шайбой 28.

Оголовье служит для фиксации лицевой части на голове пользователя. Пряжки 22, 23 позволяют осуществлять быструю подгонку лицевой части непосредственно на голове.

Для ношения лицевой части на шее пользователя в ожидании применения к нижним пряжкам лицевой части прикреплен шейный ремень 28.

При вдохе воздух из подмембранной полости легочного автомата поступает в подмасочную полость и через клапаны вдоха в подмасочник. При этом происходит обдув панорамного стекла лицевой части, что исключает его запотевание.

При выдохе клапаны вдоха закрываются, препятствуя попаданию выдыхаемого воздуха на стекло лицевой части. Выдыхаемый воздух из подмасочного пространства выходит в атмосферу через клапан выдоха.

Пружина поджимает клапан выдоха к седлу с усилием, позволяющим поддерживать в подмасочном пространстве лицевой части заданное избыточное давление. Переговорное устройство обеспечивает передачу речи пользователя при надетой на лицо лицевой части и состоит из корпуса 29, прижимного кольца 30, мембраны 31 и гайки 32.

Капилляр (рис. 11) служит для присоединения к редуктору сигнального устройства с манометром и состоит из двух штуцеров 1, соединенных впаянной в них спиральной трубкой высокого давления 2, и двух штуцеров 3, соединенных шлангом 4, закрепленном на штуцерах колпачками 5. Штуцеры 1 соединены также гибким тросом 6 и зафиксированы внутри штуцеров 3 штифтами 7.

Кольца уплотнительные 8 обеспечивают герметичность соединения капилляра с редуктором и сигнальным устройством.

Капилляр имеет симметричную конструкцию, одним из концов подсоединяется к редуктору, вторым – к сигнальному устройству. Штуцеры 3 фиксируются в этих соединениях винтами, входящими в кольцевые проточки штуцеров.

 

 

Рисунок 11

По трубке 2 подается воздух под высоким давлением из баллона, по шлангу 4 подается воздух под редуцированным давлением.

Сигнальное устройство (рис. 12) предназначено для контроля давления воздуха в баллоне по манометру и подачи звукового сигнала об исчерпании рабочего запаса воздуха.

 

 

Рисунок 12

Сигнальное устройство состоит из корпуса 1, манометра 2 с облицовкой 3 и прокладкой 4, втулки 5, втулки 6 с кольцом уплотнительным 7, свистка 8 с контргайкой 9, кожуха 10, кольца уплотнительного 11, шточка 12, втулки 13 с кольцом уплотнительным 14, гайки 15 с контргайкой 16, пружины 17, заглушки 18 с кольцом уплотнительным 19, кольца уплотнительного 20 и гайки 21.

Работает сигнальное устройство следующим образом. При открытом вентиле баллона воздух под высоким давлением поступает через капилляр в полость А и к манометру. Манометр показывает величину давления воздуха в баллоне. Из полости А воздух под высоким давлением через радиальное отверстие по втулке 13 поступает в полость Б. Шточок под действием высокого давления воздуха перемещается до упора во втулке 5, сжимая пружину. Оба выхода косого отверстия штока находятся при этом за уплотнительным кольцом 7. По мере уменьшения давления в баллоне и, соответственно, давления на хвостовик шточка пружина перемещает шточок к гайке 15. Когда ближний к уплотнительному кольцу 7 выход косого отверстия в штоке переместится за уплотнительное кольцо, воздух под редуцированным давлением через канал в корпусе 1, косое отверстие в шточке и отверстия во втулке 5 поступает в свисток, вызывая устойчивый звуковой сигнал. При дальнейшем падении давления воздуха оба выхода косого отверстия в шточке переместятся за уплотнительное кольцо, и подача воздуха в свисток прекратится.

Регулировка давления срабатывания сигнального устройства производится за счет перемещения свистка по резьбе в корпусе. При этом перемещается втулка 5 со втулкой 6 и уплотнительным кольцом 7.

Вывод по второму вопросу: Аппарат дыхательный со сжатым воздухом является основным средством защиты органов дыхания и зрения, лица пожарного-спасателя от опасных факторов пожара (огонь, дым, высокая температура) при тушении и выполнении аварийно-спасательных работ в зданиях, сооружениях и на производственных объектах в условиях непригодной для дыхания среды, а так же эвакуации пострадавшего с помощью спасательного устройства.

 

<== предыдущая лекция | следующая лекция ==>
Устройство и принцип действия аппарата и его составных частей | Устройство и работа респиратора
Поделиться с друзьями:


Дата добавления: 2013-12-12; Просмотров: 1514; Нарушение авторских прав?; Мы поможем в написании вашей работы!


Нам важно ваше мнение! Был ли полезен опубликованный материал? Да | Нет



studopedia.su - Студопедия (2013 - 2026) год. Все материалы представленные на сайте исключительно с целью ознакомления читателями и не преследуют коммерческих целей или нарушение авторских прав! Последнее добавление




Генерация страницы за: 0.014 сек.