Студопедия

КАТЕГОРИИ:


Архитектура-(3434)Астрономия-(809)Биология-(7483)Биотехнологии-(1457)Военное дело-(14632)Высокие технологии-(1363)География-(913)Геология-(1438)Государство-(451)Демография-(1065)Дом-(47672)Журналистика и СМИ-(912)Изобретательство-(14524)Иностранные языки-(4268)Информатика-(17799)Искусство-(1338)История-(13644)Компьютеры-(11121)Косметика-(55)Кулинария-(373)Культура-(8427)Лингвистика-(374)Литература-(1642)Маркетинг-(23702)Математика-(16968)Машиностроение-(1700)Медицина-(12668)Менеджмент-(24684)Механика-(15423)Науковедение-(506)Образование-(11852)Охрана труда-(3308)Педагогика-(5571)Полиграфия-(1312)Политика-(7869)Право-(5454)Приборостроение-(1369)Программирование-(2801)Производство-(97182)Промышленность-(8706)Психология-(18388)Религия-(3217)Связь-(10668)Сельское хозяйство-(299)Социология-(6455)Спорт-(42831)Строительство-(4793)Торговля-(5050)Транспорт-(2929)Туризм-(1568)Физика-(3942)Философия-(17015)Финансы-(26596)Химия-(22929)Экология-(12095)Экономика-(9961)Электроника-(8441)Электротехника-(4623)Энергетика-(12629)Юриспруденция-(1492)Ядерная техника-(1748)

Лекция 8. 2) KUХХ – коэффициент усиления в режиме холостого хода

 

2) KUХХ – коэффициент усиления в режиме холостого хода.

RН = ∞;

пренебрегаем rБ,

rБ + (β + 1) × RЭ ≈ (β + 1) × RЭ; ≈KUXX

При включении напряжения к IК добавится IН, т.о коэффициент усиления уменьшится (KUРАБ<KUХ.Х.) из-за увеличения потерь напряжения на RК.

3) Для вывода RВЫХ применяем теорему об эквивалентном генераторе, ЭДС закорачиваются, нагрузка заменяется омметром.

UВЫХ = 0, следовательно IБ = 0; IК и IЭ = 0; RВЫХ = RК ≈ 1000 ОМ

Недостатки: по входным и выходным сопротивлениям каскад с общим эмиттером имеет неудовлетворительные параметры (∞/0 в идеальном случае).

 

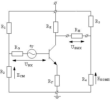
Способы построения УПТ (усилителя постоянного тока)

 

3 источника питания заменяют одним. R1 и R2 создают ЭДС смещения; R3 и R4 – ЭДС компенсации.

Недостатки: источник входного сигнала и выходное напряжение не имеют общей точки, т.е. использовать такую схему неудобно. Для исключения этого недостатка надо применить двухполярный источник питания.

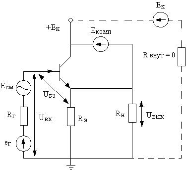
R1 и R2 создаёт UКОМП. Т.к. точка 0 у UВХ имеет φ1 = 0, а т. –ЕК φ2 = - ЕК, значит

φ1 > φ2, т.е. в схему неявно вводится (во входную цепь) источник ЭДС.

 

Усилитель переменного тока

C1 и C2 отсекают постоянную составляющую в UВХ и UВЫХ соответственно. C1 одновременно фильтр высоких частот.

 

 

Каскад с общим коллектором (эмиттерный повторитель)

 

Назначение: используется как согласующий каскад между усилительным каскадом с общим эмиттером и маломощным источником напряжения UВХ, а также с высокой нагрузкой.

Если бы ОК не было: RВХОЭ относительно мало, а RВЫХОЭ относительно велико, поэтому IН большой => ↓ UВХ (UВХ < еГ) => ↑ напряжение на выходном сопротивлении; UВЫХ < UВЫХХ.Х. RВХОК > RВХОЭ, RВЫХОК < RВЫХОЭ. Т.о. левый ОК повышает RВХ и UВХ, понижает ∆UВХ схемы. Понижается, IВХ => ↓ RГ × IВХ =>

↑ UН.

 

 

 

Недостатки: каскад с ОК не усиливает напряжение, КUXX ≈ 1 (0.9÷0.99) UВЫХ = UВХ - UБЭ, UБЭ > 0 ≈ 0.5 ÷ 0.7 В.

Схема называется с ОК, т.к. общей точкой является земля, а EK заземлён, второе название – эмиттерный повторитель, является неинвертирующим.

Пусть возрастает ∆UВХ; значит возрастает ∆IБ, ∆IЭ, ∆IЭRЭ.

 

Параметры каскада с ОК

1) RВХ

≈ 104 ОМ

2) , RН = ∞

UВХ = ∆IБ × [rБ + (β+1) × RЭ || RН], UВЫХ = ∆IЭ × RЭ = ∆IБ × (1 + β) × RЭ

÷ 0.99

<== предыдущая лекция | следующая лекция ==>
Лекция 7. Напряжение на выходе не меняется. | Лекция 9. т.к. eГ = 0 => ∆IБ = 0, => ∆IЭ = 0; RВЫХ = RЭ.
Поделиться с друзьями:


Дата добавления: 2013-12-11; Просмотров: 618; Нарушение авторских прав?; Мы поможем в написании вашей работы!


Нам важно ваше мнение! Был ли полезен опубликованный материал? Да | Нет



studopedia.su - Студопедия (2013 - 2026) год. Все материалы представленные на сайте исключительно с целью ознакомления читателями и не преследуют коммерческих целей или нарушение авторских прав! Последнее добавление




Генерация страницы за: 0.009 сек.