Студопедия

КАТЕГОРИИ:


Архитектура-(3434)Астрономия-(809)Биология-(7483)Биотехнологии-(1457)Военное дело-(14632)Высокие технологии-(1363)География-(913)Геология-(1438)Государство-(451)Демография-(1065)Дом-(47672)Журналистика и СМИ-(912)Изобретательство-(14524)Иностранные языки-(4268)Информатика-(17799)Искусство-(1338)История-(13644)Компьютеры-(11121)Косметика-(55)Кулинария-(373)Культура-(8427)Лингвистика-(374)Литература-(1642)Маркетинг-(23702)Математика-(16968)Машиностроение-(1700)Медицина-(12668)Менеджмент-(24684)Механика-(15423)Науковедение-(506)Образование-(11852)Охрана труда-(3308)Педагогика-(5571)Полиграфия-(1312)Политика-(7869)Право-(5454)Приборостроение-(1369)Программирование-(2801)Производство-(97182)Промышленность-(8706)Психология-(18388)Религия-(3217)Связь-(10668)Сельское хозяйство-(299)Социология-(6455)Спорт-(42831)Строительство-(4793)Торговля-(5050)Транспорт-(2929)Туризм-(1568)Физика-(3942)Философия-(17015)Финансы-(26596)Химия-(22929)Экология-(12095)Экономика-(9961)Электроника-(8441)Электротехника-(4623)Энергетика-(12629)Юриспруденция-(1492)Ядерная техника-(1748)

Образование как социокультурный феномен




Программа отделения корней

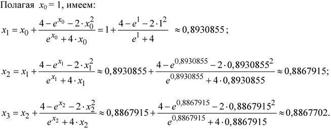
Методы Ньютона.

Скорость сходимости итерационного процесса

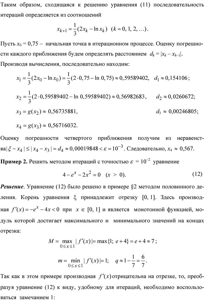
Метод простой итерации.

Метод деления отрезка пополам.

Отделение корней.

 

Блок-схема алгоритма уточнения корня уравнения на отрезке
[a, b] с точностью методом половинного деления

 

 

 

 

 

 

 

 

1. Образование как общечеловеческая ценность.

2. Функции образования.

3. Образование как педагогический процесс.

4. Деятельностный подход в образовании.

 

 

  1. Образование как общечеловеческая ценность.

 

Образование является органической частью жизнедеятельности личности, и в то же время выступает одной из важнейших сфер общества. Роль и значение образования в социуме в последнее время существенно меняются.

Для определения места образовательной сферы в социальной структуре общества и значения образования в развитии личности и социума необходим анализ социокультурной ситуации в Республике Беларусь. Понятие социокультурной ситуации используется для характеристики окружающей действительности, происходящих в обществе социальных, экономических, культурных изменений.

Социокультурная ситуация в республике определяется, во-первых, мировыми социокультурными тенденциями, оказывающими влияние на развитие образования в мире, в Республике Беларусь; во-вторых, обострением глобальных общественных проблем интернационального характера, возникновение которых поставило человечество перед необходимостью корректного и быстрого изменения способов организации жизнедеятельности людей, отношений их с природой, друг с другом.

Выделим важнейшие мировые социокультурные тенденции, которые определяют направления развития образования, науки, культуры в любой стране.

1. Тенденция к смене типа культурно-исторического наследования: меняются способы передачи-получения подрастающим поколением культурно-исторического опыта. Данная тенденция может быть описана при помощи различных типов культур, введенных американским антропологом М. Мид. Она различает три основных типа культур – постфигуративную, где дети и взрослые учатся у своих предшественников; конфигуративную, где дети и взрослые учатся у сверстников, и префигуративную, где взрослые учатся также и у своих детей. Слабо развитые общества являлись, главным образом, постфигуративными, основывая свою власть на прошлом опыте и традициях. Передовые страны мира обращаются к определенным формам конфигуративного обучения, направленного на освоение инноваций и овладение способами инновационной деятельности в любой сфере человеческой практики. Современный этап развития общества является новым для истории, когда молодежь с ее префигуративным пониманием еще неизвестного будущего получает новые возможности познания и преобразования окружающего мира.

В конфигуративных и префигуративных культурах возникает феномен детской субкультуры. Он связан с социальными процессами, происходящими в современных урбанизированных странах. Резкое увеличение городского населения, переход к типичной для городских условий, так называемой, нуклеарной семье (родители проживают с детьми), разобщенность работающих взрослых и детей, которые большую часть времени проводят среди сверстников – в детском саду, школе, во дворе – все это нарушило характерную для прежних времен передачу опыта от взрослых к детям. Появился разрыв между «культурой взрослых» и «культурой детей» несмотря на мощное влияние школы и средств массовой коммуникации.

Действительно, общество стало изменяться в течение жизни одного поколения. Если раньше жизнь предшествующих поколений предопределяла будущую жизнь; будущее мало отличалось от прошлого; детям предстояло во многом повторять образ жизнедеятельности своих родителей, то в настоящее время наблюдается своеобразный разрыв между поколениями. Этот разрыв заметен в общечеловеческих ценностях, образах жизни, мировоззрениях, личностных принципах, что приводит людей к разнообразию личностных взглядов и общественных идеалов, укладов жизни и образов мышления, плюралистическому мировоззрению.

2. Тенденция смены установки при изучении действительности от научного познания к культуре.

Наука начинает рассматриваться в качестве не единственной и не универсальной деятельности человека по изучению и преобразованию окружающего мира, а научность выступает одной из форм человеческой жизнедеятельности, рассматривается как часть культуры. Внимание ученых все больше привлекает сфера культуры в целом. Сегодня нет убедительных оснований для преобладания научных способов познания (или научной рациональности) над другими способами освоения действительности: обыденным сознанием и здравым смыслом, мифом, религией, искусством, опытом проектно-технической деятельности. Вместе с тем обращение к культуре не означает отказ от научных методов познания, а предполагает учет и целесообразное использование границ и возможностей научного знания. Эта тенденция проявляется в смещении акцента в содержании образования с науки на культуру в целом; усилении общекультурного значения научных областей знаний и учебных дисциплин в жизнедеятельности человека, развитии общества в целом, реализации в научных исследованиях и учебном процессе культурологического подхода в качестве общеметодологического.




Поделиться с друзьями:


Дата добавления: 2014-01-06; Просмотров: 638; Нарушение авторских прав?; Мы поможем в написании вашей работы!


Нам важно ваше мнение! Был ли полезен опубликованный материал? Да | Нет



studopedia.su - Студопедия (2013 - 2026) год. Все материалы представленные на сайте исключительно с целью ознакомления читателями и не преследуют коммерческих целей или нарушение авторских прав! Последнее добавление




Генерация страницы за: 0.01 сек.