Студопедия

КАТЕГОРИИ:


Архитектура-(3434)Астрономия-(809)Биология-(7483)Биотехнологии-(1457)Военное дело-(14632)Высокие технологии-(1363)География-(913)Геология-(1438)Государство-(451)Демография-(1065)Дом-(47672)Журналистика и СМИ-(912)Изобретательство-(14524)Иностранные языки-(4268)Информатика-(17799)Искусство-(1338)История-(13644)Компьютеры-(11121)Косметика-(55)Кулинария-(373)Культура-(8427)Лингвистика-(374)Литература-(1642)Маркетинг-(23702)Математика-(16968)Машиностроение-(1700)Медицина-(12668)Менеджмент-(24684)Механика-(15423)Науковедение-(506)Образование-(11852)Охрана труда-(3308)Педагогика-(5571)Полиграфия-(1312)Политика-(7869)Право-(5454)Приборостроение-(1369)Программирование-(2801)Производство-(97182)Промышленность-(8706)Психология-(18388)Религия-(3217)Связь-(10668)Сельское хозяйство-(299)Социология-(6455)Спорт-(42831)Строительство-(4793)Торговля-(5050)Транспорт-(2929)Туризм-(1568)Физика-(3942)Философия-(17015)Финансы-(26596)Химия-(22929)Экология-(12095)Экономика-(9961)Электроника-(8441)Электротехника-(4623)Энергетика-(12629)Юриспруденция-(1492)Ядерная техника-(1748)

Резервирование

 

Вероятность безотказной работы, эффективность, среднее время безотказной работы, среднее время ремонта, т.е. надёжность аппара­тов, машин, технологических линий в химической промышленности могут быть улучшены путём повышения:

- надёжности за счёт применения более надёжных выпускаемых серийно деталей и узлов, контроля их качества, выбора оп­тимальных режимов, увеличения заноса прочности узлов и деталей и т.д.

- конструктивной надёжности за счёт совершенствования кине­матических схем аппаратов, использования оптимальных конструктивных решений, применения стандартизованных и унифицированных узлов и деталей надёжной сборки, защиты от коррозии и т.д.

- эксплуатационной надёжности путём разработки рациональ­ных способов и условий хранения оборудования до его экс­плуатации, разработки конструкций по монтажу, эксплуата­ции, ремонту машин и аппаратов, проведения предварительных испытаний и др.

Резервирование узлов в аппаратах, самих аппаратов, технологических линий в химических производствах является способом повы­шения надёжности за счёт включения резерва. Этот способ повыше­ния надёжности позволяет создавать систему аппаратов, надёжность которой выше надёжности входящих составляющих.

Практика ограничивает возможности применения резервирова­ния, так как оно связано с увеличением веса, производственной площади, повышением стоимости и т.д.

Существует основное, резервное и смешанное соединение аппаратов.

Основным соединением аппаратов называется такое соединение, при котором отказ хотя бы одного аппарата ведёт к отказу всего соединения. Так, например, в производстве силикатного кирпича имеется основное соединение аппаратов.

Другим примером основного соединения аппаратов является технологическая схема синтеза аммиака из водорода и азота. В систему входят компрессор высокого давления, контактные аппараты, холодильники - конденсаторы аммиака. Основные соединения аппаратов применяются в том случае, когда в системе нет резервных аппаратов. При включении в систему резервных аппаратов создаётся резервное соединение аппаратов, при котором отказ соединения наступает только после отказа основного и всех резервных аппаратов. В сме­шанном соединение сочетаются основное и резервное соединение.

Различают два принципиально различных метода повышения надёжности путём резервирования: общее резервирование, при котором резервируется аппарат в целом (рисунок 4.3.) и раздельное (поэле­ментное) резервирование, при котором резервируются отдельные узлы аппарата (рисунок 4.4).

При раздельном резервировании обеспечивается больший выигрыш в надёжности, чем при общем резервировании. Раздельное ре­зервирование выгодно при большом числе элементов (м) и увеличе­нии кратности резервирования.

Под кратностью резервирования будем понимать отношение числа резервных аппаратов к числу резервируемых. Различают резевирование с целой кратностью называется такое резервирование, при котором для нормальной работы резервного соединения достаточного чтобы исправным был хотя бы один аппарат. Иными словами, если в основным аппаратом закреплены один или несколько резервных, то такое резервирование будет резервированием с целой кратностью, т.е. кратность резервирования выражается целым числом.

При резервировании с дробной кратностью определённое число резервных аппаратов приходится на несколько основных, в то же время как при резервировании с целой кратностью тоже число резерв­ных аппаратов приходится на один основной.

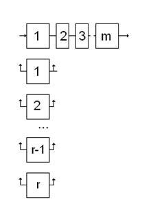
К резервированию с дробной кратностью относится так же ре­зервирование со скользящим резервом (рисунок 4.5.). При скользя­щем резерве любой из резервных аппаратов может замещать любой аппарат основной системы. После замещения этот резервный аппарат становится основным и при отказе может быть замещён любым из ос­тавшихся резервных, до (r) включительно.

Примеры скользящего резерва: схема моноэтаэтаноламиновой очистки в цеху конверсии метана и окиси углерода ставят несколько часов.

 

Достоинством скользящего резервирования является наибольши выигрыш надёжности, существенный же его недостаток заключается в том что осуществление резервирования возможно лишь при одно­типности аппаратов. Резервные аппараты или системы можно включать на всё время.

1 – я резервная система

 

 

n – 1 – я резервная система

 

 

n – я резервная система

 

Рисунок 4.3. - Блок схема общего резервирования

 

Рисунок 4.4 - Блок схема раздельного резервирования

Рисунок 4.5. - Схема резервирования системы со скользящим (плавающим) резервом

эксплуатации или при отказе основных.

Отсюда два способа включения резерва п остоянное и замещением.

Постоянным называют такое резервирование, при котором ре­зервные аппараты присоединены к основным в течение всего времени работы и работают одновременно с ними.

 

 

 

  P1(t)  
   
     
  P2(t)  
   
     
  Pu+1  
   

 

Рисунок 4.6 – блок-схема раздельного резервирования с постоянно включенным резервом в случае одного основного аппарата.

 

Резервирование замещением называется такое резервирование, при котором резервные аппараты замещают основные после их отказа.

В цехе синтеза аммиака циркуляционные компрессоры К-1, К-2, К-3, объединяются в одну группу через общий коллектор. Пока ком­прессоры К-1,

К-2, К-3 работают, резервные компрессоры К-4 и К-5 "ждут очереди".

 

 

Рисунок 4.7 - Технологическая схема включения циркуляцион­ных насосов.

При включении резерва по способу замещения резервные аппа­раты вступают в работу только после отказа основных. При этом воз­можны три вида условий работы резервных аппаратов до момента их включения в работу.

Первый вид характеризуется тем, что внешние условия резерва полностью совладают с условиями, в которых находится рабочий аппарат, поэтому этот вид называется горячим или нагруженным резервом.

Второй вид резерва характеризуется тем, что внешние условия воздействуюшие на аппарат до момента его включения в работу – облегченные. Этот вид резерва называется тёплым или облегчённым ре­зервом.

Третий вид - холодный или ненагруженный резерв. В этом слу­чае условия, в которых находится резерв, настолько легче рабочих, что практически резервные аппараты начинают расходовать свой ре­сурс только с момента включения их в работу, взамен отказавших. Например, теплообменники всегда резервируют способом холодного резерва, в то же время, как один работает, другой "ждёт очереди" или ремонтируется.

Классификация способов резервирования:

 

Рисунок 4.8. -Классификация способов резервирования.

 

<== предыдущая лекция | следующая лекция ==>
Надёжность сложных систем | Резервирование надёжных элементов
Поделиться с друзьями:


Дата добавления: 2014-01-07; Просмотров: 517; Нарушение авторских прав?; Мы поможем в написании вашей работы!


Нам важно ваше мнение! Был ли полезен опубликованный материал? Да | Нет



studopedia.su - Студопедия (2013 - 2026) год. Все материалы представленные на сайте исключительно с целью ознакомления читателями и не преследуют коммерческих целей или нарушение авторских прав! Последнее добавление




Генерация страницы за: 0.011 сек.