Студопедия

КАТЕГОРИИ:


Архитектура-(3434)Астрономия-(809)Биология-(7483)Биотехнологии-(1457)Военное дело-(14632)Высокие технологии-(1363)География-(913)Геология-(1438)Государство-(451)Демография-(1065)Дом-(47672)Журналистика и СМИ-(912)Изобретательство-(14524)Иностранные языки-(4268)Информатика-(17799)Искусство-(1338)История-(13644)Компьютеры-(11121)Косметика-(55)Кулинария-(373)Культура-(8427)Лингвистика-(374)Литература-(1642)Маркетинг-(23702)Математика-(16968)Машиностроение-(1700)Медицина-(12668)Менеджмент-(24684)Механика-(15423)Науковедение-(506)Образование-(11852)Охрана труда-(3308)Педагогика-(5571)Полиграфия-(1312)Политика-(7869)Право-(5454)Приборостроение-(1369)Программирование-(2801)Производство-(97182)Промышленность-(8706)Психология-(18388)Религия-(3217)Связь-(10668)Сельское хозяйство-(299)Социология-(6455)Спорт-(42831)Строительство-(4793)Торговля-(5050)Транспорт-(2929)Туризм-(1568)Физика-(3942)Философия-(17015)Финансы-(26596)Химия-(22929)Экология-(12095)Экономика-(9961)Электроника-(8441)Электротехника-(4623)Энергетика-(12629)Юриспруденция-(1492)Ядерная техника-(1748)

Изучение аппарата низкочастотной терапии




Лабораторная работа №8

Цель работы: ознакомление с аппаратом низкочастотной терапии, изучение механизма действия его импульсных токов на ткани организма, определение периодов колебания импульсных токов.

Приборы и принадлежности: аппарат низкочастотной терапии, магазин сопротивления, секундомер.

 

ТЕОРИЯ

Органические вещества (белки, жиры, углеводы), из которых состоят плотные части тканей, в чистом и сухом виде являются диэлектриками. Однако все ткани и клетки в организме содержат жидкости (кровь, лимфа, различные тканевые жидкости), в состав которых, кроме органических коллоидов входят растворы электролитов. Поэтому эти жидкости являются относительно хорошими проводниками. Наилучшую электропроводимость имеют спинномозговая жидкость и сыворотка крови, несколько меньшую - цельная кровь и мышечная ткань. Значительно меньше электропроводимость тканей внутренних органов, а также мозговой (нервной), жировой и соединительной тканей. Плохими проводниками, которые следует отнести к диэлектрикам, являются роговой слой кожи, связки и сухожилия и особенно костная ткань без надкостницы.

Раздражение электрическим током определенного характера и силы у большей части органов и тканей вызывает такую же реакцию, как и естественное возбуждение. Это явление широко используется в физиологии при изучении функций различных органов и систем, преимущественно нервной и мышечной.

Действие электрическим импульсом с целью изменения функционального состояния клеток, органов и тканей называют электростимуляцией.

Установлено, что постоянный ток I раздражающего действия на ткани организма не оказывает. Раздражение возникает вследствие изменения силы тока и зависит от скорости изменения тока. Это нашло отражение в законе ДЮБУА-РЕЙМОНА:

раздражающее действие тока на ткань-электролит обусловлено ускорением ионов в этой ткани.

Поэтому для электростимуляции используют импульсные токи (электрические импульсы).

Различают:

· одиночные импульсы;

· посылки (серии), состоящие из определенного числа импульсов;

· импульсы, повторяющиеся периодически с определенной частотой.

Раздражающее действие одиночного импульса тока, представленного на рис.1,

зависит от его характеристик:

 

ü формы импульса (преимущественное значение имеет крутизна нарастания фронта - tga);

ü длительности импульса - t и;

ü амплитуды – А.

Рис. 1

 

Ткани организма обладают свойством аккомодации к внешнему раздражению.

Под аккомодацией понимают свойство возбудимых тканей приспосабливаться к постепенно нарастающей силе раздражения. Способность к аккомодации у возбудимых тканей зависит от их функционального состояния. Например, у патологически измененных мышц способность к аккомодации снижается. Для них более физиологическими являются постепенно (экспоненциально) нарастающие импульсы.

Амплитуда импульсов, обусловливающая силу тока в цепи, зависит, главным образом, от числа ионов, вовлеченных в движение. Поэтому сила раздражения ткани при данной процедуре регулируется изменением амплитуды импульсов при определенной их форме и длительности.

Зависимость раздражающего действия прямоугольных импульсов от их длительности описывается уравнением ВЕЙСА-ЛАПИКА

,

где i п - пороговая сила тока (амплитуда импульса), то есть минимальная сила тока, вызывающая реакцию возбудимой ткани; t и - длительность импульса; а и b - коэффициенты, зависящие от природы возбудимой ткани и ее функционального состояния.

График, иллюстрирующий это уравнение, представлен на рис.2

 

 

Рис.2

 

 

Кривую зависимости, изображенную на рис.2, называют характеристикой возбуждения. Она показывает граничные условия возбуждения: все точки, лежащие под ней, соответствуют таким парам i п и t и, при которых возбуждение не наступает.

Из графика видно, что существует некоторая минимальная сила тока, которая вызывает еще возбуждение тканей организма. Ее называют реобазой - R. Чем больше сила тока, тем меньше требуется времени, чтобы вызвать реакцию ткани.

Время, в течение которого надо действовать током, равным по величине удвоенной реобазе, чтобы вызвать раздражение ткани, называется хронаксией - Chr.

Хронаксия и реобаза характеризуют возбудимость ткани или органа и могут служить показателями их функционального состояния и диагностическим признаком при их поражении.

Из области физиологических исследований электростимуляция перешла в клинику, где она используется в качестве лечебного воздействия при недостаточности или нарушении естественной функции органов и систем.

Электростимуляция проводится с помощью электродов с прокладками, наложенных на поверхность тела. Один из электродов (активный) имеет небольшую площадь (точечный), что позволяет сосредоточить раздражающее действие тока на небольшом участке ткани. Он помещается в определенных точках, раздражение которых является наиболее эффективным (точки, в которых нервные стволы расположены близко к поверхности тела; точки вхождения нервного ствола в мышцу).

Неактивный электрод в виде пластины значительной площади располагается в любом удобном месте.

При электростимуляции активным электродом является катод, так как наибольшее раздражающее действие тока в момент замыкания цепи наблюдается под отрицательным электродом.

Действие на ткани организма ритмически повторяющихся одиночных импульсов называется частотным раздражением. Частотное раздражение позволяет выявить особое свойство возбудимых тканей, названное лабильностью или функциональной подвижностью. Под лабильностью понимают способность ткани реагировать на импульсы в определенных пределах частот.

При лечебной электростимуляции, как правило, применяется частотное раздражение, причем импульсы подаются в форме посылок различной длительности, чередующихся с паузами для отдыха. Чтобы электростимуляция имела хороший эффект, характеристики импульсов (длительность, форма и частота) должны соответствовать электровозбудимым свойствам ткани или органа. Например, для пораженных мышц опорно-двигательного аппарата физиологичны более длительные импульсы с постепенно нарастающим передним фронтом и значительно более низкой частоты, чем для здоровых мышц.

В настоящее время область использования электростимуляции в клинике значительно расширилась. Электростимуляция применяется при недостаточности мышц внутренних органов (кишечника, мочевого пузыря, матки при родовой слабости и т.п.).

Особое место в клинике при нарушениях деятельности сердца занимает электроимпульсная терапия.

Электроимпульсная терапия заключается в однократном действии (или нескольких повторных) на сердце электрического разряда от конденсатора, заряженного до потенциала около 5 кВ, через металлические электроды, наложенные на поверхность тела или при вскрытой грудной клетке- непосредственно на сердце. Применяется для устранения фибрилляции желудочков сердца в условиях экстренной помощи.

В современной электротерапии наряду с импульсными токами прямоугольной, экспоненциальной форм широкое распространение получил синусоидально-импульсный ток низкой частоты, называемый диадинамическим током.

Основные показания к лечебному применению диадинамических токов:

· заболевания и травмы мягких тканей туловища и конечностей (ушиб, растяжение связок и мышц, миозит),

· заболевания и последствия травм позвоночника и суставов (остеохондроз), периферических нервов (радикулит, неврит, невралгия) и др.

Действие импульсных токов на ткани организма

Основным в действии импульсных токов является обезболивающий эффект. В механизме обезболивающего действия этих токов можно выделить два момента:

первый - непосредственно тормозной эффект тира нервной блокады в зоне воздействия на проводники болевой чувствительности. Это ведет к уменьшению или прекращению потока эффективных болевых импульсов в центральную нервную систему, то есть возникновению анестезии той или иной степени;

второй - создание в центральной нервной системе доминанты раздражения в ответ на мощный поток ритмически поступающих импульсов из зоны воздействия импульсных токов.

«Доминанта ритмического раздражения» перекрывает доминанту боли. Возникающие под действием тока раздражение вегетативных нервных волокон и ритмичные сокращения мышечных волокон в зоне воздействия способствуют стимуляции коллатерального кровообращения (приток или отток крови в обход основного сосуда), нормализации тонуса периферических сосудов, что улучшает кровоснабжение и трофику в патологическом очаге.

Согласно общебиологическому закону адаптации соотношение «раздражение-реакция» под влиянием лечения импульсными токами существенно изменяется во времени: пороговое значение тока i п повышается, а обезболивающее действие снижается (реакция привыкания). Для уменьшения этого явления используется чередование импульсных токов неодинаковых частот в различных временных соотношениях (токи «короткий и длинный период» и др.).

Импульсные токи низкой частоты оказывают значительное сенсорное (чувствительное) и двигательное раздражение вследствие быстрого нарастания и спада напряжения в импульсе; это раздражение проявляется даже при небольшой силе тока ощущением жжения или покалывания под электродами и усиливается при нарастании тока, сопровождаясь тетаническим (т.е. длительным) сокращением подвергаемых воздействию мышц.

Диадинамические токи обладают не только болеутоляющим действием. Применение их при трофических нарушениях и при повреждении кожи ускоряет регенерацию, способствует замещению грубой рубцовой ткани более рыхлой соединительной.

Воздействие диадинамическими токами на область симпатических узлов способствует нормализации кровообращения в конечностях, при атеросклерозе сосудов головного мозга улучшает в них кровоток, при мигрени снимает приступ.

К методам электростимуляции относят также воздействие импульсным током на центральную нервную систему (головной мозг). При этом в зависимости от характеристики, и особенно силы тока, может быть вызвано состояние, близкое к естественному сну (электросон).

Наибольшее распространение в клинике получил электросон, вызываемый длительным действием импульсного тока небольшой силы при глазнично-сосцевидном расположении электродов (на отростках затылочной кости).

ИЗУЧЕНИЕ АППАРАТА НИЗКОЧАСТОТНОЙ ТЕРАПИИ

«СНИМ-1»

Цель работы: ознакомление с аппаратом низкочастотной терапии, изучение механизма действия его импульсных токов на ткани организма и определение периодов их колебаний.

Приборы и принадлежности:

1. Аппарат низкочастотной терапии.

2. Магазин сопротивлений.

3. Секундомер.

 

ОПИСАНИЕ АППАРАТА «СНИМ – 1»

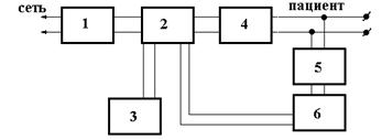
Блок-схема аппарата приведена на рис. 3:

 

Рис. 3

 

 

На рисунке введены обозначения:

1- трансформатор,

2- управляемый двухполупериодный выпрямитель, дающий на выходе импульсы лечебного тока,

3- мультивибратор, являющийся основой модулирующего каскада,

4- фильтр - (R - C) цепь,

5- измерительный прибор - миллиамперметр с ценой деления 1 мА и 5 мА, контролирующий ток через пациента,

6- осциллографический блок для наблюдения формы тока.

Импульсные токи получают на выходе управляемого двухполупериодного выпрямителя 2 (рис.3). При формировании однотактного (ОТ) и двухтактного (ДТ) синусоидальных токов модулирующий каскад 3 не участвует.

При формировании всех остальных видов тока работают одновременно блоки 1 и 3. Модулирующий каскад 3 позволяет создавать различные посылки импульсов и измерять амплитуды отдельных импульсов.

Основной частью модулирующего каскада является мультивибратор - генератор импульсов прямоугольной формы. Изменение формы нисходящей части импульса «заднего фронта» осуществляется с помощью R - C цепочки на выходе модулирующего каскада.

Аппарат представляет собой генератор импульсов электрического тока постоянной полярности. Форма импульсов близка к синусоидальной. Частота импульсов 50 и 100 Гц, длительность - 0,01 с. Эти импульсы могут ритмически модулироваться по амплитуде, образуя посылки различной длительности и с различным чередованием в них импульсов частотой 50 и 100 Гц.

 

 

 

Рис.4

 

 

Формы импульсов при частоте 50 Гц показаны на рис.4, а. Эти импульсы получены путем однополупериодного выпрямления переменного тока сети. Нисходящая часть импульса снижается по экспоненциальной кривой.

При частоте 100 Гц импульсы получаются путем двухполупериодного выпрямления сетевого переменного тока и имеют форму, показанную на рис. 4, б.

 

 

Аппарат СНИМ-1 имеет следующие ручки управления:

 

1. Выключатель сети.

2. Сигнальная лампочка.

3. Экран осциллоскопа, закрытый увеличивающей изображение линзой.

4. Глазки сигнальных лампочек коммутатора видов тока.

5. Ручка переключателя режимов работы («постоянный» или «переменный»).

6. Ручка переключателя видов тока и формы модуляции.

7. Ручка переключателя шкалы миллиамперметра с ценой деления 1мА и 5 мА.

8. Ручка переключателя полярности напряжения на клеммах пациента.

9. Миллиамперметр.

10. Ручка регулировочного потенциометра (Ток пациента).

11. Ручка регулировки длительности периода всех видов тока при переменном режиме работы.

12. Ручка регулировки времени в секундах, в течение которого происходит нарастание тока в посылках от нуля до максимума – «передний фронт».

13. Ручка регулировки времени в секундах, в течение которого происходит уменьшение тока в посылках от максимума до нуля – «задний фронт».

14. Красная сигнальная лампочка, загорающаяся при неисправности аппарата.

Выходные контакты (к пациенту), а также контакты для включения аппарата в сеть расположены на задней стенке корпуса аппарата.

На левой боковой стенке под отдельной съемной крышкой находится предохранитель, а также пять ручек регулировки изображения на экране осциллографа: «частота», «яркость», «фокус», «смещение луча по горизонтали», «смещение луча по вертикали».

ПОРЯДОК ВЫПОЛНЕНИЯ РАБОТЫ

 

1. На магазине сопротивления, который служит в качестве пациента, поставьте сопротивление 5·103 Ом.

2. Соберите рабочую блок-схему.

 

 

3. Переведите клавишу «сеть-выкл» в положение «Выкл».

4. Установите переключатель «форма посылок» в положение «Постоянные».

5. Установите клавишу «Полярность» в положение «прямая».

6. Поставьте переключатель цены деления у миллиамперметра на единицу (х1).

7. Установите переключатель видов тока в положение «Однотактный непрерывный».

8. Включите аппарат, при этом должна загореться сигнальная лампочка.

9. Установите ручкой «Ток пациента» на экране осциллографа амплитуду тока, удобную для наблюдения (5 мА). Получите на экране ЭЛТ однотактный непрерывный ток.

10. Откладывая по оси абсцисс время t, по оси ординат – ток I, зарисуйте графики всех видов тока.

11. Начиная с «ритма Синкопа» определите период колебания всех видов тока. Для этого с помощью секундомера фиксируйте интервалы времени, в течение которых стрелка миллиамперметра, следуя за изменением тока, совершит одно полное колебание.

Все данные занесите в таблицу

№ п/п Вид тока (Расшифровка сокращения) Т 1 (с) Т 2(с) Т 3(с) (с)  
 
  РС ()          
  КП ()          
  ДП ()          
  ОВ ()          
  ДВ ()          

 

12. После работы клавишу «ток пациента» поставьте в крайнее левое положение и выключите аппарат.

ИЗУЧЕНИЕ АППАРАТА НИЗКОЧАСТОТНОЙ ТЕРАПИИ

«МОДЕЛЬ-717»

Цель работы: ознакомиться с аппаратом низкочастотной терапии, изучить механизм действия импульсных токов на ткани организма и определить периоды колебания токов.

Приборы и принадлежности: 1. Аппарат низкочастотной терапии.

2. Магазин сопротивления.

3. Осциллограф.

4. Секундомер.

 

ПОРЯДОК ВЫПОЛНЕНИЯ РАБОТЫ

1. Собрать блок-схему (рис. 5)

Рис.5

 

 

2. Включить аппарат в сеть: выключатель «сеть» поставить в положение «включено». Должна загореться сигнальная лампочка; дать аппарату прогреться в течение 5 мин.

3. Проверить работу аппарата, для чего переключатель «контроль-работа» поставить в положение «контроль». По миллиамперметру аппарата проверит токи аппарата:

нажать кнопку ОТ – стрелка миллиамперметра должна установиться на красной отметке шкалы;

нажать кнопку ДТ – стрелка установится на зеленой отметке шкалы и т.д., последовательно нажать кнопки РС, КП, ДП, ОВ, ДВ

 

При всех видах тока наблюдается отклонение стрелки миллиамперметра либо на красную, либо на зеленую отметку шкалы.

Одновременно с проверкой токов аппарата определить их период, для чего с помощью секундомера фиксировать интервалы времени, в течение которых стрелка миллиамперметра, следуя за изменением тока, совершит одно полное колебание.

Все данные занести в таблицу 1.

№п/п Вид тока (Расшифровка сокращения) Положение стрелки на шкале миллиамперметра Т 1 (с) Т 2(с) Т 3(с) (с)
Левое Правое
  РС   Красный сектор a. b. c. d.
  КП     e. f. g. h.
  ДП     i. j. k. l.
  ОВ     m. n. o. p.
  ДВ     q. r. s. t.

 

4. Переключатель «Контроль-работа» поставить в положение «работа», переключатель полярности поставить в положение «прямая», переключатель пределов миллиамперметра установить в положение «5мА».

5. Включить вид тока – ОТ; ручкой регулировки тока пациента увеличить ток до 3 мА. Зарисовать с экрана осциллографа график данного тока. Отложить по оси ординат ток, по оси абсцисс – время.

6. Пункт 5 повторить для остальных видов тока.

 

ИЗУЧЕНИЕ АППАРАТА НИЗКОЧАСТОТНОЙ ТЕРАПИИ «ДИАДИНАМИК»

Цель работы: ознакомиться с аппаратом низкочастотной терапии, изучить механизм действия импульсных токов на ткани организма и определить периоды колебания токов.

Приборы и принадлежности: аппарат «Диадинамик», секундомер.

Назначение аппарата «Диадинамик»

Аппарат «Диадинамик» дает электрические модулированные токи низкой частоты по Бернару. Эти токи применяются для диадинамической терапии. Различают шесть основных видов диадинамических токов – DOSIS (См. Приложение.)

* DF -двухфазный (пульсирующий ток, полученный путем двухполупериодного выпрямления сетевого переменного тока частотой 100 Гц).

Применяетсяв самом начале каждой процедуры при лечении диадинамическими токами, а также для лечения нарушения периферического кровоснабжения. Бернар рекомендует применение этого тока на нервные узлы, особенно для лечения нарушений деятельности вегетативной нервной системы.

* MF -однофазный (пульсирующий ток, полученный путем однополупериодного выпрямления сетевого переменного тока с частотой 50 Гц). Используется для стимуляции соединительной ткани, а также для лечения судорожных болевых состояний. Во время действия также ощущается сильная вибрация, проникающая внутрь ткани.

* CP - модулированный короткий период (ток DF чередуется с током MF длительностью посылок 1 с, периодом 2 с.).

Применяется для лечения болезненных и посттравматических состояний, а также при трофических нарушениях. Пациенты отчетливо ощущают разницу между периодами протекания MF и DF токов, воздействующих попеременно через 1 секунду. Во время действия DF тока пациент ощущает онемение, связанное с обезболиванием, а во время действия MF тока - постоянную сильную вибрацию.

* LP - модулированный длинный период (ток DF - длительностью посылок 10 с чередуется с током MF, длительность посылок которого около 6 с, с плавным медленным переходом одного вида тока в другой, периодом 16 с).

Применяется для лечения мышечных болей совместно с током CP для лечения различных видов невралгии. По Бернару, ток LP также применяется для лечения атонии и опущения кишок.

* RS - ритм «Синкопа» (ток MF, посылки с периодом 2 с, длительностью 1 с и паузой 1 с, нарастающий и спадающий быстро).

Применяется для выборочной электрогимнастики (исследования возбудимости мышц и двигательных нервов).

* ММ – однофазный модулированный ток (ток MF периодом»16 с, длительностью»10 с и паузой»6 с, нарастающий и спадающий плавно, медленно» 3 с).

Применяется в основном в случае атрофии мышц.

 




Поделиться с друзьями:


Дата добавления: 2014-10-15; Просмотров: 3172; Нарушение авторских прав?; Мы поможем в написании вашей работы!


Нам важно ваше мнение! Был ли полезен опубликованный материал? Да | Нет



studopedia.su - Студопедия (2013 - 2026) год. Все материалы представленные на сайте исключительно с целью ознакомления читателями и не преследуют коммерческих целей или нарушение авторских прав! Последнее добавление




Генерация страницы за: 0.014 сек.