Студопедия

КАТЕГОРИИ:


Архитектура-(3434)Астрономия-(809)Биология-(7483)Биотехнологии-(1457)Военное дело-(14632)Высокие технологии-(1363)География-(913)Геология-(1438)Государство-(451)Демография-(1065)Дом-(47672)Журналистика и СМИ-(912)Изобретательство-(14524)Иностранные языки-(4268)Информатика-(17799)Искусство-(1338)История-(13644)Компьютеры-(11121)Косметика-(55)Кулинария-(373)Культура-(8427)Лингвистика-(374)Литература-(1642)Маркетинг-(23702)Математика-(16968)Машиностроение-(1700)Медицина-(12668)Менеджмент-(24684)Механика-(15423)Науковедение-(506)Образование-(11852)Охрана труда-(3308)Педагогика-(5571)Полиграфия-(1312)Политика-(7869)Право-(5454)Приборостроение-(1369)Программирование-(2801)Производство-(97182)Промышленность-(8706)Психология-(18388)Религия-(3217)Связь-(10668)Сельское хозяйство-(299)Социология-(6455)Спорт-(42831)Строительство-(4793)Торговля-(5050)Транспорт-(2929)Туризм-(1568)Физика-(3942)Философия-(17015)Финансы-(26596)Химия-(22929)Экология-(12095)Экономика-(9961)Электроника-(8441)Электротехника-(4623)Энергетика-(12629)Юриспруденция-(1492)Ядерная техника-(1748)

Электротехнологические процессы и аппараты




ЧАСТЬ 2

 

К низкоэнергетическим процессам и установкам относятся:

 

Ø Электротехнические установки для технологического использования электрических полей и электрических разрядов в газах для поверхностной обработки (очистки), электрография, струйные принтеры.

Ø Электрогазодинамические (электроаэрозольные) установки: электроочистка газов – электрические фильтры, электроокраска, электросепарация материалов, нанесение порошковых покрытий, электрическое воздействие на атмосферные процессы, нейтрализация статического электричества.

Ø Электрохимические технологии и установки: озонные технологии, электролиз, размерная электрохимическая обработка, гальванотехника.

Ø Электромеханические устройства для фиксации физических объектов в пространстве: стабилизация шнура ядерного реактора, магнитная подвеска.

Ø Электромеханические устройства с применением электромагнитных композиций и жидкостей: применяется для создания узлов герметизации (в космосе), для нанесения различных покрытий.

 

 

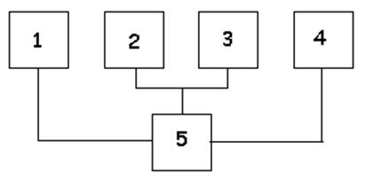
Структурная схема электротехнической установки

 

 

Рис.

1 – блок подготовительных операций перед технологическим процессом;

2 – блок, в котором осуществляется зарядка частиц;

3 – элемент, в котором движение направленно, частицы получают движение;

4 – камера формирования готового продукта;

5 – источник ВН и пульт управления технической установки.

В настоящее время обработка различных материалов и изделий производится как в электрическом, так и в магнитном поле, постоянным и переменным напряжением, промышленной и высокой частотой, инфракрасным, световым и ультрафиолетовым излучением, рентгеновскими и γ-лучами, лазерным лучом, электронным пучком, высокотемпературной обработкой (см. табл. ниже).

 

 

Действующий фактор Вид воздействующего поля и частота Вид обработки (области применения)
Электростатическое поле Электрическое поле с постоянным напряжением и f=0 Электроокраска, электрофильтры, разделение на фракции, нанесение покрытий, электрокопчение.
Магнитное поле постоянное Постоянное магнитное поле Очистка от ферромагнитных жидкостей, магнитная обработка воды в теплообменных аппаратах, изменение кристаллической структуры вещества.
Постоянный и переменный ток 0-50 (Гц) Электросварка, пастеризация, выпечка.
Переменные ток и напряжение 102-1010 (Гц) Индукционный и диэлектрический нагрев. Сушка, консервирование, пастеризация, дефект дескопии.
Инфракрасное излучение 1012-1014 (Гц) Нагрев, сушка, варка, выпечка, дезинфекция, лазерная обработка.
Световое излучение 105 (Гц) Светолучевая и лазерная обработка.
Рентгеновские лучи 1019 (Гц) Стерилизация, стимулирование или угнетание биологических процессов, инициирование и торможение химических реакций, уничтожение микрофлоры.
Ультрафиолетовое излучение 1017-1019 (Гц) Стерилизация, стимулирование или угнетание биологических процессов, инициирование и торможение химических реакций, уничтожение микрофлоры.
γ-излучение 1020 (Гц) Стерилизация, стимулирование или угнетание биологических процессов, инициирование и торможение химических реакций, уничтожение микрофлоры.
Электронные лучи, плазма - Нагрев, плавка, восстановление металла.

 

 




Поделиться с друзьями:


Дата добавления: 2014-12-07; Просмотров: 633; Нарушение авторских прав?; Мы поможем в написании вашей работы!


Нам важно ваше мнение! Был ли полезен опубликованный материал? Да | Нет



studopedia.su - Студопедия (2013 - 2026) год. Все материалы представленные на сайте исключительно с целью ознакомления читателями и не преследуют коммерческих целей или нарушение авторских прав! Последнее добавление




Генерация страницы за: 0.011 сек.