Студопедия

КАТЕГОРИИ:


Архитектура-(3434)Астрономия-(809)Биология-(7483)Биотехнологии-(1457)Военное дело-(14632)Высокие технологии-(1363)География-(913)Геология-(1438)Государство-(451)Демография-(1065)Дом-(47672)Журналистика и СМИ-(912)Изобретательство-(14524)Иностранные языки-(4268)Информатика-(17799)Искусство-(1338)История-(13644)Компьютеры-(11121)Косметика-(55)Кулинария-(373)Культура-(8427)Лингвистика-(374)Литература-(1642)Маркетинг-(23702)Математика-(16968)Машиностроение-(1700)Медицина-(12668)Менеджмент-(24684)Механика-(15423)Науковедение-(506)Образование-(11852)Охрана труда-(3308)Педагогика-(5571)Полиграфия-(1312)Политика-(7869)Право-(5454)Приборостроение-(1369)Программирование-(2801)Производство-(97182)Промышленность-(8706)Психология-(18388)Религия-(3217)Связь-(10668)Сельское хозяйство-(299)Социология-(6455)Спорт-(42831)Строительство-(4793)Торговля-(5050)Транспорт-(2929)Туризм-(1568)Физика-(3942)Философия-(17015)Финансы-(26596)Химия-(22929)Экология-(12095)Экономика-(9961)Электроника-(8441)Электротехника-(4623)Энергетика-(12629)Юриспруденция-(1492)Ядерная техника-(1748)

Выбор оптимальной схемы




Введение

 

С давних времен люди не могут обойтись без часов, ведь время стало нашей обыденной жизнью, мы куда-то спешим, что-то хотим сделать, и за всё это отвечает время. Сейчас можно насчитать множество различных видов часов: механические, электронные, заводные и из этого всего люди стали отталкиваться и придумывать свои часы, чтобы они были особенные, но в тоже время точность их не уступала проверенным часам.

Моя идея заключается в том, чтобы собрать что-нибудь особенное, не такое как у всех, и я решил сделать часы - пропеллер. Загорелся этой идеей после посещения музея ЮФУ, в корпусе «Б». Там было устройство, запрятанное под стеклянным куполом, при его включении двигатель раскручивал платформу. Светодиоды на определённой частоте мигали и создавали предложение как бы зависающее в воздухе.

Осмотрел все уголки интернета, нашёл множество схем бегущих строк и часов. Все схемы будут далее рассмотрены. Провелось множество слесарных и схемотехнических работ, были сравнены 3 схемы, из них были выбраны самые наилучшие качества, слитые в одно целое. При изготовлении этих часов я сразу решил отказаться от использования скользящего контакта для питания часов, решено было использовать вращающийся трансформатор. Конструкция его очень проста: две вложенные одна в другую катушки, на неподвижную катушку подаётся высокочастотное напряжение, а на вращающуюся наводится ЭДС, которая и питает схему. Вот простая схема генератора ВЧ-напряжения для питания неподвижной катушки.

Цель работы: Изучить работу часов, выбрать оптимальную схему и сделать часы в современном виде, которые показывали бы точное время.

 

 

Как было ранее сказано, я решил выбрать 2 схемы часов, с разными генераторами.

Первый вариант генератора

Рис.1 схема генератора ВЧ-напряжения для питания неподвижной катушки

 

Схема генератора имеет минимум деталей, что является большим плюсом, но есть и большой минус, поскольку схема требует настройки её работы.

 

Было решено собрать эту схему. Закупил детали, нарисовал пастой печатную плату на стеклотекстолите, вытравил в кислоте, спаяв все элементы, проверив на замыкание, на мой взгляд, всё было идеально, при включении загорелся светодиод индикации и стрельнул конденсатор на 1000 мкФ. Причина неисправности была выявлена, оказалось, что на форуме уже отзеркалили плату, и микросхема и другие элементы были не правильно подсоединены. После была произведена закупка новых деталей и вытравлена новая плата, но схема так и не заработала.

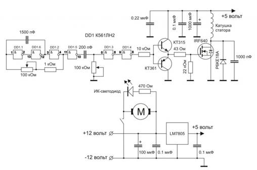
Решил собирать вторую плату, по элементам она была ещё легче. Схема основана на преобразователе напряжения UC3845 и имеет существенно больший КПД, чем предыдущий вариант. К тому же схема не нуждается в настройке. При питании от стабилизированного источника питания дроссель можно исключить. Мощный полевой транзистор нужно было установить на теплоотвод. Питание схемы осуществлялось от 8 -14 вольт.

Рис.2 схема генератора для воздушного трансформатора

 

Схема себя показала хорошо, собрав первый вариант, она заработала безо всяких нареканий, но только с небольшим нюансом, рассмотрим его в разделе «Настройка и наладка».

 

 

2Монтаж

 

Выбор элементной базы

Для данного устройства использовались:

Микросхема PIC16F84A Интегральная микросхема UC3845 Транзистор IRF3205 1 штука Теристор LM7805 1 штука Резисторы 5.1 кОм 1 штука 680 Ом 1 штука 6,8 кОм 1 штука 820 Ом 1 штука 10 кОм 4 штуки 4,7 кОм 1 штука 120 Ом 7 штук Конденсаторы керамические 22n 1 штука 4,7n 1 штука 470n 1 штука 0,1 мкФ 2 штуки 33 пкФ 2 штуки Конденсаторы электролитические: 10 мкФ 25 В 4 штуки 470 мкФ 16В 2 штуки    

 

 

Диоды:

UF4007 1 штука

Кварцевый резонатор

4 MHZ 1 штука

 

Вентилятор


В качестве двигателя был использован мотор от вентилятора процессора Intel, дело в том, что это очень качественный мотор и способен работать годами.

Для начала взял вентилятор (рис. 3) и аккуратно его разобрал.

Рис. 3 Вентилятор

 

Потом отломал лопасти (рис. 4)и места крепления смазал медицинским клеем БФ-6, он прозрачный и хорошо держит провод. Намотал на ротор медный провод диаметром 0,3мм 88 витков (рис. 4)

 

Рис. 4 Зачищенный ротор обмотка трансформатора

 

С этой частью работы завершены, намотка первичной обмотки заняла меньше времени и труда. Взял баночку пластмассовую обвернул её листом глянцевой бумаги, чтобы потом можно было легко снять провод, намотал на неё 55 витков провода, диаметра 0,3мм, каждый последующий слой смазывал клеем. Когда клей высох, без труда снял с баночки обмотку и отклеил бумагу.

 




Поделиться с друзьями:


Дата добавления: 2014-12-24; Просмотров: 585; Нарушение авторских прав?; Мы поможем в написании вашей работы!


Нам важно ваше мнение! Был ли полезен опубликованный материал? Да | Нет



studopedia.su - Студопедия (2013 - 2026) год. Все материалы представленные на сайте исключительно с целью ознакомления читателями и не преследуют коммерческих целей или нарушение авторских прав! Последнее добавление




Генерация страницы за: 0.013 сек.