Студопедия

КАТЕГОРИИ:


Архитектура-(3434)Астрономия-(809)Биология-(7483)Биотехнологии-(1457)Военное дело-(14632)Высокие технологии-(1363)География-(913)Геология-(1438)Государство-(451)Демография-(1065)Дом-(47672)Журналистика и СМИ-(912)Изобретательство-(14524)Иностранные языки-(4268)Информатика-(17799)Искусство-(1338)История-(13644)Компьютеры-(11121)Косметика-(55)Кулинария-(373)Культура-(8427)Лингвистика-(374)Литература-(1642)Маркетинг-(23702)Математика-(16968)Машиностроение-(1700)Медицина-(12668)Менеджмент-(24684)Механика-(15423)Науковедение-(506)Образование-(11852)Охрана труда-(3308)Педагогика-(5571)Полиграфия-(1312)Политика-(7869)Право-(5454)Приборостроение-(1369)Программирование-(2801)Производство-(97182)Промышленность-(8706)Психология-(18388)Религия-(3217)Связь-(10668)Сельское хозяйство-(299)Социология-(6455)Спорт-(42831)Строительство-(4793)Торговля-(5050)Транспорт-(2929)Туризм-(1568)Физика-(3942)Философия-(17015)Финансы-(26596)Химия-(22929)Экология-(12095)Экономика-(9961)Электроника-(8441)Электротехника-(4623)Энергетика-(12629)Юриспруденция-(1492)Ядерная техника-(1748)

Настройка и наладка




 

Прежде чем подключать генератор к подвижной части решил его проверить, так как провод для обмотки первичной и вторичной обмотки был использован провод 0,3мм, потому что в наличии 0.5 мм не оказалось. На выходе мы имеем напряжение пилообразной формы, его нужно выпрямить, в качестве выпрямителя использовал диодный мост, после подключил конденсатор на 470 мкФ, чтобы выровнять напряжение, ну и в качестве нагрузки подключил светодиод подключенный через резистор 1 кОм, дабы защитить его от перегорания.Подключил мультиметр к ножкам светодиода и оно показало 3,62 Вольт. Как показано на рисунке 5.

 

Рис.5 Подключение генератора

 

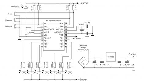
Было приведено множество вариантов, которые могли так гасить напряжение, ведь для подвижной платформы требовалось 5В, перематывались катушки, использовал большее количество витков вторичной обмотки, замене его диаметра, но это не приводило к хорошему результату, и решил отключить конденсатор и замерить, сколько будет без него и был сильно удивлен, когда мультиметр показал 18В. Взглянув на схему подвижной части платформы (рис.6), я понял, что конденсатор такого номинала там не потребуется ведь там уже есть для выпрямления конденсатор меньшего номинала, сразу же начались работы по изготовлению подвижной части (рис. 7)

Рис.6 Схема подвижной части

 

Рис.7 Внешний вид подвижной части

 

Светодиоды разместил на тонкой линейке, вырезанной из макетной платы, закреплены на дюралевой трубке из-под антенны. Чтобы не было биения и добиться к мягкого хода кулера был сделан противовес из такой же дюралевой трубки, на которой был надет металлический переходник от телевизионной антенны, склеенный клеевым пистолетом, и намотана на него медная проволока, так как этого не хватало, схему от центровал.

 

 




Поделиться с друзьями:


Дата добавления: 2014-12-24; Просмотров: 462; Нарушение авторских прав?; Мы поможем в написании вашей работы!


Нам важно ваше мнение! Был ли полезен опубликованный материал? Да | Нет



studopedia.su - Студопедия (2013 - 2026) год. Все материалы представленные на сайте исключительно с целью ознакомления читателями и не преследуют коммерческих целей или нарушение авторских прав! Последнее добавление




Генерация страницы за: 0.012 сек.