Студопедия

КАТЕГОРИИ:


Архитектура-(3434)Астрономия-(809)Биология-(7483)Биотехнологии-(1457)Военное дело-(14632)Высокие технологии-(1363)География-(913)Геология-(1438)Государство-(451)Демография-(1065)Дом-(47672)Журналистика и СМИ-(912)Изобретательство-(14524)Иностранные языки-(4268)Информатика-(17799)Искусство-(1338)История-(13644)Компьютеры-(11121)Косметика-(55)Кулинария-(373)Культура-(8427)Лингвистика-(374)Литература-(1642)Маркетинг-(23702)Математика-(16968)Машиностроение-(1700)Медицина-(12668)Менеджмент-(24684)Механика-(15423)Науковедение-(506)Образование-(11852)Охрана труда-(3308)Педагогика-(5571)Полиграфия-(1312)Политика-(7869)Право-(5454)Приборостроение-(1369)Программирование-(2801)Производство-(97182)Промышленность-(8706)Психология-(18388)Религия-(3217)Связь-(10668)Сельское хозяйство-(299)Социология-(6455)Спорт-(42831)Строительство-(4793)Торговля-(5050)Транспорт-(2929)Туризм-(1568)Физика-(3942)Философия-(17015)Финансы-(26596)Химия-(22929)Экология-(12095)Экономика-(9961)Электроника-(8441)Электротехника-(4623)Энергетика-(12629)Юриспруденция-(1492)Ядерная техника-(1748)

Ключевой инвертирующий с ШИМ




Ключевой повышающий с ШИМ.

Когда ключ замкнут, ток протекает через дроссель, в котором запасается энергия. Когда ключ размыкается, энергия запасенная в дросселе уменьшается и изменяет полярность напряжения на нем таким образом, что напряжение на дросселе складывается с входным. Таким образом, напряжение на дросселе и входное напряжение заряжают конденсатор до напряжения больше, чем входное.

 

Когда ключ замкнут, дроссель запасает энергию. Когда ключ разомкнут, запасенная энергия, спадая, вызывает изменение полярности напряжения на дросселе, обеспечивая протекание тока через нагрузку и конденсатор. При этом полярность выходного напряжения оказывается обратной полярности входного.

 

Функциональная схема ключевого стабилизатора напряжения

Ключевые стабилизаторы бывают с самовозбуждением и, чаще всего, с независимым возбуждением. Выходное напряжение сравнивается с опорным и усиленное напряжение ошибки используется для получения выходных импульсов ШИМ, которые управляют ключом стабилизатора таким образом, чтобы поддерживать вых. напряжение на заданном уровне. Импульсы ШИМ могут быть с фиксированной длительностью замкнутого и изменяющейся длительностью разомкнутого состояния, с изменяющейся длительностью замкнутого и разомкнутого состояний, но с фиксированной частотой.

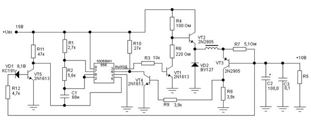
Принципиальная схема ключевого стабилизатора с защитой от к.з.

VT1 – предварительный усилитель,

VT2 – ключ понижающего преобразователя (стабилизатора).

VT5 приоткрывается при Uвых > 9,7 В (UVD1+UБЭVT5=9.1+0.6=9.7В) и изменяет пороговое напряжение на выводе 5 ДА, шунтируя два нижних резистора внутреннего делителя напряжения ДА. Этим самым мы изменяем длительность импульса на выходе ДА, а следовательно длительность открытого состояния ключа. R7, VT3 и VT4 служат для защиты выхода от к.з., когда UR7 становится ≥ 0,6В (Iн ≥ 120mA) VT3, а затем и VT4 открываются, делая U4 ДА меньше 1В, что приводит к аварийному останову микросхемы.

 

 





Поделиться с друзьями:


Дата добавления: 2015-05-06; Просмотров: 422; Нарушение авторских прав?; Мы поможем в написании вашей работы!


Нам важно ваше мнение! Был ли полезен опубликованный материал? Да | Нет



studopedia.su - Студопедия (2013 - 2026) год. Все материалы представленные на сайте исключительно с целью ознакомления читателями и не преследуют коммерческих целей или нарушение авторских прав! Последнее добавление




Генерация страницы за: 0.009 сек.