Студопедия

КАТЕГОРИИ:


Архитектура-(3434)Астрономия-(809)Биология-(7483)Биотехнологии-(1457)Военное дело-(14632)Высокие технологии-(1363)География-(913)Геология-(1438)Государство-(451)Демография-(1065)Дом-(47672)Журналистика и СМИ-(912)Изобретательство-(14524)Иностранные языки-(4268)Информатика-(17799)Искусство-(1338)История-(13644)Компьютеры-(11121)Косметика-(55)Кулинария-(373)Культура-(8427)Лингвистика-(374)Литература-(1642)Маркетинг-(23702)Математика-(16968)Машиностроение-(1700)Медицина-(12668)Менеджмент-(24684)Механика-(15423)Науковедение-(506)Образование-(11852)Охрана труда-(3308)Педагогика-(5571)Полиграфия-(1312)Политика-(7869)Право-(5454)Приборостроение-(1369)Программирование-(2801)Производство-(97182)Промышленность-(8706)Психология-(18388)Религия-(3217)Связь-(10668)Сельское хозяйство-(299)Социология-(6455)Спорт-(42831)Строительство-(4793)Торговля-(5050)Транспорт-(2929)Туризм-(1568)Физика-(3942)Философия-(17015)Финансы-(26596)Химия-(22929)Экология-(12095)Экономика-(9961)Электроника-(8441)Электротехника-(4623)Энергетика-(12629)Юриспруденция-(1492)Ядерная техника-(1748)

Принцип роботи верстату

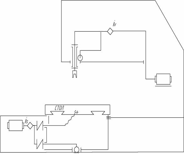
Рухи у верстаті.

Рух різання — обертання шпинделя з інструментом.

Рухи подач— вісьове переміщення шпинделю, повздовжнє і поперечне переміщення столу

Допоміжні рухи: ручне вертикальне установче переміщення бабки шпинделя; установче переміщення столу в повздовжньому і поперечному напрямках; ручне вертикальне переміщення гільзи зі шпинделем.

Оброблювана деталь встановлюється на столі верстату. Ріжучий інструмент закріплюється у шпинделі. Вісі оброблюваних отворів суміщуються з віссю шпинделя переміщенням столу в повздовжньому і поперечному напрямках відповідно до заданих координат. Відлік величини переміщення столу проводиться за допомогою оптичних систем з точністю до 0,01 мм.

Мал. 59. Кінематична структура координатно –розточувального верстату

Основні вузли верстата (мал. 60). А — бабка шпинделя; Б -стойка з коробкою швидкостей і варіатором подач; У — стіл; Г — поперечні салазки; Д — станина; Е — привід переміщень столу.

Органи управління. / — маховичок для точних ручних переміщень столу; 2 — рукоятка включення швидких і повільних переміщень столу; 3 — рукоятка включення поперечної механічної подачі столу; 4—рукоятка включення повздовжньої механічної подачі столу; 5 — маховичок для установки столу в подовжньому напрямку; 6 — маховичок для установки столу в поперечному напрямку; 7 — рукоятка швидкого ручного переміщення і включення механічної подачі шпинделя; 8—маховичок ручного вертикального переміщення шпинделя; 9 — маховичок перемикання коробки швидкостей; 10 — маховичок переміщення бабки шпинделя; 11 — рукоятка для закріплення бабки шпинделя.

<== предыдущая лекция | следующая лекция ==>
Призначення верстату | Конструктивні особливості
Поделиться с друзьями:


Дата добавления: 2014-01-03; Просмотров: 320; Нарушение авторских прав?; Мы поможем в написании вашей работы!


Нам важно ваше мнение! Был ли полезен опубликованный материал? Да | Нет



studopedia.su - Студопедия (2013 - 2026) год. Все материалы представленные на сайте исключительно с целью ознакомления читателями и не преследуют коммерческих целей или нарушение авторских прав! Последнее добавление




Генерация страницы за: 0.01 сек.