Студопедия

КАТЕГОРИИ:


Архитектура-(3434)Астрономия-(809)Биология-(7483)Биотехнологии-(1457)Военное дело-(14632)Высокие технологии-(1363)География-(913)Геология-(1438)Государство-(451)Демография-(1065)Дом-(47672)Журналистика и СМИ-(912)Изобретательство-(14524)Иностранные языки-(4268)Информатика-(17799)Искусство-(1338)История-(13644)Компьютеры-(11121)Косметика-(55)Кулинария-(373)Культура-(8427)Лингвистика-(374)Литература-(1642)Маркетинг-(23702)Математика-(16968)Машиностроение-(1700)Медицина-(12668)Менеджмент-(24684)Механика-(15423)Науковедение-(506)Образование-(11852)Охрана труда-(3308)Педагогика-(5571)Полиграфия-(1312)Политика-(7869)Право-(5454)Приборостроение-(1369)Программирование-(2801)Производство-(97182)Промышленность-(8706)Психология-(18388)Религия-(3217)Связь-(10668)Сельское хозяйство-(299)Социология-(6455)Спорт-(42831)Строительство-(4793)Торговля-(5050)Транспорт-(2929)Туризм-(1568)Физика-(3942)Философия-(17015)Финансы-(26596)Химия-(22929)Экология-(12095)Экономика-(9961)Электроника-(8441)Электротехника-(4623)Энергетика-(12629)Юриспруденция-(1492)Ядерная техника-(1748)

Конвергентность

Философский словарь

 

(от лат. con вместе и vergere - сближаться) - склонность к чему-либо, сближение с чем-либо. В естественных науках - постепенное приближение результатов исследования (напр., вычисления значения константы) к определенному конечному значению, которое можно рассматривать как объективное; сближение различных методов исчисления с одним, ведущим к цели, сведение всех теоретических систем к одной системе, доказавшей свою пригодность. Так, из открытия Плавком кванта действия (см. Квантовая теория) выяснилось, что первичными являются не масса и энергия, а лишь сумма квантов действия", которые заполняют не одно лишь пространство, но всегда одновременно и пространство и время. К тем же результатам привела, причем уже совсем с другой стороны, теория относительности (см. Относительности теория). Факт конвергентности представляет собой серьезную, не подлежащую сомнению гарантию возможности реальной объективной действительности нашего познания природы. Макс Хартман трактовал принцип конвергентности в поиске объективного конечного результата как совокупность различных индукционных методов - непосредственно самой индукции, дедукции, анализа и синтеза.


Когнитивное моделирование рассматривается как компьютерное моделирование ментальных, познавательных процессов. Когнитивные модели обычно конструируются когнитивными психологами, имеющими дело с научным и эмпирическим изучением человеческого поведения [11].

Когнитивное моделирование использует много идей из искусственного интеллекта. Цель когнитивного моделирования - понять и построить модель человеческого ментального механизма, концептуально и с определенной степенью формализации представить процесс принятия управленческого решения. В когнитивном моделировании ставятся вопросы: “Почему компьютер может успешно справляться с решением управленческой задачи?", "Которая из используемых моделей лучше объясняет человеческие управленческие процессы?”.

Понимание когнитивной модели основано не только на значениях символов и их интерпретациях. Сами “значения” символов приобретают смысл в контексте когнитивных схем, представляющих собой, прежде всего, взаимовлияния различных понятий, отражаемых соответствующими символами.

Уже отмеченная выше интуиция - великое орудие менеджера, особенно на начальном этапе развития бизнеса, на этапе предпринимательской инициативы. Менеджер исходит из того, что понимает решаемую проблему и знает довольно хорошо, как различные факторы воздействуют на результат принятия решения. При этом менеджер имеет некоторый опыт решения подобных проблем. Через какое-то время менеджер накапливает достаточный опыт для того, чтобы достаточно хорошо и быстро решать похожие между собой проблемы при ограниченном времени. Опыт даже позволяет менеджеру по аналогии оценивать новые проблемы.

Почему появляется такая возможность? Ведь одинаковых проблемных ситуаций не бывает, и менеджер приобретает опыт оценки ситуаций на относительно различных примерах. Дело в том, что менеджер интуитивно понимает: не последнее место в этой оценке занимают комбинации факторов и их взаимодействие. Понимание этих взаимодействий - это умственная модель для принятия хороших решений, выгодной оценки проблемных ситуаций. Это оценочная эвристика, модель, архетип. Это познавательная (когнитивная) модель проблемной ситуации. Учитывая, что архетип в области психологии уже несет в себе смысловую нагрузку коллективного бессознательного, удобно эту управленческую модель в менеджменте назвать другим термином – когнитип.

Каждый менеджер в том или ином виде, в своей памяти или на бумаге для принятия управленческого решения строит схемы проблемных ситуаций. Часто эти схемы представляют либо таблицу с двумя графами: положительные и отрицательные факторы принятия того или иного решения. Более продвинутая методика работы с факторами – это известная методика SWOT-анализа [12]. Но наиболее интересный подход оперирования факторами учитывает взаимовлияния понятий, отражаемых этими факторами. Этот подход называется когнитивным моделированием. В процессе когнитивного моделирования строится когнитип ситуации. Он имеет хорошую компьютерную реализацию [13].

Например, когнитивное моделирование может быть применено к анализу и прогнозированию поведения потребительского рынка. Оно предусматривает последовательную структуризацию информации о происходящих на рынке процессах в соответствии со следующей схемой:

1. события, происходящие на потребительском рынке, связываются с определенными причинами, вызванными движением материальных, нематериальных и финансовых потоков;

2. каждый из выделенных потоков описывается соответствующей совокупностью переменных (факторов);

3. определяются взаимосвязи и взаимовлияния между факторами путем построения причинно-следственных цепочек, описывающих движение каждого потока.

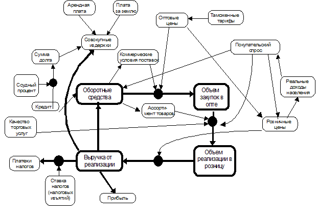
Взаимовлияния факторов отображаются с помощью, так называемой, когнитивной карты. Она дает самое общее представление о взаимодействии рыночных процессов на потребительском рынке продукции (пищевой, строительной автомобильной и пр). Собственно, эта карта и представляет собой когнитип "потребительского рынка". В когнитипе могут быть выделены отдельные компоненты (блоки когнитипа).

В качестве примера блока когнитипа под названием "участник потребительского рынка", с которым может столкнуться заинтересованный менеджер, может иметь следующий вид:

 

Рис. 2. Когнитип "участник потребительского рынка".

 

Если менеджер организации опытный и умеет построить когнитип проблемной ситуации, организация получает существенные преимущества в бизнесе и управлении за счет того, что имеет возможность:

  • использовать для разрешения проблем исходные данные из смежных областей знаний, даже тех, с которыми менеджер никогда не имел прежде дело;
  • организовать автоматизированный мониторинг ситуации, следя не только за динамикой изменения отдельных факторов, но и за динамикой прогнозов своих решений;
  • доверить решение некоторых сложных управленческих вопросов своим сотрудникам;
  • ускорить принятие решений по очень сложным проблемам;
  • обобщать знания коллективов экспертов и быстрее своих конкурентов накапливать ценный опыт менеджмента;
  • стать лидером организации, сделав процесс принятия управленческих решений более понятным для ее сотрудников.

Муравьиный алгоритм (алгоритм оптимизации подражанием муравьиной колонии, англ. ant colony optimization, ACO) — один из эффективных полиномиальных алгоритмов для нахождения приближённых решений задачи коммивояжёра, а также аналогичных задач поиска маршрутов на графах. Суть подхода заключается в анализе и использовании модели поведения муравьёв, ищущих пути от колонии к источнику питания и представляет собой метаэвристическую (англ. metaheuristic, meta — «за пределами» и heuristic — «найти») оптимизацию. Первая версия алгоритма, предложенная доктором наук Марко Дориго[1] [2] в 1992 году, была направлена на поиск оптимального пути в графе.

<== предыдущая лекция | следующая лекция ==>
Предпринимательство | Краткое изложение
Поделиться с друзьями:


Дата добавления: 2014-01-07; Просмотров: 739; Нарушение авторских прав?; Мы поможем в написании вашей работы!


Нам важно ваше мнение! Был ли полезен опубликованный материал? Да | Нет



studopedia.su - Студопедия (2013 - 2026) год. Все материалы представленные на сайте исключительно с целью ознакомления читателями и не преследуют коммерческих целей или нарушение авторских прав! Последнее добавление




Генерация страницы за: 0.01 сек.