Студопедия

КАТЕГОРИИ:


Архитектура-(3434)Астрономия-(809)Биология-(7483)Биотехнологии-(1457)Военное дело-(14632)Высокие технологии-(1363)География-(913)Геология-(1438)Государство-(451)Демография-(1065)Дом-(47672)Журналистика и СМИ-(912)Изобретательство-(14524)Иностранные языки-(4268)Информатика-(17799)Искусство-(1338)История-(13644)Компьютеры-(11121)Косметика-(55)Кулинария-(373)Культура-(8427)Лингвистика-(374)Литература-(1642)Маркетинг-(23702)Математика-(16968)Машиностроение-(1700)Медицина-(12668)Менеджмент-(24684)Механика-(15423)Науковедение-(506)Образование-(11852)Охрана труда-(3308)Педагогика-(5571)Полиграфия-(1312)Политика-(7869)Право-(5454)Приборостроение-(1369)Программирование-(2801)Производство-(97182)Промышленность-(8706)Психология-(18388)Религия-(3217)Связь-(10668)Сельское хозяйство-(299)Социология-(6455)Спорт-(42831)Строительство-(4793)Торговля-(5050)Транспорт-(2929)Туризм-(1568)Физика-(3942)Философия-(17015)Финансы-(26596)Химия-(22929)Экология-(12095)Экономика-(9961)Электроника-(8441)Электротехника-(4623)Энергетика-(12629)Юриспруденция-(1492)Ядерная техника-(1748)

Динамические показатели оценки эффективности




Для анализа инновационных проектов могут использоваться следующие динамические методы оценки экономической эффективности, основанные на дисконтировании денежных потоков: текущей стоимости, рентабельности, ликвидности.

Метод текущей стоимости основан на определении чистого дисконтированного дохода, выступающего в качестве показателя интегрального экономического эффекта от проекта (см. 11.1.3, формулу (11.5)). Чистый дисконтированный доход NPV рассчитывается как разность дисконтированных денежных потоков поступлений и платежей, производимых в процессе реализации проекта за весь инвестиционный период:

В частности, если инвестиции в проект производятся единовременно, то NPV может быть рассчитано следующим образом:

где I — единовременные инвестиционные издержки, совершаемые на инвестиционном (нулевом) интервале.

Положительное значение NPV свидетельствует о целесообразности принятия решения о финансировании и реализации проекта, а при сравнении альтернативных вариантов вложений экономически выгодным считается вариант с наибольшей величиной чистого дисконтированного потока.

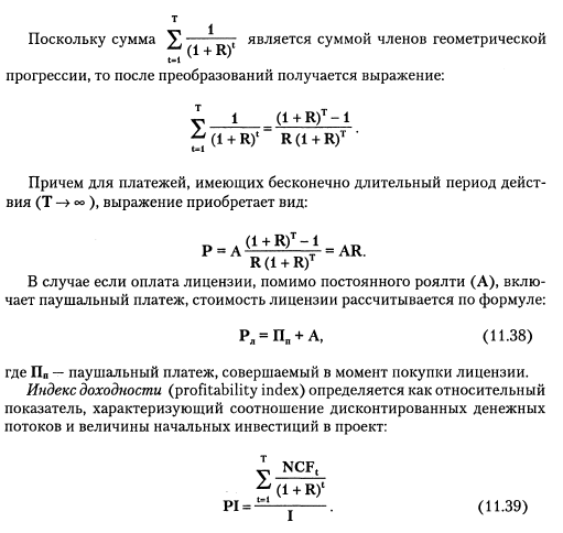
Метод текущей стоимости может использоваться также для оценки стоимости некоторых видов лицензий и ценных бумаг, для которых характерны аннуитетные платежи (от англ. annuity — ежегодная рента), т. е. постоянные по величине и регулярно совершаемые денежные платежи. В этом случае показатель NPV определяет текущую оценку стоимости лицензии:

Правилом принятия решений об экономической привлекательности проекта является условие, что если PI > 1, то проект считается экономически выгодным. В противном случае, если PI < 1, проект следует отклонить.

Метод рентабельности используется для определения показателя внутренней рентабельности проекта (internal rate of return — IRR), т. е. такой ставки дисконта, при которой дисконтированная стоимость поступлений денежных средств по проекту равна дисконтированной стоимости платежей:

где IRR — искомая ставка внутренней рентабельности проекта.

Проект считается экономически выгодным, если внутренняя рентабельность превышает минимальный уровень рентабельности, установленный для данного проекта. Экономический смысл этого показателя заключается в том, что внутренняя рентабельность проекта определяет темп роста капитала, инвестированного в проект. Кроме того, этот показатель определяет максимально допустимую ставку ссудного процента, при которой кредитование проекта осуществляется безубыточно, т. е. без использования для выплат за кредит части прибыли, полученной на собственный инвестированный капитал.

Для определения показателя внутренней рентабельности проекта может использоваться графический метод, основанный на построении графика значений NPV при различных значениях ставки дисконта. При этом значение R, при котором график пересекает ось абсцисс, как это показано на рис. 11.11, и определяет искомое значение внутренней рентабельности проекта.




Поделиться с друзьями:


Дата добавления: 2014-01-07; Просмотров: 411; Нарушение авторских прав?; Мы поможем в написании вашей работы!


Нам важно ваше мнение! Был ли полезен опубликованный материал? Да | Нет



studopedia.su - Студопедия (2013 - 2026) год. Все материалы представленные на сайте исключительно с целью ознакомления читателями и не преследуют коммерческих целей или нарушение авторских прав! Последнее добавление




Генерация страницы за: 0.009 сек.