Студопедия

КАТЕГОРИИ:


Архитектура-(3434)Астрономия-(809)Биология-(7483)Биотехнологии-(1457)Военное дело-(14632)Высокие технологии-(1363)География-(913)Геология-(1438)Государство-(451)Демография-(1065)Дом-(47672)Журналистика и СМИ-(912)Изобретательство-(14524)Иностранные языки-(4268)Информатика-(17799)Искусство-(1338)История-(13644)Компьютеры-(11121)Косметика-(55)Кулинария-(373)Культура-(8427)Лингвистика-(374)Литература-(1642)Маркетинг-(23702)Математика-(16968)Машиностроение-(1700)Медицина-(12668)Менеджмент-(24684)Механика-(15423)Науковедение-(506)Образование-(11852)Охрана труда-(3308)Педагогика-(5571)Полиграфия-(1312)Политика-(7869)Право-(5454)Приборостроение-(1369)Программирование-(2801)Производство-(97182)Промышленность-(8706)Психология-(18388)Религия-(3217)Связь-(10668)Сельское хозяйство-(299)Социология-(6455)Спорт-(42831)Строительство-(4793)Торговля-(5050)Транспорт-(2929)Туризм-(1568)Физика-(3942)Философия-(17015)Финансы-(26596)Химия-(22929)Экология-(12095)Экономика-(9961)Электроника-(8441)Электротехника-(4623)Энергетика-(12629)Юриспруденция-(1492)Ядерная техника-(1748)

Растровые ЭЛИ




При растровом методе формирования знаков на экране ЭЛТ получает развертку по строкам подобно телевизионной развертке (прямоугольный растр). Метод полного растра состоит в том, что экран представляется в виде матрицы точек дискретного растра размером 256х256, 512х512, 1024х512, 1024х1024 элементов. При построении индикаторов на базе телевизионных мониторов используется телевизионный растр, соответствующий телевизионным стандартам. Каждый символ в знаковой строке формируется по частям при каждом проходе луча подсветкой необходимых точек путем подачи соответствующих сигналов на модулятор трубки. Каждая знаковая строка на экране разбита на знакоместа, размер матрицы знакоместа выбирается в зависимости от сложности алфавита (обычно 7х9, 9х12 и т.д.).

Общая структура индикатора такова:

В генераторе знаков ГЗн для каждого знака алфавита предусмотрена карта бит в соответствии с конфигурацией знака. Размерность матрицы знака, т.е. карты бит, должна быть меньше размерности знакоместа, так как между знаками в строке и строками в странице имеются неотображаемые интервалы. ГЗн представляет собой ПЗУ в котором записаны карты бит знаков алфавита. Коды отображаемых знаков страницы (кадра) через блок связи с каналом БСК загружаются в ЗУ регенерации ЗУР. Информация в ЗУР – дисплейный файл размещается аналогично тексту на экране дисплея, ячейки в ЗУР соответствуют знакоместам на экране. Вызываемый из ЗУР код знака является адресом для ПЗУ ГЗн. На каждой к-й развертке знаковой строки из ПЗУ ГЗн последовательно считываются биты к-й строки карты бит соответствующего знака. Блок управления БУ организует синхронную работу ЗУР и блока разверток БР. Считанные биты через усилитель подаются на модулятор ЭЛТ.

Возможна установка регенеративного ЗУ после ГЗн, тогда оно представляет собой побитовую память экрана. В этом случае пока ведется индикация в буфер может загружаться новая страница текста.

ЗУР может иметь объем памяти рассчитанный на хранение не одной, а двух и более страниц, что представляет определенные удобства для пользователей при редактировании текста.

Часто используют метод малоформатного растра, когда элементы экрана возбуждаются в определенной последовательности в пределах знакоместа.

Можно использовать малоформатный растр на один знак. Развертывая на экране несколько таких растров, получают группу светящихся знаков. На рисунке показан знак Ю, полученный методом штрихового микрорастра. Электронный пучок перемещается непрерывно, например, в соответствии с линейно меняющимся напряжением, а его отпирание и запирание производятся на некоторые определенные, заранее запрограммированные интервалы времени. Данные о моментах начал и концов отрезков хранятся в ПЗУ. Знак на экране трубки можно синтезировать также из точек по так называемому методу точечного микрорастра. На рисунке показана схема получения малоформатного растра на один знак и подсвета точек для изображения знака.

В данном случае память для знаков выполнена на ферритовых сердечниках, образующих матрицу с числом сердечников 7х5. Провод записи знака продевается через сердечники такой памяти, образуя контур знака. При записи по этому проводу проходит полный ток. Опрос сердечников производится подачей полутоков в соответствующие вертикальные и горизонтальные линии от схем опроса шин Х, СОХ, и шин Y, COY. Синхронно с опросом матрицы на экране ЭЛТ разворачивается малоформатный растр с помощью отклоняющей системы трубки и усилителей развертки по горизонтали, УРХ, и по вертикали, УРУ. Импульсы, появляющиеся в результате перемагничивания сердечников, через усилитель подсветки УП поступают на модулятор трубки и открывают ее. Таким образам, на экране высвечиваются точки, образующие контур знака. Адрес А знака на экране записывается в регистр адреса PгA и через ЦАП подается на отклоняющие системы, Код знака, КЗ, записывается на регистр знака PгЗ, и через ДШ поступает на схему выбора знака СВЗ. Организует работу индикатора устройство управления УУ.

Генератор знаков для их отображения методом малоформатного растра может быть построен на ПЗУ различного типа. При любой реализации ПЗУ хранит сведения о конфигурации символов заданного алфавита и выполняет функции управления интенсивностью электронного луча при его сканировании по микрорастру.

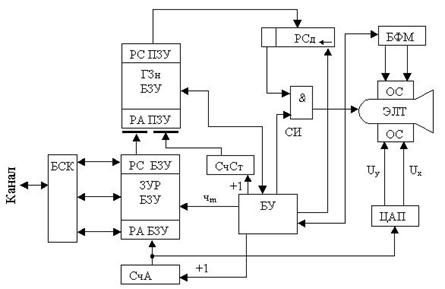
Структурная схема индикатора с микрорастровым формированием знаков имеет вид:

 

Дисплейный файл загружается в ЗУР БЗУ через БСК. По сигналу “чm” от БУ коды символов поочередно вызываются с регистра символов БЗУ (РС БЗУ) на регистр адреса ПЗУ генератора знаков. Контуры знаков алфавита представлены в ПЗУ в виде карт бит. Карты бит считываются построчно и для автоматической переадресации строк служит счетчик строк СчСт. Каждая строка символа ПЗУ (РС ПЗУ) передается на регистр сдвига РСд, старший разряд которого при каждом сдвиге опрашивается сигналами СИ, формирующими на выходе конъюнктора видеосигнал. Синхронно с этим работает блок формирования микрорастра БФМ. После перемещения луча по первой строке микрорастра содержимое СчСт увеличивается на единицу и на РСд вызывается код второй строки карты бит знака и т.д. Для автоматической переадресации ЗУР установлен СчА связный с регистром адреса БЗУ (РА БЗУ), а также подключенный к ЦАП, который формирует адресные сигналы Ux и Uy и подает их на отклоняющую систему (ОС) ЭЛТ.

В индикаторах, реализующих метод полного растра налицо большие непроизводительные затраты времени, так как луч совершает движение на всю ширину экрана и значительную часть времени движется “вхолостую”. При реализации метода малоформатного растра непроизводительные затраты времени сокращаются, так как луч сканирует только поле знака, знакоместо, кроме того, проще система управления лучом.

К растровым методам следует отнести также метод маскирования полиграмм, так как под термином “микрорастр” можно понимать любую периодически повторяющую замкнутую фигуру, описываемую электронным лучом на экране ЭЛТ, например, фигуру:

В зависимости от вида изображаемого знака, электронный луч открывается и подсвечивает тот или иной элемент фигуры. Другие названия этого метода: метод замкнутой фигуры, метод обобщенного символа, метод фигурного растра. При реализации этого метода сводится к минимуму объем ПЗУ, сокращаются непроизводительные затраты времени, хотя еще остаются на уровне примерно половины времени хода луча, а также упрощается устройство, однако полиграмма ограничивает алфавит.




Поделиться с друзьями:


Дата добавления: 2014-12-25; Просмотров: 511; Нарушение авторских прав?; Мы поможем в написании вашей работы!


Нам важно ваше мнение! Был ли полезен опубликованный материал? Да | Нет



studopedia.su - Студопедия (2013 - 2026) год. Все материалы представленные на сайте исключительно с целью ознакомления читателями и не преследуют коммерческих целей или нарушение авторских прав! Последнее добавление




Генерация страницы за: 0.011 сек.