Студопедия

КАТЕГОРИИ:


Архитектура-(3434)Астрономия-(809)Биология-(7483)Биотехнологии-(1457)Военное дело-(14632)Высокие технологии-(1363)География-(913)Геология-(1438)Государство-(451)Демография-(1065)Дом-(47672)Журналистика и СМИ-(912)Изобретательство-(14524)Иностранные языки-(4268)Информатика-(17799)Искусство-(1338)История-(13644)Компьютеры-(11121)Косметика-(55)Кулинария-(373)Культура-(8427)Лингвистика-(374)Литература-(1642)Маркетинг-(23702)Математика-(16968)Машиностроение-(1700)Медицина-(12668)Менеджмент-(24684)Механика-(15423)Науковедение-(506)Образование-(11852)Охрана труда-(3308)Педагогика-(5571)Полиграфия-(1312)Политика-(7869)Право-(5454)Приборостроение-(1369)Программирование-(2801)Производство-(97182)Промышленность-(8706)Психология-(18388)Религия-(3217)Связь-(10668)Сельское хозяйство-(299)Социология-(6455)Спорт-(42831)Строительство-(4793)Торговля-(5050)Транспорт-(2929)Туризм-(1568)Физика-(3942)Философия-(17015)Финансы-(26596)Химия-(22929)Экология-(12095)Экономика-(9961)Электроника-(8441)Электротехника-(4623)Энергетика-(12629)Юриспруденция-(1492)Ядерная техника-(1748)

Алфавитно-цифровые дисплеи с ЭЛТ




Алфавитно-цифровые дисплеи представляют собой активные устройства отображения информации, предназначенные для организации диалога оператора с ЭВМ.

По степени сложности и полноте выполняемых функций алфавитно-цифровые дисплеи делятся на простые с аппаратной реализацией основных функций и интеллектуальные дисплеи, в которых функции обработки информации выполняется программно-управляемым дисплейным процессором. Структурная схема алфавитно-цифрового дисплея с аппаратурной реализацией функций имеет вид:

БУ – блок управления БР – блок развертки

БЗУ – буферное ЗУ ВУс – видеоусилитель

ГЗН – знакогенератор БВВ – блок ввода - выводы

ИВВ – интерфейс ввода-вывода.

Кл – клавиатура (содержит алфавитно-цифровую клавиатуру и функциональную - клавиши управления режимом, клавиша управления маркером, блок редактирования).

БВВ управляет направлением перемещения информации в соответствии с режимами работы:

- автономным (OFF LINE), когда на вход БЗУ подключаются алфавитно-цифровая клавиатура, позволяющая вводить текст, при этом связь через ИВВ с ЭВМ разрывается;

- автоматическим (ON LINE), когда устанавливается двухсторонняя связь с ЭВМ, обеспечивающая ввод информации в БЗУ и взаимодействие оператора с ЭВМ с помощью ввода информации в БЗУ и взаимодействие оператора с ЭВМ с помощью клавиатуры;

- передачи информации (SEND), когда обеспечивается передача в машину отредактированной информации из памяти дисплея.

Наибольшее распространение получили дисплеи растрового типа (полный или малоформатный растр). В автономном режиме работы дисплея с помощью блока редактирования клавиатуры можно редактировать текст: стирать символы или строки, заменять или вставлять символы и строки, перемещать страницы, стирать страницы и т.п.

Процесс редактирования сводится к выделению адресов ячеек, соответствующих выбранной области редактирования и преобразованию информации, хранящейся в ней.

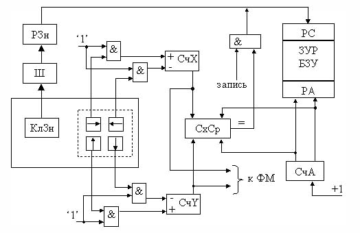
Выделение символа производится с помощью специальных устройств указания, которые по принципу действия подразделяются на устройства прямого и косвенного указания. В устройствах косвенного указания выбор символа осуществляется совмещением положения специальной светящейся метки (маркера, курсора) с положением символа на экране. Так как местоположение символа на экране жестко связанно с определенной ячейкой БЗУ ЗУР, в которой хранится код данного символа, то схема управления маркером сравнительно проста и имеет вид:

РЗн – регистр знака ФМ – формирователь маркера

КлЗн – клавиатура знаковая Ш – шифратор

С помощью клавиш управления положением маркера можно изменять код в реверсивных счетчиках СчХ и СчY в которых формируются координаты маркера на поле экрана. Эти координаты схемой сравнения СхСр сравниваются с текущими координатами, получаемыми на СчА. В момент равенства сигналом “Запись” по заданному маркером адресу в БЗУ записывается знак с РЗн ранее туда записанный через шифратор с КлЗн. Стирание знака производится путем записи в указанную маркером ячейку кода “Пробел”.

Из устройств прямого указания наибольшее распространение получило “Световое перо” СП, которое представляет собой щуп с фотоприемником.

 

РА – регистр адреса знака

 

 

При указании световым пером выбранного на экране символа (или специальной отметки) фотоприемник СП в очередном цикле регенерации изображения формирует электрический сигнал, который фиксирует адрес ячейки БЗУ ЗУР соответствующий адресу символа на экране. Далее выполняются те же процедуры, что и при косвенном указании.

Современные дисплеи содержат микропроцессоры, так называемые дисплейные процессоры, с помощью которых возможно автономно выполнять весьма сложные преобразования информации. Если микропроцессор МП включать в рассмотренные схемы управления, то окажется, что программы обработки информации могут выполняться только во время обратного хода луча, так как основное время МП будет занят в цикле регенерации информации. Для освобождения МП от процесса регенерации в состав дисплея вводятся специальное ЗУ, называемое ЗУ – битовая карта (побитовая память экрана). Причем, как отмечалось ранее, ЗУ – битовая карта ЗУБК подключается через контроллер экрана КЭ (устройство управления) непосредственно к монитору (экрану Э).

Обобщенная структурная схема такого “интеллектуального” алфавитно-цифрового дисплея имеет вид:

 

 

КВВ – контроллер ввода-вывода

КВ – контроллер ввода

СМ – системная магисталь

 

 

Все режимы редактирования информации реализуются своими программами, хранимыми в ПЗУ МП. Для вызова той или иной программы МП опрашивает клавиатуру Кл и по выбранной программе изменяет содержание массива данных в ОЗУ. Далее заполняется ЗУБК и всем процессом регенерации изображения управляет контролер экрана КЭ, а МП не участвует в регенерации. Этот способ организации памяти регенерации весьма удобен для вывода на экран графической информации. Карты бит всех знаков алфавита хранится в ПЗУ ГЗн.

В некоторых типах устройств возможна программная замена карт бит (матриц) символов. Обычно каждый символ текста представлен в ОЗУ в виде двух байтов: информационный байт по которому видеоконтроллер отыскивает изображение знака (карту бит) в ПЗУ ГЗн. Атрибутивный байт определят цвет изображения знака и фона, уровень яркости, наличие или отсутствие инверсии (изменение цвета текста на цвет фона и наоборот), наличие или отсутствие мерцания.




Поделиться с друзьями:


Дата добавления: 2014-12-25; Просмотров: 2016; Нарушение авторских прав?; Мы поможем в написании вашей работы!


Нам важно ваше мнение! Был ли полезен опубликованный материал? Да | Нет



studopedia.su - Студопедия (2013 - 2026) год. Все материалы представленные на сайте исключительно с целью ознакомления читателями и не преследуют коммерческих целей или нарушение авторских прав! Последнее добавление




Генерация страницы за: 0.013 сек.