Студопедия

КАТЕГОРИИ:


Архитектура-(3434)Астрономия-(809)Биология-(7483)Биотехнологии-(1457)Военное дело-(14632)Высокие технологии-(1363)География-(913)Геология-(1438)Государство-(451)Демография-(1065)Дом-(47672)Журналистика и СМИ-(912)Изобретательство-(14524)Иностранные языки-(4268)Информатика-(17799)Искусство-(1338)История-(13644)Компьютеры-(11121)Косметика-(55)Кулинария-(373)Культура-(8427)Лингвистика-(374)Литература-(1642)Маркетинг-(23702)Математика-(16968)Машиностроение-(1700)Медицина-(12668)Менеджмент-(24684)Механика-(15423)Науковедение-(506)Образование-(11852)Охрана труда-(3308)Педагогика-(5571)Полиграфия-(1312)Политика-(7869)Право-(5454)Приборостроение-(1369)Программирование-(2801)Производство-(97182)Промышленность-(8706)Психология-(18388)Религия-(3217)Связь-(10668)Сельское хозяйство-(299)Социология-(6455)Спорт-(42831)Строительство-(4793)Торговля-(5050)Транспорт-(2929)Туризм-(1568)Физика-(3942)Философия-(17015)Финансы-(26596)Химия-(22929)Экология-(12095)Экономика-(9961)Электроника-(8441)Электротехника-(4623)Энергетика-(12629)Юриспруденция-(1492)Ядерная техника-(1748)

Типическая выборка




Типическую выборку применяют для отбора единиц из неоднородной совокупности. Она используется тогда, когда все единицы генеральной совокупности можно разбить на несколько качественно однотипных групп по признакам, которые влияют на изучаемые показатели.

При анализе предприятий такими группами могут быть: отрасль, формы собственности, специфика работы и т. д. Затем из каждой типической группы механической или собственно-случайной выборкой производят индивидуальный отбор единиц в выборочную совокупность.

Часто типическая выборка применяется при анализе сложных статистических совокупностей (например, производительность труда рабочих организации, представленных отдельными группами по квалификации). Такой вид выборки дает более точные результаты по сравнению с другими способами отбора единиц в выборочную совокупность.
При расчете средней ошибки типической выборки в качестве показателя вариации берут среднюю из внутригрупповых дисперсий.

Средняя ошибка типической выборки

1. Для средней количественного признака:

где S — средняя из внутригрупповых дисперсий по выборочной совокупности.

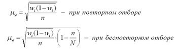
2. Для доли (альтернативного признака):

где w(1 -w) – числитель - средняя из внутригрупповых дисперсий доли (альтернативного признака) по выборочной совокупности.




Поделиться с друзьями:


Дата добавления: 2015-04-24; Просмотров: 608; Нарушение авторских прав?; Мы поможем в написании вашей работы!


Нам важно ваше мнение! Был ли полезен опубликованный материал? Да | Нет



studopedia.su - Студопедия (2013 - 2026) год. Все материалы представленные на сайте исключительно с целью ознакомления читателями и не преследуют коммерческих целей или нарушение авторских прав! Последнее добавление




Генерация страницы за: 0.012 сек.