Студопедия

КАТЕГОРИИ:


Архитектура-(3434)Астрономия-(809)Биология-(7483)Биотехнологии-(1457)Военное дело-(14632)Высокие технологии-(1363)География-(913)Геология-(1438)Государство-(451)Демография-(1065)Дом-(47672)Журналистика и СМИ-(912)Изобретательство-(14524)Иностранные языки-(4268)Информатика-(17799)Искусство-(1338)История-(13644)Компьютеры-(11121)Косметика-(55)Кулинария-(373)Культура-(8427)Лингвистика-(374)Литература-(1642)Маркетинг-(23702)Математика-(16968)Машиностроение-(1700)Медицина-(12668)Менеджмент-(24684)Механика-(15423)Науковедение-(506)Образование-(11852)Охрана труда-(3308)Педагогика-(5571)Полиграфия-(1312)Политика-(7869)Право-(5454)Приборостроение-(1369)Программирование-(2801)Производство-(97182)Промышленность-(8706)Психология-(18388)Религия-(3217)Связь-(10668)Сельское хозяйство-(299)Социология-(6455)Спорт-(42831)Строительство-(4793)Торговля-(5050)Транспорт-(2929)Туризм-(1568)Физика-(3942)Философия-(17015)Финансы-(26596)Химия-(22929)Экология-(12095)Экономика-(9961)Электроника-(8441)Электротехника-(4623)Энергетика-(12629)Юриспруденция-(1492)Ядерная техника-(1748)

ТП - точка покоя 2 страница




где - выходная мощность усилителя;

- сумма мощностей, выделяемая на электро-радиоэлементах схемы.

 

Пример 4

Расчет компенсационного стабилизатора напряжения с изменяющимся уровнем ограничения тока и использованием операционного усилителя (ОУ)

 

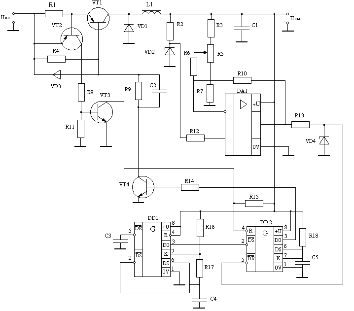
Рассматриваемый компенсационный стабилизатор напряжения непрерывного действия снижает максимальное значение мощности, рассеиваемое регулирующим транзистором в режиме короткого замыкания. Принципиальная электрическая схема стабилизатора приведена на рис. 6.

Когда выходной ток превысит максимальное значение ток через транзистор VT1 снижается до величины, меньшей . Обычно схемы ограничения включаются при 40 %ной перегрузке стабилизатора. Схема ограничения тока работает сле­дующим образом. Напряжение на базе транзистора VT3 равняется сумме падений напряжений на резисторах R1, R2, т.е. UR1+ UR2.

Сопротивление R2 меньше R3, поэтому .При нормальной работе меньше напряжения, требуемого для включения транзистора VT3. При перегрузке или коротком замы­кании стабилизатора выходной ток возрастает, что приводит к увеличению падения напряжения на резисторе . Транзистор VT3 открывается, а транзисторы VT1, VT2 призакрываются, что приво­дит к снижению выходного тока. Ток короткого замыкания обычно составляет 20% . После снятия перегрузки работа ста­билизатора восстанавливается.

 

Принципиальная электрическая схема стабилизатора напряжения на ОУ с изменяющимся уровнем ограничения тока

Рис. 6. Принципиальная электрическая схема стабилизатора напряжения на ОУ с изменяющимся уровнем ограничения тока

 

 

Исходные данные для расчета:

 

- выходное стабилизированное напряжение. В;

- максимальный ток перегрузки, А;

- напряжение пульсаций (двойная амплитуда на выходе), мВ;

Tmax - максимальная температура окружающей среды, °С.

 

Расчет

1. Определяем величину минимального допустимого входного напряжения стабилизатора

,

где - максимальное выходное напряжение стабилизатора;

- минимальное напряжение коллектор-эмиттер транзистора VTI, при котором он может работать в линейном режиме.

В - для германиевых транзисторов;

В - для кремниевых транзисторов,

параметр можно уточнить по справочнику /5/ при выборе типа транзистора VT1.

2. Находим номинальное и максимальное значения напряжения на входе стабилизатора с учетом колебаний напряжения питающей сети на 10%.

3. Определяем максимальное падение напряжения на регулирующем транзисторе VTI.

где - минимальное выходное напряжение, стабилизатора.

4. Рассчитываем максимальную мощность, рассеиваемую на коллекторе транзистора VT1.

.

5. по известным значениям выбираем из справочника /5/ тип транзистора в выписываем его основные параметры.

6. определяем полную мощность, рассеиваемую на транзисторе VT1.

;

,

где В для германиевого транзистора;

- для кремниевого транзистора;

- минимальный коэффициент усиления выбранного типа транзистора.

7. Ориентировочно рассчитываем необходимую поверхность охлаждения резистора, на котором будет установлен транзистор VT1.

где - температура перехода транзистора VT1, °С;

- тепловое сопротивление переход-корпус, °С/Вт.

8. Находим значение максимальной мощности, рассеиваемой согласующим транзистором VT2:

.

9. Выбираем тип транзистора VT2 и выписываем его основные

параметры..

 

10. Вычисляем базовый ток транзистора VT2:

где - минимальный коэффициент усиления транзистора VT2.

Если полученное значение базового тока транзистора VE2 превышает значения 10 мА (выходной ток большинства типов операционных усилителей), то второй согласующий транзистор не требуется. В противном случае его необходимо включить в схему.

11. Из справочника /7/ выбираем тип микросхемы DA1 исходя из следующих основных условий: рабочее напряжение питания микросхемы DA1 должно соответствовать разбросу напряжения питания на входе стабилизатора;

микросхема должна быть широкого применения

Выписываем основные технические параметры выбранной микросхемы.

12. Определим значение резистора R4:

,

где - рабочий выходной ток микросхемы DA1.

Для нормальной работа стабилизатора необходимо, чтобы соблюдалось условие .

По таблице ряда Е24 справочника /4/ определяем ближайшее стандартное значение сопротивления.

Рассчитываем мощность рассевания резистора R4 по формуле

.

Выбираем соответствующий тип резистора R4 из справочника.

13. Выбираем из справочника /6/ маломощный стабилитрон VD1 со средним напряжением стабилизации

В,

где - минимальное значение выходного напряжения стабилизатора.

Выписываем основные параметры стабилитрона VD1.

14. Вычисляем значение резистора R5 в цепи смещения стабилитрона VD1.

,

где -рабочей ток стабилитрона.

.

15. Рассчитываем параметры резисторов R6 …R8 в цепи делителя напряжения. Сначала зададим ток делителя в пределах мА.

Коэффициенты передачи делителя.

где и - соответственно минимальное и максимальное значение напряжения стабилизации выбранного типа стабилитрона VD1.

Суммарное сопротивление делителя:

.

Сопротивление резистора

.

Сопротивление резистора

.

Переменный резистор

.

16. Выбираем значение корректирующей емкости конденсатора C1 в пределах (0,01... 0,1) мкФ.

Выбираем из справочника /8/ соответствующее значение емкости и тип конденсатора.

17. Выбираем значение выходной емкости конденсатора С2 в пределах (10,0... 100,0) мкФ.

18. Из справочника /5/ выбираем практически любой тип маломощного транзистора VT3 с условием, что коллекторный ток транзистора не меньше выходного тока микросхемы DA1и напряжете коллектора не меньше максимального входного напряжения стабилизатора. Выписываем его основные параметры.

19. Считаем, что ток ограничения стабилизатора при коротком замыкании должен быть снижен в 5 раз, тогда

.

20. Рассчитаем значение резистора R1:

где - значение входного напряжения, при котором транзистор VT3 заперт.

Приблизительно это значение можно снять с графика входной вольт-амперной характеристики транзистора.

21. Определяем базовый ток транзистора VT3 в режиме ограничения:

,

где - типовое значение коэффициента усиления транзистора VT3 по току.

22. Вычислим значение резистора R2:

где - значение входного напряжения, при котором транзистор VT3 открыт;

- ток через резистор R2;

23. Находим значение резистора RЗ:

,

где - ток через резистор R3.

24. Провесам потребность стабилизации схемы при изменении 'входного напряжения

,

где - сопротивление коллекторного перехода транзистора VT1,

А - минимальное значение коэффициента усиления микросхемы DА1 без обратной связи.

25. Проверяем погрешность стабилизации схемы при изменении тока нагрузки в пределах от 0...

26. Приблизительно оцениваем КПД стабилизатора по формуле

где - сумма мощностей, выделяемых на остальных активных элементах схемы стабилизатора.

 


Пример 5

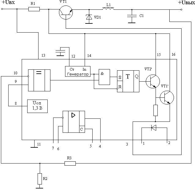
Расчет импульсного стабилизатора напряжения с ограничением тока и широтно-импульсной модуляцией (ШИМ) с использованием микросхемы mА74S40 фирмы Fairchild

 

 

Рис. 7. Принципиальная электрическая схема импульсного стабилизатора напряжения с использованием микросхемы mА74S40

 

Импульсный стабилизатор может работать в диапазоне входных напряжений =(2,5 … 40) В, выходных =(1,5...35)В.

Принципиальная электрическая схема стабилизатора приведена на рис.7.

Микросхема mА74S40 представляет собой многоцелевой импульсный стабилизатор о НИМ о погрешностью 0,01 %. Максимальный ток внутреннего потребления микросхемы DA1 составляет 2,5 мА при =5В и 3,5 мА при =40В. Диапазон допустимых рабочих температур микросхемы коммерческой модуляции от 0 до 70°С. Частота генератора может быть установлена в пределах между 100... 100 000 Гц. Выходные транзисторы микросхемы могут выдерживать напряжение до 40 В и пропускать ток до 1,5 А. Типичное значение транзистора VTl микросхемы DA1 составляет 1,1 В и при IК = 1 а не превышает значения 1,3 В. Выход логического элемента "И" присоединяется к выходу триггера для выключения VTl при . Диод микросхемы mА74S40 выдерживает напряжение 40 В, и на нем падает 1,5 В при пропускании тока в 1А в прямом направлении. Типичное значение =1,25 В при 1A. Источник опорного напряжения микросхемы DA1 имеет типичное значение 1,3 В.

Схема стабилизатора работает следующим образом. В любой момент времени, когда c выхода компаратора поступает на вход вентиля " И " сигнал низкого уровня, вызывающий запирание транзисторов VT2’, VTl’, VT1. После того, как частотозадающий конденсатор С2 разрядится, генератор снова откроет транзисторы до тех пор, пока напряжение на накопительном конденсаторе не достигнет установленного значения. Если понижается, то средний ток через дроссель L1 увеличивается. При этом возрастает время, когда транзисторы открыты. Если увеличивается, то магнитное поле дросселя L1 за время, когда транзисторы заперты, уменьшается медленнее и, следовательно, в следующем цикле транзисторы открываются на более короткое время.

Исходные данные для расчета:

- выходное стабилизированное напряжение, В;

- максимальный ток нагрузки, А;

- частота генератора ШИМ преобразователя, = 10...25 кГц;

- напряжение пульсаций от пика до пика, = 25... 50 мВ.

 

Расчет

1. Находим значение пикового тока,

2. Из справочника /5/ выбираем тип транзистора VT1. Транзистор VTI должен быть высокочастотный, мощный. Максимальное рабочее напряжение , постоянный ток коллектора . Выписываем его основные параметры. Примерно по таким

 

параметрам импульсный диод VD1 / 6 /. Необходимо обратит внимание на то, чтобы диод VD1 мог работать на частоте

3. Находим время, когда транзистор VTI находится в открытом и запертом состоянии.

где - падение напряжения на диоде VDI в прямом направлении, В

- напряжение насыщения транзистора VTI, В;

Подставляем это значение в уравнение

получаем

.

Определяем значение t0 и tс.

Если ток нагрузки будет меняться в широких пределах, то значение tс<10мкс будет неприемлемо, тогда следует уменьшить частоту

4. Вычисляем значение индуктивности L1 по формуле

Если to измеряется в мск, то L1 в мГн

Обмотка дросселя L1 наматывается на ферритовый магнитопровод.

5. Находим значение накопительной, емкости C1.

, мкФ,

если to, tc выражены в мкс.

Выбираем из справочника / 8 / соответствующий тип конденсатора. Рабочее напряжение конденсатора принимаем равным

6. Определяем сопротивление датчика тока R1:

,Ом.

Резистор R1 обычно изготавливается из манганинового провода, намотанного на каркас или без него.

7. Находим да формуле каталожного описания микросхемы емкость конденсатора C2:

, мкф.

Конденсатор С2 должен быть о малым запуском.

8. Вычисляем значения резисторов R2, RЗ делителя напряжения.

Принимаем Iдел=0,1 мА, тогда

где =1,3 В;

,

Определяем мощность рассеивания регистров по формуле

.

По справочнику / 4 / выбираем типы резисторов из ряда Е24.

9. Находим максимальные мощности рассеивания транзистора VTI и микросхемы DA1.

 

где - напряжение насыщения транзистора VT1;

где =1.1 В;

- минимальные коэффициент усиления транзистора VT1 по току;

IП - ток потребления микросхемы;

IП = (2,5... 3,5) мА.

Мощность рассеивания микросхемы не должна превышать значения 1Вт.

10. Ориентировочно рассчитываем площадь радиатора под транзистор VTI.

где - температура перехода транзистора, °С;

- максимальная температура окружающей среды;

Ррас1 - мощность, рассеиваемая транзистором, Вт;

- тепловое сопротивление переход-корпус, °С/Вт.


Пример 6

 

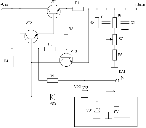
Расчет импульсного стабилизатора напряжения с ограничением тока и широтно-импульсной модуляцией (ШИМ) с использованием интегрального таймера КР 1006ВИ1(LM555)

 

Импульсный стабилизатор построен по схеме понижения напряжения /3/. Принципиальная электрическая схема стабилизатора приведена на рис. 8.

 

 

Рис. 8. Принципиальная электрическая схема импульсного стабилизатора напряжения с использованием интегрального таймера КРЮ06ВИ1

 

Транзистор VT1 работает в качестве ключа. Для управления транзистором VT1 используется согласующий транзистор VT4. Одновибратор DD2 отпирает транзистор VT4 в течение времени tс и запирает его, когда выходное напряжение одновибратораd принимает низкий уровень.

Конденсатор С2 форсирующей цепочки R9С2 служит для ускорения отпирания транзистора VT1. Диод VD3 используется для устранения положительных всплесков напряжения базы VT1, когда напряжение коллектора VT2 становится высоким.

Операционный усилитель (ОУ) DA1 сравнивает выходное напряжение стабилизатора с опорным напряжением, получаемым с помощью стабилитрона VD2 параметрического стабилизатора VD2. R2 В схеме может быть использован почти любой тип ОУ с соответствующими цепями коррекции и напряжением питания, равным значению выходного

 

Исходные данные для расчета:

- входное напряжение, В;

стабилизированное напряжение, В;

-максимальный ток нагрузки, А;

- напряжение пульсаций (двойная амплитуда) на выходе, мВ;

- частота генерации мультивибратора, кГц.

 

1. Определяем значения минимального тока ограничения в импульсного тока.

2. Находим напряжение стабилизации стабилитронов VD2, VD4:

Выбираем из справочника / 6 / типы маломощных стабилитронов в выписываем основные параметры.

3. Выбираем из справочника / 7 / тип ОУ DAI, выписываем его основные параметры, схему включения с корректирующими элементами (если они требуются).

4. Определяем из справочника/ 5 / типы транзисторов VT1... VT4 и диода VDI.

Транзисторы VTI, VT4 выбираются высокочастотные, работающие в импульсных схемах.

Для транзистора VT1:

где - максимально допустимое напряжение коллектор-эмиттер;

- максимально допустимый ток коллектора;

- максимально допустимая мощность, рассеиваемая транзистором.

 

 

Для транзистора VT4:

где - минимальный коэффициент усиления транзистора VT1 по току в схеме с общим эмиттером.

Транзисторы VT2, VT8 применяются любые маломощные, низко или среднёчастотные с максимально допустимым напряжением коллектор-эмиттер не менее .

Диод VD1 выбираем из условия

где , , - соответственно обратное напряжение, прямой ток, рабочая частота диода VD1.

6. Рассчитываем параметры преобразователя напряжение

, мкс;

;

, мкс;

, мкс;

, мкГн;

, мкФ;

где - период коммутации;

- соответственно время включенного и выключенного состояния транзистора;

- прямое падение напряжения на диоде VD1;

- напряжение насыщения коллектор-эмиттер транзистора VT1;

 

L1 - индуктивность дросселя L1, намотанного на ферритовом кольце или сердечнике; C1- емкость накопительного конденсатора C1;

Используя данные справочника / 8 /, подученные значения емкости конденсатора C1 округляем до ближайшего значения ряда Е24 или EI2 и выбираем соответствующий тип конденсатора.

6. Принимаем, что R16+R17 = 50 кОм и R18 = (10... 15) кОм,

а также

Определяем значения резисторов R16, R 17 и конденсаторов C4, C5:

Выбираем емкость конденсатора C3 равной 0,01 мкФ. Используя данные справочника /4/, округляем полученные значения сопротивлений до ближайшего значения ряда Е24 и рассчитываем мощность рассеивания резисторов по формуле

Затем выбираем тип резисторов.

7. Принимаем коэффициент усиления ОУ DA1равным 400, что обеспечивает стабильность выходного напряжения с точностью 0,5% при изменениях нагрузки и с точностью 0,1 % -на 1B изменения питающего напряжения ()•




Поделиться с друзьями:


Дата добавления: 2015-06-04; Просмотров: 597; Нарушение авторских прав?; Мы поможем в написании вашей работы!


Нам важно ваше мнение! Был ли полезен опубликованный материал? Да | Нет



studopedia.su - Студопедия (2013 - 2026) год. Все материалы представленные на сайте исключительно с целью ознакомления читателями и не преследуют коммерческих целей или нарушение авторских прав! Последнее добавление




Генерация страницы за: 0.014 сек.