Студопедия

КАТЕГОРИИ:


Архитектура-(3434)Астрономия-(809)Биология-(7483)Биотехнологии-(1457)Военное дело-(14632)Высокие технологии-(1363)География-(913)Геология-(1438)Государство-(451)Демография-(1065)Дом-(47672)Журналистика и СМИ-(912)Изобретательство-(14524)Иностранные языки-(4268)Информатика-(17799)Искусство-(1338)История-(13644)Компьютеры-(11121)Косметика-(55)Кулинария-(373)Культура-(8427)Лингвистика-(374)Литература-(1642)Маркетинг-(23702)Математика-(16968)Машиностроение-(1700)Медицина-(12668)Менеджмент-(24684)Механика-(15423)Науковедение-(506)Образование-(11852)Охрана труда-(3308)Педагогика-(5571)Полиграфия-(1312)Политика-(7869)Право-(5454)Приборостроение-(1369)Программирование-(2801)Производство-(97182)Промышленность-(8706)Психология-(18388)Религия-(3217)Связь-(10668)Сельское хозяйство-(299)Социология-(6455)Спорт-(42831)Строительство-(4793)Торговля-(5050)Транспорт-(2929)Туризм-(1568)Физика-(3942)Философия-(17015)Финансы-(26596)Химия-(22929)Экология-(12095)Экономика-(9961)Электроника-(8441)Электротехника-(4623)Энергетика-(12629)Юриспруденция-(1492)Ядерная техника-(1748)

Алгоритм работы системы




Архитектура системы автоматизированного проектирования

Рис.11 Архитектура системы автоматизированного проектирования

1. Пользователь – работник предприятия, взаимодействующий с интерфейсом модуля автоматизированного проектирования цепных передач, подавая на вход исходные данные. Далее идет взаимодействие с основными модулями системы.

2. Интерфейс – графическая среда, предназначенная для комфортной работы с программой.

3. Модуль СУБД – предназначен для работы с базой данных gost. Позволяет запрашивать данные из базы данных и получать результаты запроса.

 

 

4. Модуль оформления отчета – выводит в текстовый редактор входные и рассчитанные данные, что позволяет создавать удобные для просмотра, хранения и печати отчеты. Вывод данных в текстовый редактор происходит при помощи COM технологий. На выходе модуль имеет программный код вывода данных в текстовый редактор.

5. БД gost – изначальная база данных, заложенная в программу. С помощью модуля СУБД возможно получение из базы данных необходимой информации.

 

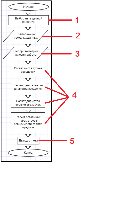
Рис.12 Алгоритм работы системы

1. Описание алгоритма работы системы начинаем с выбора типа цепных передач. В нашей системе представлено три типа цепных передач: втулочная, роликовая, зубчатая.

2. После того как мы определились с типом, мы можем начать заполнять исходные данные: количество рядов цепи, межосевое расстояние, передаточное число, вращающий момент на ведущей звездочке, частота вращения ведущей звездочки.

3. Затем выбираем геометрию условия работы: нагрузка, угол наклона линии центров звездочек к горизонту, способ регулирования натяжения цепи, тип смазывания, тип работы. Все эти данные мы выбираем из уже предложенных нам, что очень сильно облегчает работу.

4. Как только все данные выбраны, мы можем провести расчеты. Наша программа рассчитывает: число зубьев ведущей звездочки, число зубьев ведомой звездочки, шаг цепи, число звеньев, межосевое расстояние, делительный диаметр ведущей звездочки, делительный диаметр ведомой звездочки, диаметр вершин зубьев ведущей звездочки, диаметр вершин зубьев ведомой звездочки, скорость цепи, давление в шарнире, число ударов цепи, число зубьев ведущей звездочки, число зубьев ведомой звездочки, шаг цепи, число звеньев, межосевое расстояние, делительный диаметр ведущей звездочки, делительный диаметр ведомой звездочки, диаметр вершин зубьев ведущей звездочки, диаметр вершин зубьев ведомой звездочки, скорость цепи, давление в шарнире, число ударов цепи.

5. При выводе отчета наших результатов возможно два варианта, либо вывод в окно программы, либо в отчет текстового редактора. В отчете будет результаты всех расчетов, с данными по которым проводились.

 

 




Поделиться с друзьями:


Дата добавления: 2015-06-28; Просмотров: 1101; Нарушение авторских прав?; Мы поможем в написании вашей работы!


Нам важно ваше мнение! Был ли полезен опубликованный материал? Да | Нет



studopedia.su - Студопедия (2013 - 2026) год. Все материалы представленные на сайте исключительно с целью ознакомления читателями и не преследуют коммерческих целей или нарушение авторских прав! Последнее добавление




Генерация страницы за: 0.009 сек.