Студопедия

КАТЕГОРИИ:


Архитектура-(3434)Астрономия-(809)Биология-(7483)Биотехнологии-(1457)Военное дело-(14632)Высокие технологии-(1363)География-(913)Геология-(1438)Государство-(451)Демография-(1065)Дом-(47672)Журналистика и СМИ-(912)Изобретательство-(14524)Иностранные языки-(4268)Информатика-(17799)Искусство-(1338)История-(13644)Компьютеры-(11121)Косметика-(55)Кулинария-(373)Культура-(8427)Лингвистика-(374)Литература-(1642)Маркетинг-(23702)Математика-(16968)Машиностроение-(1700)Медицина-(12668)Менеджмент-(24684)Механика-(15423)Науковедение-(506)Образование-(11852)Охрана труда-(3308)Педагогика-(5571)Полиграфия-(1312)Политика-(7869)Право-(5454)Приборостроение-(1369)Программирование-(2801)Производство-(97182)Промышленность-(8706)Психология-(18388)Религия-(3217)Связь-(10668)Сельское хозяйство-(299)Социология-(6455)Спорт-(42831)Строительство-(4793)Торговля-(5050)Транспорт-(2929)Туризм-(1568)Физика-(3942)Философия-(17015)Финансы-(26596)Химия-(22929)Экология-(12095)Экономика-(9961)Электроника-(8441)Электротехника-(4623)Энергетика-(12629)Юриспруденция-(1492)Ядерная техника-(1748)

Отладка устройства




Выбор и обоснование выбора оборудования и оснастки

Выбор и обоснование выбора основных и вспомогательных материалов

Надежность работы устройства




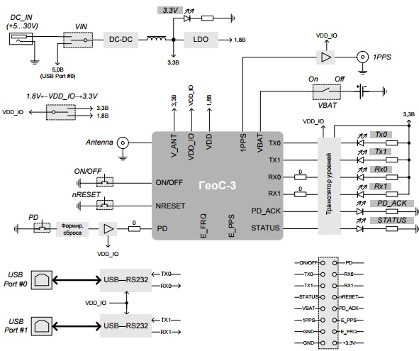
Отладка устройства может производится с помощью отладочной платы ГеоС-3 предназначена для ознакомления с характеристиками, возможностями и функциональными особенностями ГЛОНАСС/GPS/SBAS модуля ГеоС-3.

Отладочная плата поставляется в составе

·Отладочного комплекта ГеоС-3, который дополнительно включает в себя:

·Совмещенную антенну ГЛОНАСС/GPS

· Демонстрационное программное обеспечение GeoSDemo3

· Руководство по эксплуатации модуля ГеоС-3*.

Общий вид:

 

Структурная схема:

Состав (Рис.):

· Модуль ГеоС-3

· Преобразователи постоянного напряжения для формирования напряжений

· питания модуля и платы Два USB порта

· Преобразователи последовательных портов RS232 в USB

· Трансляторы уровней, буферные элементы

· Кнопки, разъемы, переключатели

· Элементы индикации (светодиоды)

· Контактные площадки для непосредственного подключения к модулю ГеоС-3.

Рис.. Структурная схема платы




Поделиться с друзьями:


Дата добавления: 2015-07-13; Просмотров: 502; Нарушение авторских прав?; Мы поможем в написании вашей работы!


Нам важно ваше мнение! Был ли полезен опубликованный материал? Да | Нет



studopedia.su - Студопедия (2013 - 2026) год. Все материалы представленные на сайте исключительно с целью ознакомления читателями и не преследуют коммерческих целей или нарушение авторских прав! Последнее добавление




Генерация страницы за: 0.009 сек.