Студопедия

КАТЕГОРИИ:


Архитектура-(3434)Астрономия-(809)Биология-(7483)Биотехнологии-(1457)Военное дело-(14632)Высокие технологии-(1363)География-(913)Геология-(1438)Государство-(451)Демография-(1065)Дом-(47672)Журналистика и СМИ-(912)Изобретательство-(14524)Иностранные языки-(4268)Информатика-(17799)Искусство-(1338)История-(13644)Компьютеры-(11121)Косметика-(55)Кулинария-(373)Культура-(8427)Лингвистика-(374)Литература-(1642)Маркетинг-(23702)Математика-(16968)Машиностроение-(1700)Медицина-(12668)Менеджмент-(24684)Механика-(15423)Науковедение-(506)Образование-(11852)Охрана труда-(3308)Педагогика-(5571)Полиграфия-(1312)Политика-(7869)Право-(5454)Приборостроение-(1369)Программирование-(2801)Производство-(97182)Промышленность-(8706)Психология-(18388)Религия-(3217)Связь-(10668)Сельское хозяйство-(299)Социология-(6455)Спорт-(42831)Строительство-(4793)Торговля-(5050)Транспорт-(2929)Туризм-(1568)Физика-(3942)Философия-(17015)Финансы-(26596)Химия-(22929)Экология-(12095)Экономика-(9961)Электроника-(8441)Электротехника-(4623)Энергетика-(12629)Юриспруденция-(1492)Ядерная техника-(1748)

Проектирование сетей распределения электроэнергии




Разработка сетей распределения электроэнергии СЭЭС производится после выбора генераторов и размещения всех приемников электрической энергии, которые должны подключаться к электросистеме. При этом прежде всего определяют приемники электроэнергии, которые будут получать питание непосредственно от ГРЩ электростанции (с учетом спе­цифики данного судна и требований Регистра). Затем намечают необходи­мое количество и структурные схемы распределительных щитов с учетом назначения и расположения приемников электрической энергии в каждом помещении и отсеке судна.

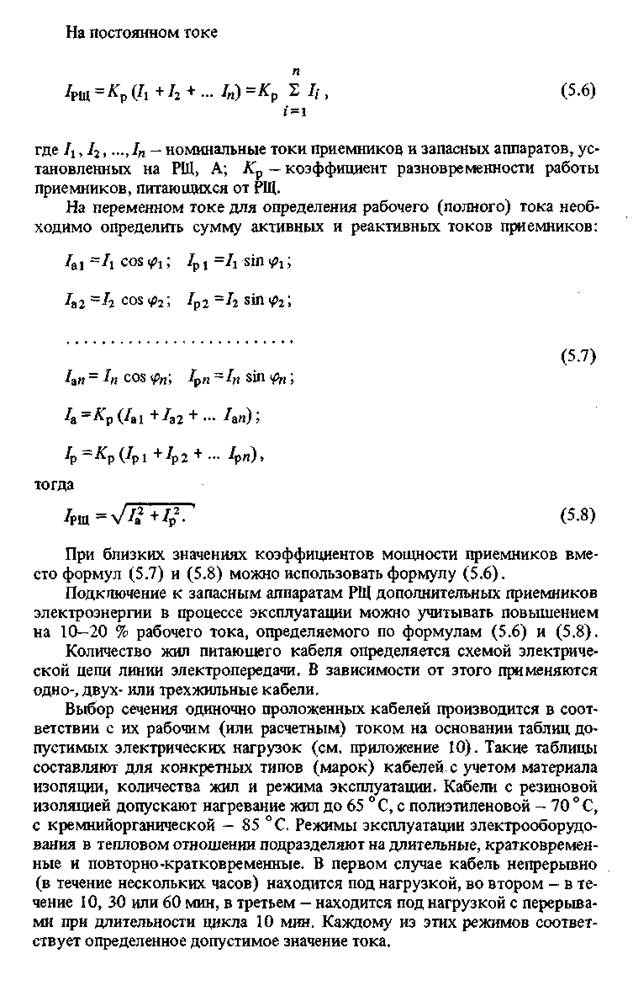
Как правило, в каждом помещении, где имеются приемники электро-энергии,устанавливается один или несколько групповых распределитель­ных щитов. В каждом отсеке судна предусматривается установка одного или двух отсечных распределительных щитов. К групповым щитам под­ключаются одинаковые по назначению приемники электроэнергии (на­пример, вентиляторы, камбузное оборудование и т. п.). Групповые щиты подключаются к отсечным щитам, отсечные — к ГРЩ. Возможно также подключение к отсечным щитам отдельных приемников значительной мощности.

Групповые щиты могут подключаться непосредственно к ГРЩ, если от них питаются ответственные приемники (например, щиты рефрижера­торных установок, грузовых кранов и т. п.). Районные распределитель­ные щиты применяются в тех случаях, когда на судне имеется ряд отсеков, насыщенных приемниками электроэнергии, но удаленных на значитель­ное расстояние от основной электростанции (например, электростанция расположена в кормовой части, а ряд отсеков за грузовыми трюмами — в носовой части). Районный щит можно считать частью ГРЩ электростанции.

После изложенных проработок все распределительные щиты разме­щают. При этом групповые РЩ, как правило, крепят на переборках или бортовых конструкциях.

Отсечные и районные щиты значительной массы и габаритов уста­навливают в плоскостях, перпендикулярных к диаметральной плоскости судна, на фундаментах, так же как и главные распределительные щиты. При размещении щитов предусматривается возможность подводки кабе­лей, открывания дверей, замены аппаратов и т. п.

Трубопроводы должны быть удалены от щитов не менее чем на 0,5 м, а их фланцевые соединения — не менее чем на 1,5 м. Не допускается уста­новка щитов в местах и помещениях, где возможно скопление кислотных испарений, взрывоопасных газов и т. п.

В зависимости от уровня влажности помещений, в которых устанавли­ваются щиты, выбирается вид защитного исполнения внешних оболочек щитов. Согласно требованиям Регистра, в сухих помещениях (каютах, вестибюлях, рубках, коридорах и т. п.) должны устанавливаться щиты с оболочкой каплезащищенного исполнения. В помещениях с повышен­ной влажностью (машинных и котельных отделениях, туалетах, камбу­зах и т. п.) — с оболочкой брызгозащищенного исполнения. В особо сырых помещениях (на открытых палубах, в прачечных и т. п.) — щиты с оболочкой водозащищенного исполнения. В сухих служебных помеще­ниях, куда имеют право доступа только ответственные за них члены эки­пажа, допускается установка щитов с оболочкой защищенного исполне­ния (в том числе ГРЩ). ГРЩ устанавливается так, чтобы с лицевой сторо­ны для его обслуживания имелось пространство шириной не менее 0,8 м при длине щита до 3 м и не менее 1 м при длине щита более 3 м (на малых судах допускается ширина 0,6 м). С задней стороны ГРЩ должен быть проход шириной 0,6—0,8 м в зависимости от его длины, а также одна или две двери с каждой из боковых сторон.

Для сокращения расхода кабеля групповые щиты должны распола­гаться как можно ближе к приемникам электроэнергии, которые от них питаются. То же самое необходимо соблюдать при размещении отсечных щитов относительно групповых. Помещение для ГРЩ или районного щита должно находиться в центре установки наибольшего количества приемни­ков и щитов, питающихся от них.

После окончательного размещения всех распределительных щитов и приемников электроэнергии разрабатывают чертежи расположения и крепления кабельных трасс.

Основные трассы магистральных кабелей прокладываются по бортам судов (на крупных судах в специальных кабельных коридорах) с перехо­дом по переборкам и подволоку к щитам и приемникам электроэнергии. В жилых помещениях основные трассы обычно проходят по коридорам. Для прокладки кабельных трасс выбирают кратчайшие пути, по возмож­ности, прямолинейные и доступные для осмотра и ремонта. Трассы необходимо располагать на расстоянии не менее 100 мм от источников тепла.

 

Запрещается прокладка кабелей в цистернах или помещениях в трю­мах, предназначенных для перевозки воспламеняющихся грузов. Не ре­комендуется прокладывать кабели под настилом машинных и котельных отделений. Если это все же необходимо, кабели защищают кожухами, которые не допускают скопления в них нефтепродуктов. На поворотах кабели должны изгибаться по радиусу, равному 6—10 его диаметрам. В местах возможного механического воздействия, а также воздействия воды и нефтепродуктов кабели прокладывают в трубах. Проходы кабе­лей сквозь водонепроницаемые переборки и палубы осуществляют с по­мощью сальников или коробок, заливаемых (набиваемых) уплотняю­щей массой.

Различают открытую и скрытую проводку. Открытая проводка вы­полняется в помещениях, не имеющих обстройки (обшивки) деревом или другими материалами. В помещениях, имеющих обшивку, провод­ка выполняется скрытой в специальных каналах, обеспечивающих осмотр кабельных трасс (кабели местного назначения допускается прокладывать под обшивкой без специальных устройств для доступа).

Кабели крепятся на скобах, перфорированных панелях или в под­весках, приваренных к корпусу судна.

В зависимости от места прокладки кабеля, а также его назначения применяют кабели шланговые, экранированные, гибкие и др.

Количество кабеля, расходуемого при выполнении сети распределе­ния электроэнергии СЭЭС, уменьшается с увеличением количества рас­пределительных щитов в данной сети и уменьшением количества прием­ников электроэнергии, питающихся непосредственно от ГРЩ. Это связа­но с уменьшением трудоемкости выполнения электромонтажных работ, а также экономией меди и других дефицитных материалов, но несколько увеличивает трудоемкость изготовления и монтажа распределительных щитов.

Следовательно, проектируя сеть распределения электроэнергии СЭЭС, необходимо проработать и сравнить несколько ее возможных вариантов и принять наиболее оптимальный из них по экономическим показателям при обеспечении определенных технических требований (ограничений).

Принятый вариант сети распределения электроэнергии от каждого ГРЩ в совокупности с ранее выбранными генераторами электростанций дает возможность составить общую схему СЭЭС. Данная схема исполь­зуется при выборе рода тока и номинального напряжения СЭЭС.

При разработке сетей распределения электроэнергии для судов, пере­возящих нефтепродукты или другие взрывоопасные вещества, учитывает­ся ряд специфических требований Регистра. На этих судах не допускается соединение электрических цепей с корпусом судна. Распределительные щи­ты и другое электрооборудование устанавливаются только в помещениях третьей категории (машинном, румпельном отделениях, жилых помеще­ниях и т. п.), которые отделены от грузовых трюмов коффердамами. Про­кладка кабеля и установка электрооборудования возможна на расстоянии не менее 3 м от горловин, люков, грузовых трубопроводов и т. п.

В помещениях второй категории (насосном отделении, помещениях для хранения шлангов, малярных, аккумуляторных и др.) допускается установка только светильников взрывозащищенного исполнения, прибо­ров пожарной сигнализации, эхолотов и электродвигателей вентиляторов взрывозащищенного исполнения. В помещениях первой категории (гру­зовых трюмах, отсеках, коффердамах, цистернах и т. п.) установка электрооборудования не допускается


 



 



 



 



 



 



 



 



 



 



 



 



 



 



 



 



 



 



 



 



 



 





Поделиться с друзьями:


Дата добавления: 2014-01-05; Просмотров: 810; Нарушение авторских прав?; Мы поможем в написании вашей работы!


Нам важно ваше мнение! Был ли полезен опубликованный материал? Да | Нет



studopedia.su - Студопедия (2013 - 2026) год. Все материалы представленные на сайте исключительно с целью ознакомления читателями и не преследуют коммерческих целей или нарушение авторских прав! Последнее добавление




Генерация страницы за: 0.013 сек.