Студопедия

КАТЕГОРИИ:


Архитектура-(3434)Астрономия-(809)Биология-(7483)Биотехнологии-(1457)Военное дело-(14632)Высокие технологии-(1363)География-(913)Геология-(1438)Государство-(451)Демография-(1065)Дом-(47672)Журналистика и СМИ-(912)Изобретательство-(14524)Иностранные языки-(4268)Информатика-(17799)Искусство-(1338)История-(13644)Компьютеры-(11121)Косметика-(55)Кулинария-(373)Культура-(8427)Лингвистика-(374)Литература-(1642)Маркетинг-(23702)Математика-(16968)Машиностроение-(1700)Медицина-(12668)Менеджмент-(24684)Механика-(15423)Науковедение-(506)Образование-(11852)Охрана труда-(3308)Педагогика-(5571)Полиграфия-(1312)Политика-(7869)Право-(5454)Приборостроение-(1369)Программирование-(2801)Производство-(97182)Промышленность-(8706)Психология-(18388)Религия-(3217)Связь-(10668)Сельское хозяйство-(299)Социология-(6455)Спорт-(42831)Строительство-(4793)Торговля-(5050)Транспорт-(2929)Туризм-(1568)Физика-(3942)Философия-(17015)Финансы-(26596)Химия-(22929)Экология-(12095)Экономика-(9961)Электроника-(8441)Электротехника-(4623)Энергетика-(12629)Юриспруденция-(1492)Ядерная техника-(1748)

Проверяет положение толкателя УАВА




Поезда из тупиков.

Действия в п. 8, 9, 10, производят в первую очередь при выводе

Проверяет наличие высокого напряжение (V) на К.Р.

 

по киловольтметру.

 

 


 

 

Напряжения – нет. Действует как при снятии напряжения.

Выясняет у ДЦХ причину отсутствия высокого напряжения. При подтверждении ДЦХ, что наш поезд снял напряжение, затребовать подачу напряжения для

определения на каком положении, на выбеге или при включении ТД, снимает- ся напряжение.

После подачи напряжения:

а) Напряжение вновь снимается – действует как в I стр. 48 п. 2

б) Напряжение не снимается – действует как в II стр. 57.


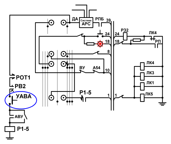
I. Толкатель в верхнем положении (Рис.46)

Контакты УАВАразомкнуты в цепи контактора Р1-5. Контактор Р1-5 не

включился и свой контакт Р1-5 в цепи 1 -го поездного провода не замкнул.

ЛК1, ЛК-3, ЛК-4 и ЛК-5 не включатся и эл.схема ни в одном вагоне не

соберётся. Поэтому, поезд не идёт, Кр.Л. РП — горит.

 


 

 

 


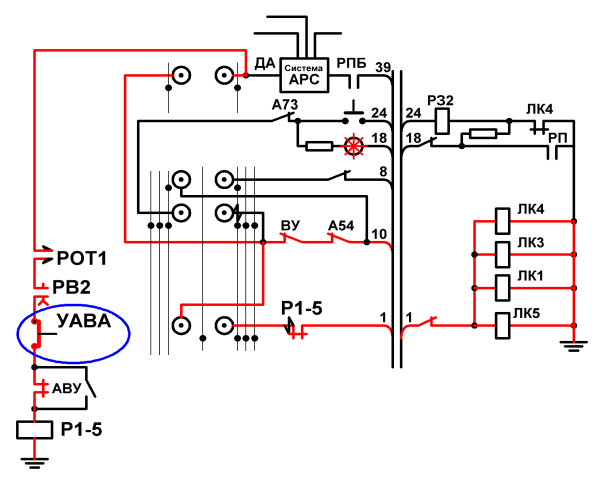
Опускает толкатель, восстанавливая контакт УАВА. (Рис.47)

Переводит главную ручку КВ в,, Ход-2 ’’.

1) Поезд пошёл – продолжает работу.

2) Поезд не пошёл.

Причина: Возможно вновь оказались разомкнуты контакты УАВА после

опускания толкателя в нижнее положение.(Рис.48)

 

 


 

 

 

 


 

 

Действия машиниста:

 

Переводит главную ручку КВ из,,Ход-2’’ в,,0’’.

а) берёт двумя пальцами толкатель УАВА (Рис.49),

б) подымает его в верхнее положение (Рис.50),

в) устанавливает главную ручку КВ в,,Ход-1’’,

г) плавно опускает толкатель УАВА вниз (Рис.51)

до замыкания контакта УАВА в цепи контактора Р1-5 (Рис.47).

 

 

3) Поезд пошёл – переводит главную ручку КВ из,, Ход-1’’ в,, Ход-2’’ и

продолжает движение.

При заезде в депо записать в книгу ремонта о неисправности.

 

II. Толкатель в нижнем положении.(Рис.49)

Произвести действия как в п.п. а,б,в,г.

 

4) Поезд не идёт. Переводит главную ручку КВ из,, Ход-1 ’’ в,, 0 ’’.

 




Поделиться с друзьями:


Дата добавления: 2015-05-08; Просмотров: 628; Нарушение авторских прав?; Мы поможем в написании вашей работы!


Нам важно ваше мнение! Был ли полезен опубликованный материал? Да | Нет



studopedia.su - Студопедия (2013 - 2026) год. Все материалы представленные на сайте исключительно с целью ознакомления читателями и не преследуют коммерческих целей или нарушение авторских прав! Последнее добавление




Генерация страницы за: 0.01 сек.