Студопедия

КАТЕГОРИИ:


Архитектура-(3434)Астрономия-(809)Биология-(7483)Биотехнологии-(1457)Военное дело-(14632)Высокие технологии-(1363)География-(913)Геология-(1438)Государство-(451)Демография-(1065)Дом-(47672)Журналистика и СМИ-(912)Изобретательство-(14524)Иностранные языки-(4268)Информатика-(17799)Искусство-(1338)История-(13644)Компьютеры-(11121)Косметика-(55)Кулинария-(373)Культура-(8427)Лингвистика-(374)Литература-(1642)Маркетинг-(23702)Математика-(16968)Машиностроение-(1700)Медицина-(12668)Менеджмент-(24684)Механика-(15423)Науковедение-(506)Образование-(11852)Охрана труда-(3308)Педагогика-(5571)Полиграфия-(1312)Политика-(7869)Право-(5454)Приборостроение-(1369)Программирование-(2801)Производство-(97182)Промышленность-(8706)Психология-(18388)Религия-(3217)Связь-(10668)Сельское хозяйство-(299)Социология-(6455)Спорт-(42831)Строительство-(4793)Торговля-(5050)Транспорт-(2929)Туризм-(1568)Физика-(3942)Философия-(17015)Финансы-(26596)Химия-(22929)Экология-(12095)Экономика-(9961)Электроника-(8441)Электротехника-(4623)Энергетика-(12629)Юриспруденция-(1492)Ядерная техника-(1748)

Указания к составлению отчета




Задание к работе в лаборатории

Схема исследования

Литература

Подготовка к работе

Цель работы

Исследование характеристик и параметров операционного усилителя

Лабораторная работа № 5

 

 

Исследовать основные характеристики ипараметры операционного усилителя.

2.1 Изучить следующие разделы курса.

2.1.1 Аналоговые ИМС и их классификация по выполняемым функциям;

2.1.2 Операционные усилители (ОУ), их структуру и назначение каждого из каскадов;

2.1.3 Принципиальные схемы каскадов, входящих в ОУ, и назначение каждого из элементов, из которых состоят эти каскады.

2.1.4 Параметры и характеристики ОУ, схемы исследования и методики их измерения.

 

2.2 Ответить на контрольные вопросы.

2.2.1 Дать определение и назначение операционного усилителя

2.2.2 Какими параметрами характеризуется идеальный ОУ?

2.2.3 В каких пределах лежат значения параметров реальных ОУ?

2.2.4 Привести передаточную и частотную характеристики ОУ и пояснить их.

2.2.5 Какова внутренняя структура ОУ?

2.2.6 Для чего в ОУ используется дифференциальный каскад? Привести принципиальные схемы дифференциальных каскадов на БТ и ПТ и пояснить их работу. Какие отличия в параметрах этих схем?

2.2.7 Пояснить назначение схемы сдвига уровня, привести принципиальную схему и пояснить её работу.

2.2.8 Какими свойствами обладает эмиттерный повторитель? Привести принципиальную схему и пояснить его работу.

2.2.9 Чем объясняется необходимость увеличения входного и уменьшения выходного сопротивления ОУ?

2.2.10 Как снимается характеристика прямой передачи ОУ?

2.2.11 Каким образом определяется коэффициент усиления по характеристике прямой передачи ОУ?

2.2.12 Что такое напряжение смещения?

2.2.13 Как производится балансировка ОУ?

2.2.14 Каким образом определяются коэффициент усиления, входное и выходное сопротивления ОУ на переменном токе?

2.2.15 Как снимается амплитудно-частотная характеристика ОУ? Как по ней определить предельную частоту и частоту единичного усиления?

2.2.16 В чем состоит достоинство технологических методов микроэлектроники при изготовлении дифференциального усилителя?

 

1 Игнатов А.Н., Калинин С.В., Савиных В.Л. Основы электроники. СибГУТИ.- Новосибирск, 2005, стр. 108, 121-128.

2 Степаненко И.П. Основы микроэлектроники. -М: Лаборатория Базовых Знаний, 2001, с. 357-385.

3 Гусев В.Г., Гусев Ю.М. Электроника: Учеб. пособие для приборостроит. спец. вузов.– 2-е изд. перераб. и доп.– М.: Высш. шк. 1991., стр. 347 – 376.

4 Савиных В.Л. Электроника. Электронная версия. СибГУТИ, 2009.

 

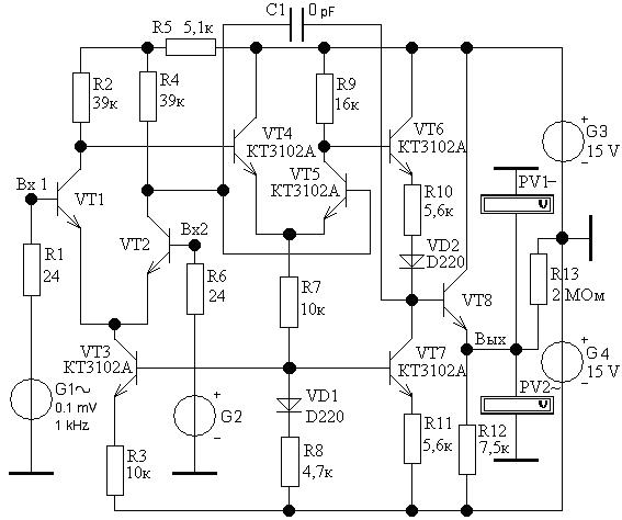
На рисунке 1 представлена принципиальная схема операционного усилителя. Дифференциальный каскад на входе выполнен на БТ. На том же рисунке представлены приборы для исследования ОУ: генераторы и вольтметры, которые позволяют снять характеристику прямой передачи, измерить коэффициент передачи, входное и выходное сопротивления ОУ и снять амплитудно-частотную характеристику.

Питание усилителя осуществляется от двух источников G3 и G4.

Первым каскадом ОУ является дифференциальный каскад, который выполнен на биполярных транзисторах VT1-VT3. Причем транзистор VT3 является источником тока для дифференциальной пары VT1-VT2. Вход 1 является инвертирующим, а вход 2 неинвертирующим.

Рисунок 1 – Принципиальная схема ОУ на БТ

На вход 1 подается напряжение от генератора переменного напряжения G1. Этот сигнал используется для измерения коэффициента усиления ОУ, входного и выходного сопротивлений, а так же для снятия АЧХ усилителя.

На вход 2 подается постоянное напряжение от генератора G2. Этот сигнал необходим для снятия характеристики прямой передачи и балансировки усилителя. Вспомогательные резисторы R1 и R6 в состав усилителя не входят, они используются для определения входного сопротивления усилителя.

Вторым каскадом так же является дифференциальный усилитель на транзисторах VT4-VT5.

Назначение транзисторов VT6-VT7 осуществить сдвиг уровня сигнала для получения на выходе ОУ постоянного напряжения близкого к нулю.

Эмиттерный повторитель на транзисторе VT8 необходим для получения малого выходного сопротивления.

Диоды VD1 и VD2 служат для температурной стабилизации.

При помощи нагрузочного резистора R13 определяем выходное сопротивление ОУ. Конденсатор С1 служит для коррекции АЧХ.

Вольтметрами PV1 и PV2 измеряется постоянное и переменное напряжения на выходе ОУ соответственно.

На рисунке 2 представлена принципиальная схема ОУ, у которого дифференциальная пара первого каскада выполнена на полевых транзисторах, что позволяет получить большое входное сопротивление усилителя. Второй и последующие каскады выполнены по той же схеме, что и в первом усилителе.

Рисунок 2 - Принципиальная схема ОУ с полевыми транзисторами

5.1 Исследовать ОУ1, собранный в соответствии со схемой, изображенной на рисунке 1. Для этого из папки ″Исслед. ОУ″ открыть файл ″Рисунок 1″.

5.2 Согласно варианта, заданного преподавателем, установить БТ дифференциального каскада VT1 и VT2, а так же эмиттерного повторителя VT8 из таблицы приложения А.

5.3 Снять характеристику прямой передачи ОУ1 UВЫХ = F(UВХ2).

Напряжение UВХ2 источника G2 следует изменять в обе стороны отнуля до такой величины, при которой наступает насыщение ОУ1. Переменное напряжение сигнала при этом отсутствует UВХ1=0. Результаты измерений вольтметром постоянного тока pV1 занести в таблицу 1.

Таблица 1

UВХ 2, мВ   0,1 0,2   - 0,1 - 0,2      
UВЫХ, В                      
UСМ, мВ = … UВЫХ МАКС = + … UВЫХ МИН = - … КU =
                             

По снятой характеристике необходимо определить величину и знак напря- жения смещения UСМ, а также величину напряжения насыщения UВЫХ МАКС и UВЫХ МИН. Определить КU =Δ UВЫХ / Δ UВХ на линейном участке характеристики.

5.4 Сбалансировать ОУ1 при отсутствии входного сигнала переменного тока (UВХ1=0), подав на неинвертирующий вход 2 напряжение смещения UСМ. Для этого подбором величины UВХ2 добиться показания вольтметра постоянного тока pV1 близкого к нулю (UВЫХ ≤│0,1│ В),

5.5 Измерить коэффициент усиления по напряжению на переменном токе. Установить частоту генератора G1 f = 1 кГц, а напряжение входного сигнала

UВХ1=0,1 мВ. Записать значение выходного напряжения UВЫХ, измеренное вольтметром переменного тока pV2 в таблицу 2. Рассчитать КU и сравнить его с полученным значением в п. 5.3.

Таблица 2.

П 5.5 П 5.6 П 5.7
UВХ1, мВ   UВЫХ1, мВ   UВЫХ3, мВ  
UВЫХ, мВ   UВЫХ2, мВ   UВЫХ4, мВ  
КU   RВХ, кОм   RВЫХ, Ом  

5.6 Измерить входное сопротивление. Подать напряжение сигнала UВХ1 (как в п.5.5) и произвести два замера выходного переменного напряжения ОУ1:

а) UВЫХ1 при сопротивлениях R1 и R6 равных 24 Ом;

б) UВЫХ2 при сопротивлениях R1 и R6 равных 24 кОм.

Результаты измерений записать в таблицу 2.

Входное сопротивление ОУ определяется по формуле:

RВХ = (R1+R6) ∙ UВЫХ2 / (UВЫХ1- UВЫХ2),

где R1 и R6 равны 24 кОм.

Восстановить значение резисторов R1 и R2 до 24 Ом.

5.7 Определить выходное сопротивление.

Для этого подать входное напряжение UВХ1 =0,1 мВи произвести два замера переменного напряжения на выходе ОУ1:

а) UВЫХ3 при значении нагрузочного сопротивления R13 =2 Мом).

б) UВЫХ4 при нагрузочном сопротивлении R13, равном 2 кОм. Результаты измерений записать в таблицу 2.

Выходное сопротивление ОУвычисляется по формуле

RВЫХ = R13 ∙ (UВЫХ3- UВЫХ4) / UВЫХ4,

где R13 равно 2 кОм.

Установить значение резистора R13 равным 2 МОм.

5.8 При помощи осциллографа зарисовать временные диаграммы напряжения на входе и на выходе сбалансированного и несбалансированного ОУ1.

Увеличивая напряжение входного сигнала UВХ1, установить максимально возможное неискаженное выходное напряжение для сбалансированного ОУ и зарисовать его форму. Обратить внимание на инверсию выходного сигнала относительно входного.Оставив входное напряжение UВХ1 неизменным, разбалансировать ОУ, увеличивая постоянное положительное напряжение источника G2 до появления искажений сигнала на выходе, зарисовать форму этого сигнала. Изменить полярность источника G2 и зарисовать форму искаженного выходного сигнала в этом случае.

5.9 Снять амплитудно-частотную характеристику ОУ1 KU=F(f).

Сбалансировать ОУ1 (см. п. 5.4). Подать переменный входной сигнал с частотой 1 кГц и уровнем UВХ1=0,1 мВ. Измерить выходное напряжение вольтметром pV2 и определить коэффициент усиления на данной частоте. Повторить указанные действия на частотах 2, 5, 10, 20, 50, 100, 200, 500, 1000, 2000 и т.д. кГц.

Частоту увеличивать до тех пор, пока коэффициент передачи усилителя не снизится в 10 раз. Результат исследований занести в таблицу 3.

Таблица 3.

UВХ= 0,1 мВ
f, кГц              
UВЫХ, мВ                
KU                

5.10 Исследовать ОУ2, собранный в соответствии со схемой, изображенной на рисунке 2. Для этого из папки ″Исслед. ОУ″ открыть файл ″Рисунок 2″.

5.11 В соответствии с вариантом, заданного преподавателем, установить тип ПТ дифференциального каскада VT1 и VT2, а так же БТ эмиттерного повторителя VT8 из таблицы приложения А.

5.12 Снять характеристику прямой передачи ОУ2 UВЫХ = F(UВХ2).

Переменное напряжение сигнала при этом отсутствует UВХ1=0.

Характеристику получают методом экспресс анализа следующим образом: в меню EWB выберите опцию Analysis. В открывшемся списке выбрать Parameter Sweep… В окне установить следующие значения:

Component - V4: это источник напряжения подаваемого на вход 2;

Start Value: -10 мВ начальное значение входного напряжения;

End Value: +10 мВ конечное значение входного напряжения;

Sweep type – Linear: линейное изменение входного напряжения при анализе;

Increment Step Size: 1- приращение входного напряжения при одном шаге;

Output Node -19: это точка соответствующая выходу;

Sweep for – DC Operating Point: расчет цепи по постоянному току.

Выполнить команду – Simulate.

На выведенном графике с помощью двух курсоров (рисунок П.1) можно определить входные напряжения х1 и х2, выходные напряжения у1 и у2, а также разницу dх= х1 - х2 и dу= у1 - у2. Кроме того, можно определить максимальные (max) и минимальные значения (min) х и у.

Результаты измерений занести в таблицу 4.

Таблица 4

UВХ 2, мВ         - 1 - 2    
UВЫХ, В                    
UСМ, мВ = … UВЫХ МАКС = + … UВЫХ МИН = - … КU =
                             

 

По снятой характеристике необходимо определить величину и знак

напряжения смещения UСМ, а также величину напряжения насыщения

± UВЫХ МАКС . Определить также КU = / dх.

5.13 Измерить входное сопротивление. Подать напряжение сигнала UВХ1 (как в п.5.5) и произвести два замера выходного переменного напряжения ОУ2:

а) UВЫХ1 при сопротивлениях R1 и R6 равных 240 Ом;

б) UВЫХ2 при сопротивлениях R1 и R6 равных 240 кОм.

Результаты измерений записать в таблицу 2.

Входное сопротивление ОУ определяется по формуле:

RВХ = (R1+R2) ∙ UВЫХ2 / (UВЫХ1- UВЫХ2), кОм,

где R1 и R2 равны 240 кОм.

Восстановить значение резисторов R1 и R2 до 240 Ом.

5.14 Выходное сопротивление измерять не надо, так как выходной каскад такой же, как и в предыдущей схеме.

5.15 Снять амплитудно-частотную характеристику ОУ2 KU=F(f).

Характеристику так же получают методом экспресс анализа: в опции Analysis выбрать AC Frequence … В окне установить следующие значения:

Start frequency 100 Гц - начальная частота АЧХ;

End frequency 100 МГц - конечная частота АЧХ;

Sweep type Decade - шкала по оси частот;

Number of points 50 - число точек, в которых производится измерения;

Vertical scale log - логарифмическая шкала амплитуды;

Nodes in circuit 1 - вход 1;

Nodes for analysis 19 -точка выхода усилителя.

Анализ начинается с команды Simulate. Пример характеристики дан на рисунке П.2

При помощи курсора определить коэффициент передачи на разных частотах и заполнить таблицу 5 аналогичную таблице 3.

 

6.1 Указать номер варианта.

6.2 Привести схему исследования и таблицы измерений.

6.3 На графике №1 построить характеристику прямой передачи ОУ1, показать на ней напряжение смещения и напряжение разбаланса. По графику определить коэффициент усиления КU, минимальноеи максимальное выходные напряжения UВЫХ МИН и UВЫХ МАКС.

6.4 По данным измерений п.п. 5.3 – 5.8 вычислить основные параметры ОУ:

- напряжение смещения UСМ;

– коэффициент усиления по напряжению КU;

– входное сопротивление RВХ;

– выходное сопротивление RВЫХ;

6.5 Привести осциллограммы выходных напряжений ОУ иобъяснить их.

6.6 На графике №2 построить АЧХ, откладывая частоту и коэффициент усиления в логарифмическом масштабе. Определить предельную частоту fПР и частоту единичного усиления f1 используя метод линейной экстраполяции.

6.7 Привести схему исследования и т. д. для ОУ2.

 

 


Приложение А

Таблица А.1-Варианты заданий

  Вариант          
Рис. 1 VT1,VT2 КТ3102А КТ3102В КТ3102D RN3102E KT3102G
Рис. 2 VT1,VT2 KP202D KP202E KP303A KP303B KP303I
  VT8 KT315A KT316A KT315A KT316A KT315A
  Вариант          
Рис. 1 VT1,VT2 КТ3102V KT315B KT315E KT368B KT371A
Рис. 2 VT1,VT2 KP303V KP303Z KP307A KP307B KP307E
  VT8 KT316A KT315A KT316A KT315A KT316A
  Вариант          
Рис. 1 VT1,VT2 KT371B KT373A KT373B KT373V KT375A
Рис. 2 VT1,VT2 KP307V KP308A KP308B KP308D KP308G
  VT8 KT315A KT316A KT315A KT316A KT315A

Рисунок А.1-Характеристика прямой передачи

Рисунок А.2- АЧХ усилителя

 




Поделиться с друзьями:


Дата добавления: 2015-05-06; Просмотров: 418; Нарушение авторских прав?; Мы поможем в написании вашей работы!


Нам важно ваше мнение! Был ли полезен опубликованный материал? Да | Нет



studopedia.su - Студопедия (2013 - 2025) год. Все материалы представленные на сайте исключительно с целью ознакомления читателями и не преследуют коммерческих целей или нарушение авторских прав! Последнее добавление




Генерация страницы за: 0.01 сек.