Студопедия

КАТЕГОРИИ:


Архитектура-(3434)Астрономия-(809)Биология-(7483)Биотехнологии-(1457)Военное дело-(14632)Высокие технологии-(1363)География-(913)Геология-(1438)Государство-(451)Демография-(1065)Дом-(47672)Журналистика и СМИ-(912)Изобретательство-(14524)Иностранные языки-(4268)Информатика-(17799)Искусство-(1338)История-(13644)Компьютеры-(11121)Косметика-(55)Кулинария-(373)Культура-(8427)Лингвистика-(374)Литература-(1642)Маркетинг-(23702)Математика-(16968)Машиностроение-(1700)Медицина-(12668)Менеджмент-(24684)Механика-(15423)Науковедение-(506)Образование-(11852)Охрана труда-(3308)Педагогика-(5571)Полиграфия-(1312)Политика-(7869)Право-(5454)Приборостроение-(1369)Программирование-(2801)Производство-(97182)Промышленность-(8706)Психология-(18388)Религия-(3217)Связь-(10668)Сельское хозяйство-(299)Социология-(6455)Спорт-(42831)Строительство-(4793)Торговля-(5050)Транспорт-(2929)Туризм-(1568)Физика-(3942)Философия-(17015)Финансы-(26596)Химия-(22929)Экология-(12095)Экономика-(9961)Электроника-(8441)Электротехника-(4623)Энергетика-(12629)Юриспруденция-(1492)Ядерная техника-(1748)

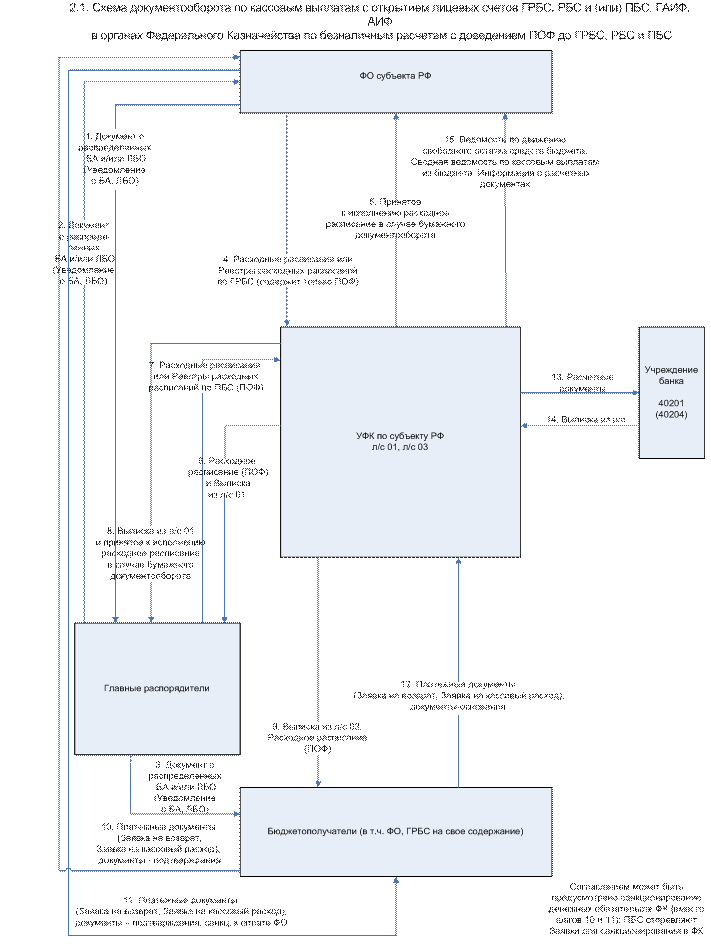
С открытием и ведением в органах ФК л/с ГРБС, РБС (с кодом «01») и л/с ПБС (с кодом «03») для учета операций по кассовым выплатам из соответствующего бюджета (федеральные л/с)




ВАРИАНТ КО 2.

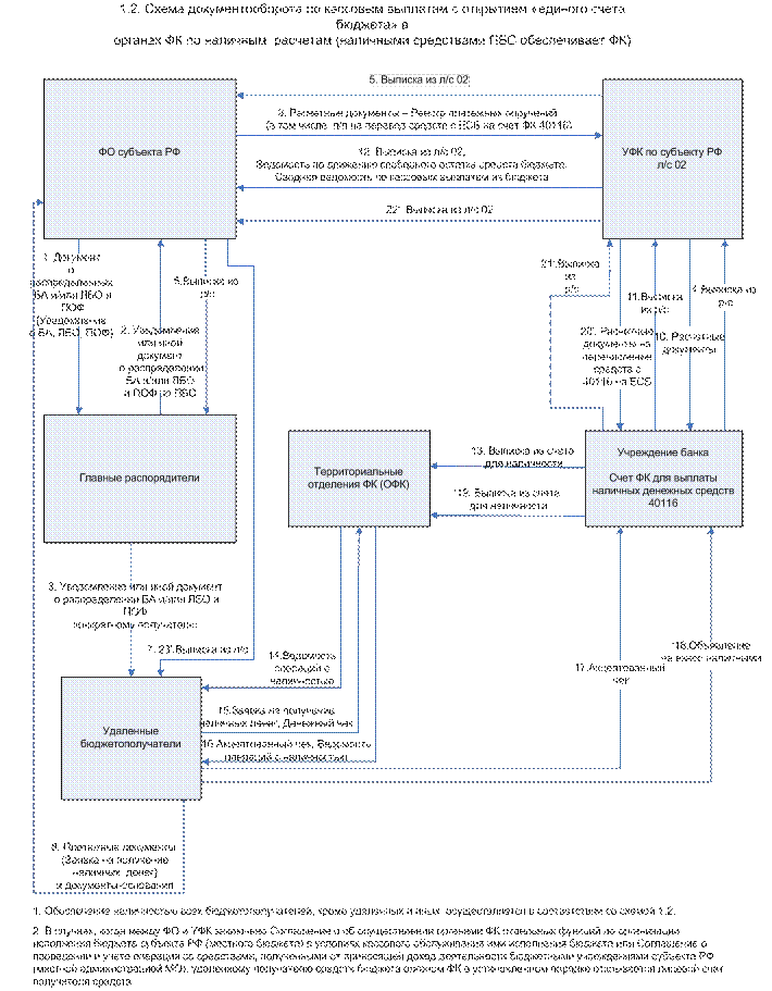
ВАРИАНТ КО 1.2.

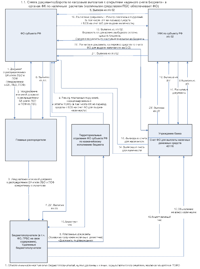
ВАРИАНТ КО 1.1.

Операции с безналичными средствами – как описано в «ВАРИАНТ КО 1».

Финансовый орган организует выдачу наличности получателям бюджетных средств со счета № 40116 «Средства для выплаты наличных денег бюджетополучателям», открытого ему в учреждении банка. Для обеспечения наличностью удаленных ПБС территориальным подразделениям ФО (ТПФО) открываются расчетные счета № 40116 «Средства для выплаты наличных денег бюджетополучателям». К счетам для выдачи наличности никакие лицевые счета не открываются. Выдача наличных денежных средств осуществляется по предъявлении получателем бюджетных средств акцептованного чека.

Начиная со стрелки под номером 17 – описание процесса возврата денежных средств на счета для наличности на ЕСБ. В этом случае ПБС вносят деньги на счет для наличности по Объявлению на взнос наличными.

Стрелки 1 – 3 – доведение плановых показателей.

Стрелки 4 – 7 – доведение данных о поступлении средств на счета.

Стрелки 8 – 11 – операции по перечислению денежных средств с ЕСБ и получению наличных получателями

Стрелки 12 – 16 – доведение данных о произведенных кассовых выплатах

Стрелки 17 – 22 - процесс возврата денежных средств со счета для наличности на ЕСБ. В этом случае ПБС вносят деньги на счет для наличности по Объявлению на взнос наличными.

 

 

Операции с безналичными средствами – как описано в «ВАРИАНТ КО 1».

Операции по выдаче наличных неудаленным ПБС – как в «ВАРИАНТ КО 1.1».

Выдачу наличности удаленным получателям бюджетных средств организует Федеральное казначейство со счетов, открытых ТО ФК в учреждениях банка. К этим счетам никакие лицевые счета не открываются. Выдача наличных денежных средств осуществляется по предъявлении получателем бюджетных средств акцептованного чека.

Стрелки 1 – 3 – доведение плановых показателей.

Стрелки 4 – 7 – доведение данных о поступлении средств на счета.

Стрелки 8 – 10 – операции по перечислению денежных средств с ЕСБ и получению наличных получателями

Стрелки 11 – 17 – доведение данных о произведенных кассовых выплатах

Стрелки 18 – 23 - процесс возврата денежных средств со счета для наличности на ЕСБ. В этом случае ПБС вносят деньги на счет для наличности по Объявлению на взнос наличными.

 

 

В этом случае кассовое обслуживание соответствующего бюджета может осуществляться по следующим вариантам:

с доведением до ГРБС, РБС и/или ПБС органами ФК предельных объемов финансирования расходов на основании Расходных расписаний или Реестров расходных расписаний, представленных в органы ФК ФО, ГРБС, РБС (далее – вариант 2.1);

с доведением до ГРБС, РБС и/или ПБС органами ФК бюджетных ассигнований и/или лимитов бюджетных обязательств и предельных объемов финансирования расходов на основании Расходных расписаний или Реестров расходных расписаний, представленных в органы ФК ФО, ГРБС, РБС (далее – вариант 2.2).

бюджетных ассигнований для осуществления операций с источниками финансирования дефицита бюджета субъекта Российской Федерации (местного бюджета) на основании Расходных расписаний или Реестров расходных расписаний(вариант 2.3), представленных в органы Федерального казначейства финансовыми органами, главными распорядителями (распорядителями) средств бюджета.

При варианте КО 2

1. Финансовому органу, главным распорядителям, распорядителям, получателям бюджетных средств, иным получателям, главным администраторам (администраторам источников финансирования дефицита бюджета с полномочиями главного администратора) и администраторам источников финансирования дефицита бюджета лицевые счета открываются в органах Федерального казначейства.

2. Финансовый орган представляет в орган Федерального казначейства расходные расписания или реестры расходных расписаний главных распорядителей бюджетных средств, ГАИФ в разрезе кодов бюджетной классификации РФ в пределах остатка средств к распределению, либо с его превышением в соответствии с условиями соглашения между финансовым органом и органом Федерального казначейства.

3. Главные распорядители и распорядители бюджетных средств, ГАИФ представляют в орган Федерального казначейства расходные расписания или реестры расходных расписаний подведомственных получателей бюджетных средств в разрезе кодов бюджетной классификации РФ в пределах остатка средств к распределению.

4. Получатели бюджетных средств, АИФ представляют в орган Федерального казначейства платежные документы (Заявку на кассовый расход - код формы по КФД 0531801, Заявку на получение наличных денег - код формы по КФД 0531802, Заявку на возврат - код формы по КФД 0531803) и документы-основания в пределах выделенных предельных объемов финансирования, на основании которых производятся кассовые выплаты из бюджета, предварительно проверенных.

5. Санкционирование оплаты денежных обязательств получателей бюджетных средств, АИФ в пределах остатка средств на лицевых счетах осуществляется финансовым органом, главным распорядителем (распорядителем) средств бюджета, ГАИФ либо органом Федерального казначейства, согласно Соглашению. Санкционирование целевых расходов (субсидии, субвенции, полученные из федерального бюджета, за исключением субсидий, субвенций, полученных в порядке компенсации произведенных кассовых расходов) осуществляется также органами федерального казначейства.

6. Проведение и учет операций с наличными денежными средствами осуществляется органом Федерального казначейства на счете, открытом ему в учреждении банка на балансовом счете № 40116 «Средства для выплаты наличных денег бюджетополучателям».

При варианте 2.1 орган Федерального казначейства доводит до ГРБС (РБС) и ПБС только предельные объемы финансирования. БА и ЛБО доводятся финансовым органом до главных распорядителей бюджетных средств. Главные распорядители (распорядители) бюджетных средств доводят БА и ЛБО до подведомственных ПБС. Сведения о распределенных по подведомственным ПБС (РБС) бюджетным ассигнованиям и лимитам бюджетных обязательств ГРБС (РБС) доводят до финансового органа.

При варианте 2.2 все эти данные (БА, ЛБО и ПОФ) до ГРБС (РБС) доводит орган Федерального казначейства. ГРБС (РБС) сведения о распределении БА, ЛБО и ПОФ по подведомственным ПБС (РБС) предоставляет органу ФК, который затем доводит эти данные до получателей (распорядителей).

 

Высший исполнительный орган государственной власти субъекта РФ, местная администрация вправе по согласованию с органом Федерального казначейства выбрать любой из перечисленных вариантов, а также принять решение об изменении ранее выбранного варианта при наличии технической возможности органа Федерального казначейства.




Поделиться с друзьями:


Дата добавления: 2013-12-12; Просмотров: 1210; Нарушение авторских прав?; Мы поможем в написании вашей работы!


Нам важно ваше мнение! Был ли полезен опубликованный материал? Да | Нет



studopedia.su - Студопедия (2013 - 2025) год. Все материалы представленные на сайте исключительно с целью ознакомления читателями и не преследуют коммерческих целей или нарушение авторских прав! Последнее добавление




Генерация страницы за: 0.012 сек.