Студопедия

КАТЕГОРИИ:


Архитектура-(3434)Астрономия-(809)Биология-(7483)Биотехнологии-(1457)Военное дело-(14632)Высокие технологии-(1363)География-(913)Геология-(1438)Государство-(451)Демография-(1065)Дом-(47672)Журналистика и СМИ-(912)Изобретательство-(14524)Иностранные языки-(4268)Информатика-(17799)Искусство-(1338)История-(13644)Компьютеры-(11121)Косметика-(55)Кулинария-(373)Культура-(8427)Лингвистика-(374)Литература-(1642)Маркетинг-(23702)Математика-(16968)Машиностроение-(1700)Медицина-(12668)Менеджмент-(24684)Механика-(15423)Науковедение-(506)Образование-(11852)Охрана труда-(3308)Педагогика-(5571)Полиграфия-(1312)Политика-(7869)Право-(5454)Приборостроение-(1369)Программирование-(2801)Производство-(97182)Промышленность-(8706)Психология-(18388)Религия-(3217)Связь-(10668)Сельское хозяйство-(299)Социология-(6455)Спорт-(42831)Строительство-(4793)Торговля-(5050)Транспорт-(2929)Туризм-(1568)Физика-(3942)Философия-(17015)Финансы-(26596)Химия-(22929)Экология-(12095)Экономика-(9961)Электроника-(8441)Электротехника-(4623)Энергетика-(12629)Юриспруденция-(1492)Ядерная техника-(1748)

Виды схем и принципы их построения




Электрические схемы вагонов

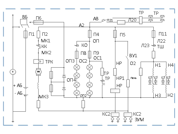
Диоды

Диод представляет собой пассивный нелинейный элемент с двумя выводами. Используется p-n переход, который обладает односторонней проводимостью.

Благодаря полупроводниковым свойствам диодов, они включены в схемы вагона для разделения цепей питания. Например, диоды включены в цепь 11, 12, 16, 18, 24 проводов.

Электрическая схема - это чертёж, на котором упрощённо и наглядно изображены связи между отдельными элементами электрической цепи, выполненной с применением условных графических обозначений и позволяющих понять принцип действия устройств. В отличие от машиностроительных и строительных чертежей электрические схемы выполняются без соблюдения масштаба.

В зависимости от назначения электрической схемы разделяют на монтажные, принципиальные и некоторые другие. Далее будут рассмотрены в основном принципиальные схемы.

Монтажные схемы - это рабочие чертежи, по которым выполняют монтаж. Оборудование электроподвижного состава обычно комплектуют на отдельных панелях, в отдельных блоках, ящиках. Каждое такое устройство имеет свою схему - рабочий чертёж. На монтажных схемах оборудование показывают так, как оно расположено в действительности на вагонах с полной маркировкой.

На принципиальной электрической схеме условными графическими обозначениями показывают только основные элементы оборудования - тяговые двигатели, пускотормозные реостаты, контакторы и др. Эти схемы составляют так, чтобы можно было получить ясное представление о том, по каким электрическим цепям и через какие элементы оборудования проходит электрический ток от источника к потребителю. Поэтому на таких схемах не показывают второстепенные элементы (переходные зажимы, промежуточные провода и пр.), которые могут затруднить понимание схемы и сделать её ненаглядной.

Для того чтобы принципиальная схема был более простой и наглядной, оборудование, аппараты и приборы располагают на ней в том порядке, в каком они электрически соединены, без учёта действительного размещения их на вагоне и механической связи друг с другом. Поэтому, например, контакты одного аппарата могут располагаться на схеме в различных местах. Все соединительные провода изображают по возможности прямыми линиями кратчайшей длины.

Рис. 6.1. Пример электрической принципиальной схемы

Различают следующие принципиальные электрические схемы вагона:

силовых цепей, включающих в себя тяговые двигатели и аппараты переключения режимов их работы, через которые проходит тот же ток, что и через тяговые двигатели;

цепей управления, включающих в себя устройства и аппараты, которыми осуществляют включения и переключения силовых аппаратов, а также лампы сигнализации о состоянии силовой цепи и положении аппаратов;

вспомогательных цепей, в которые включены аккумуляторная батарея, мотор-компрессор, лампы освещения, сигнальные фары, печи отопления, аппараты управления раздвижными дверями и другие вспомогательные аппараты.

Ясному представлению о работе подвижного состава, умелой его эксплуатации, быстрому устранению неисправностей во многом способствует умение разбираться в электрических схемах или, как говорят, читать их. Прочитать электрическую схему вагона - значит, проследить по каким путям ток поступает к тяговым двигателям и другим аппаратам. Для этого необходимо знать, какое положение занимают контакты аппаратов, осуществляющих переключение отдельных цепей, так как в зависимости от положения этих контактов (замкнуты они или разомкнуты) некоторые электрические цепи находятся под током, а другие обесточены.

Все контакты реле и контакторов обычно изображают в состоянии, в котором они находятся при нулевом положении главной рукоятки и положении "Вперёд" реверсивной рукоятки контроллера машиниста. В соответствии с этим все блокировочные и силовые контакты аппаратов, производящие соединения проводов электрической цепи, подразделяют на размыкающие, т.е. замкнутые при нормальном положении аппарата (при отсутствии тока или внешних сил), и замыкающие, т.е. разомкнутые при этом же положении аппарата.

Нормальным считают для индивидуальных контакторов положение отключенное, для групповых переключателей - положение последовательного соединения тяговых двигателей в тяговом режиме (ПС), для реверсора - положение "Вперед".

При чтении электрической схемы прежде всего определяют пути прохождения тока. При этом отправной точной в схемах постоянного тока принято считать положительный полюс. Необходимо также иметь ясное представление о том, как устроены аппараты и машины, включённые в цепь.

Правила выполнения схем определяются государственными стандартами.




Поделиться с друзьями:


Дата добавления: 2015-05-06; Просмотров: 538; Нарушение авторских прав?; Мы поможем в написании вашей работы!


Нам важно ваше мнение! Был ли полезен опубликованный материал? Да | Нет



studopedia.su - Студопедия (2013 - 2026) год. Все материалы представленные на сайте исключительно с целью ознакомления читателями и не преследуют коммерческих целей или нарушение авторских прав! Последнее добавление




Генерация страницы за: 0.011 сек.