Студопедия

КАТЕГОРИИ:


Архитектура-(3434)Астрономия-(809)Биология-(7483)Биотехнологии-(1457)Военное дело-(14632)Высокие технологии-(1363)География-(913)Геология-(1438)Государство-(451)Демография-(1065)Дом-(47672)Журналистика и СМИ-(912)Изобретательство-(14524)Иностранные языки-(4268)Информатика-(17799)Искусство-(1338)История-(13644)Компьютеры-(11121)Косметика-(55)Кулинария-(373)Культура-(8427)Лингвистика-(374)Литература-(1642)Маркетинг-(23702)Математика-(16968)Машиностроение-(1700)Медицина-(12668)Менеджмент-(24684)Механика-(15423)Науковедение-(506)Образование-(11852)Охрана труда-(3308)Педагогика-(5571)Полиграфия-(1312)Политика-(7869)Право-(5454)Приборостроение-(1369)Программирование-(2801)Производство-(97182)Промышленность-(8706)Психология-(18388)Религия-(3217)Связь-(10668)Сельское хозяйство-(299)Социология-(6455)Спорт-(42831)Строительство-(4793)Торговля-(5050)Транспорт-(2929)Туризм-(1568)Физика-(3942)Философия-(17015)Финансы-(26596)Химия-(22929)Экология-(12095)Экономика-(9961)Электроника-(8441)Электротехника-(4623)Энергетика-(12629)Юриспруденция-(1492)Ядерная техника-(1748)

Порядок выполнения работы. Приборы и оборудование




Приборы и оборудование

Программа работы

Цель работы

Лабораторная работа №10

Контрольные вопросы

6.1 Какие способы регулировки частоты вращения асинхронных электродвигателей вы знаете?

6.2 С какой целью при регулировании частоты вращения изменяются одновременно частота и напряжение на выходе преобразователя?

6.3 Укажите достоинства и недостатки применения частотного регулирования?

6.4 Объясните работу преобразователя в тормозном режиме. Где рассеивается энергия торможения двигателя?


Федеральное агентство по образованию

ФГОУ СПО «Астраханский колледж вычислительной техники»

Специальность 140613

Исследование системы подчинённого регулирования
с внешним контуром напряжения

по дисциплине “Электрический привод”

АКВТ.140613.ЛР42.0010

Листов 12

 

Составил преподаватель   В.В. Ветлугин
   
       

 

Рассмотрено на заседании цикловой комиссии специальности 140613 Техническая эксплуатация и обслуживание электрического и электромеханического оборудования в нефтяной и газовой промышленности  
Протокол №   от         г.
и рекомендовано для студентов  
                     

 

Председатель цикловой комиссии   С.В. Расторгуева
   

 


Содержание

1 Цель работы  
2 Программа работы  
3 Приборы и оборудование  
4 Порядок выполнения работы  
5 Содержание отчёта  
6 Контрольные вопросы  

1.1 Изучение методики настройки регуляторов системы подчиненного регулирования тиристорного электропривода

1.2 Изучение статических и динамических характеристик тиристорного электропривода с подчиненным регулированием

2.1 Изучить схему для экспериментального исследования электропривода с системой подчиненного регулирования, основной состав и назначение модулей стенда, используемых в работе

2.2 Собрать схему для экспериментального исследования электропривода с системой подчиненного регулирования

2.3 Регулировочная характеристика разомкнутой системы

2.4 Настроить контур регулирования тока якоря ДПТ

2.5 Настроить контур напряжения ДПТ

2.6 Регулировочные характеристики замкнутой системы электропривода

2.7 Снять механические характеристики замкнутой системы электропривода

2.8 Провести обработку экспериментальных данных, составить отчет и сделать
заключение по работе

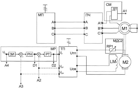
В лабораторной работе используются следующие модули:

- модуль питания стенда (МПС);

- модуль питания (МП);

- силовой модуль (СМ);

- тиристорный преобразователь (ТП);

- модуль добавочных сопротивлений №2 (МДС2);

- модуль регуляторов (МР);

- преобразователя частоты (ПЧ);

- модуль ввода/вывода (МВВ).

4.1 Перед проведением лабораторной работы необходимо привести модули в исходное состояние:

- отключить кнопку «Сеть» модуля ТП, тумблер SA6 «Разрешение» установить в нижнее положение, тумблер SA2 перевести в положение «Скорость», тумблер SA4 перевести в положение «П», SA3 – в положение «Руч»;

- переключатель SA1 модуля ПЧ установить в среднее положение, потенциометр RP1 – в крайнее левое положение, SA3 – в нижнее положение;

- тумблер SA1 модуля МР перевести в среднее положение, переключатели SA2, SA4, SA5, SA6 установить в положение «0», потенциометры RP1 и RP2 установить в нулевое положение (крайнее левое), SA3 – установить в максимальное положение;

- переключатель SA1 МДС2 установить в положение «0».

4.2 Для проведения работы на персональном компьютере запустить программу
Labdrive и выбрать соответствующую работу. Описание программного обеспечения Labdrive приведено в приложении Д.


Модуль регуляторов (МР), используемый для реализации системы подчиненного регулирования, включает в себя три операционных усилителя DA1, DA2 и DA3.

На DA1 реализован задатчик интенсивности ЗИ. Потенциометром RP1 изменяется уровень напряжения на выходе ЗИ, потенциометром RP2 – темп изменения этого напряжения. Трехпозиционный переключатель SA1 обеспечивает изменение полярности напряжения на входе ЗИ и отключение питания RP1.

На DA2 реализуется ПИ -регулятор напряжения РН. Переключателями SA2 и SA4 изменяются параметры регулятора. Звено AQ1 ограничивает уровень выходного напряжения РН, которое является заданием для регулятора тока РТ. Уровень максимального выходного напряжения РН устанавливается переключателем SA3.

На DA3 реализуется РТ. Переключателями SA5 и SA6 изменяются параметры РТ. Выходное напряжение РТ является напряжением управления Uy тиристорного преобразователя ТП.

Для комплексов с ручным управлением при выполнении данной работы необходимо использовать осциллограф (в состав комплекса не входит), который подключается к клеммам XI, Х2, Х4, Х5, Х7, Х8 модуля регуляторов.

4.3 Регулировочная характеристика разомкнутой системы

Регулировочная характеристика представляет собой зависимость напряжения якоря ДПТ от сигнала задания: UЯ = f(U3).

Схема для снятия регулировочной характеристики представлена на рисунке 1.

Выход сигнала задания U3 модуля МР подключаются к входу А4, модуля МВВ (на рисунке не показан), выходы контура напряжения UРН и контура тока UPT подключаются к входам D1 и D2 соответственно.

Для измерения U3, UPН и UPT используется компьютер. Значение частоты вращения n наблюдать на индикаторе модуля СМ.

Рисунок 1 – Схема для снятия регулировочной характеристики разомкнутой системы

Опыт проводится в следующей последовательности:

- включить автоматический выключатель QF1 модуля МПС;

- определить единичные коэффициенты усиления контуров напряжения и тока;


- переключатель SA1 модуля МР перевести в любое крайнее положение, потенциометром RP1 задать сигнал, изменяя переключатель SA2, получить приблизительно единичный коэффициент усиления контура напряжения, изменяя переключатель SA6, получить приблизительно единичный коэффициент усиления контура тока, SA1 установить в среднее положение, RP1 установить в нулевое положение;

- включить кнопку «Сеть» модуля ТП, тумблер SA6 «Разрешение» перевести в верхнее положение;

- тумблер SA1 модуля МР перевести в любое крайнее положение;

- потенциометром RP1 модуля МР задавать входной сигнал.

Данные снимаются как на увеличение сигнала задания, так и на уменьшение. Данные опыта записать в таблицу 1.

Таблица 1 – Данные опыта

U3, В                  
UЯ, В                  

После проведения опыта установить все переключатели модулей в исходное состояние.

4.4 Настройка контура тока

Настройка контура тока осуществляется при заторможенном двигателе. Схема настройки контура тока представлена на рисунке 2.

Рисунок 2 – Схема настройки контура тока

Торможение двигателя осуществляется путем установки металлического стержня в отверстие полумуфты.

Последовательно в цепь между ТП и якорем ДПТ для ограничения бросков тока включено регулируемое сопротивление RP1 модуля МДС2. Оно включается только при настройке системы и затем устанавливается переключателем SA1 на нулевое значение.


Настройка замкнутого контура регулирования тока якоря сводится к экспериментальному подбору оптимальных величин параметров ПИ -регулятора цепи обратной связи РТ.

Сигнал обратной связи контура тока UДТ подключается к входу А2 модуля МВВ (на рисунке не показан). Значение тока якоря IЯ наблюдать на компьютере.

4.4.1 Определение знака обратной связи контура тока

Опыт проводится в следующей последовательности:

- переключателем SA1 модуля МДС2 ввести добавочное сопротивление (20-60 Ом);

- включить выключатель QF1 модуля МПС;

- включить кнопку «Сеть» модуля ТП, тумблер SA2 «Разрешение» перевести в верхнее положение;

- тумблером SA2 модуля МР задать единичный коэффициент усиления контура напряжения;

- тумблер SA1 модуля МР перевести в крайнее положение;

- плавным изменением потенциометра RP1 модуля МР установить ток якорной цепи ДПТ (0,2...0,3 А);

- кратковременно подключить выход ДТ модуля ТП к клемме Х7 модуля МР, если при этом ток якоря уменьшится, то обратная связь по току отрицательная;

- потенциометром RP1 модуля МР установить ток якоря равным нулю;

- переключателем SA1 модуля МДС2 установить сопротивление RP1 равным нулю.

4.4.2 Настройка П -регулятора контура тока

Настройку производить по переходной функции замкнутого контура, начиная с минимального значения коэффициента усиления пропорционального канала РТ. Скачок входного сигнала удобнее создавать переключателем SA1. При этом постоянная времени ЗИ минимальна, а РН – пропорциональный.

Установку задания следует принять такой, чтобы ток якоря на установившемся участке переходной функции не превышал 0,5 Iян. Выходную координату следует наблюдать на выходе ДТ с помощью компьютера.

Критерием оптимизации переходной функции принимается минимум перерегулирования и максимум быстродействия контура регулирования тока.

Зафиксировать полученные в ходе настройки оптимальное значение П -регулятора тока. Снять осциллограмму Iя(t) при скачке задания тока.

4.4.3 Настройка И -регулятора контура тока

Настройку производить по переходной функции замкнутого контура. Для этого следует ввести с помощью переключателя SA6 конденсатор в цепь обратной связи РТ. Сняв серию переходных функций замкнутого контура регулирования тока с ПИ -регулятором тока, выбрать оптимальное значение емкости конденсатора.

Зафиксировать полученные в ходе настройки оптимальные значения R6 и С2. Снять осциллограмму Iя(t) при скачке задания тока.

Переключатель SA6 «Разрешение» модуля ТП перевести в нижнее положение.

4.4.4 Настройка блока ограничения

Установить ток упора ДПТ в пределах (1...1,3) Iян (в соответствии с указанием преподавателя).

Настройка блока ограничения проводится в следующей последовательности:

- переключатель SA4 установить в положение «1»;

- с помощью переключателя SA3 установить минимальный уровень насыщения PН;


- переключатель SA6 «Разрешение» перевести в верхнее положение;

- с помощью RP1 подать на вход PН максимальный входной сигнал;

- увеличивая постепенно переключателем SA3 выходное напряжение PН, установить заданный ток якоря ДПТ.

В дальнейшем установку блока ограничения AQ1 изменять не следует. Потенциометр RP1 поставить на минимум снимаемого напряжения.

Тумблер SA1 установить в среднее положение. Переключатель SA2 установить в положение «0». Тумблер SA6 «Разрешение» модуля ТП установить в нижнее положение. Отключить кнопку «Сеть» модуля ТП.

После настройки контура тока из агрегата удалить металлический стержень.

4.5 Настройка контура напряжения

Настройка контура напряжения производится на холостом ходу.

Настройка замкнутого контура регулирования напряжения сводится к экспериментальному подбору оптимальных величин параметров R3 и С1.

Сигнал обратной связи контура напряжения UДН подключается к входу A3 модуля МВВ (на рисунке не показан).

Значение частоты вращения наблюдать на индикаторе модуля СМ. Схема настройки контура напряжения представлена на рисунке 3.

Рисунок 3 – Схема настройки контура напряжения

4.5.1 Определение знака обратной связи контура напряжения

Опыт проводится в следующей последовательности:

- запомнив положение переключателя SA6, вывести его в положение «0»;

- переключатель SA2 модуля МР перевести в положение «1»;

- включить кнопку «Сеть» модуля ТП, SA6 «Разрешение» перевести в верхнее положение;

- тумблер SA1 модуля МР установить в любое крайнее положение;

- плавно изменяя потенциометр RP1 модуля МР установить в режиме холостого хода напряжения якоря ДПТ в пределах 0,2...0,3 от номинального напряжения (Приложение В);

- кратковременно подключить перемычку с выхода ДН модуля ТП к клемме Х4 модуля МР, если напряжение якоря двигателя уменьшилась, то обратная связь по напряжению отрицательная.

4.5.2 Настройка П -регулятора контура напряжения

Настройку проводить по переходной функции замкнутого контура регулирования напряжения, начиная с минимального значения коэффициента усиления П -канала PH. Скачок входного сигнала РН удобнее создавать переключателем SA1. При этом постоянная времени ЗИ минимальна.

Выходную координату следует наблюдать на выходе ДН с помощью компьютера. Критерием оптимизации переходной функции принимается минимум перерегулирования и максимум быстродействия контура регулирования напряжения.

Зафиксировать в ходе настройки различные значения R3. Снять осциллограмму UЯ(t) при скачке значения напряжения.

4.5.3 Настройка И -регулятора контура напряжения

Для этого следует при помощи переключателя SA4 ввести конденсатор С в цепь обратной связи РН и, сняв серию переходных функций замкнутого контура регулирования напряжения с ПИ -регулятором напряжения, выбрать оптимальное значение емкости конденсатора.

При введение И -регулятора система может стать неустойчивой. При неустойчивой работе системы следует увеличить коэффициент П -регулятора.

Зафиксировать выбранные в ходе настройки значения R3 и С1. Снять осциллограмму UЯ(t) при скачке значения напряжения.

4.5.4 Настройка задатчика интенсивности

Настройка ЗИ сводится к экспериментальному подбору такого темпа нарастания и спадания сигнала на выходе ЗИ, чтобы при разгоне электропривода от нуля до номинального значения скорости вращения ДПТ динамическая составляющая тока якоря не превышала
(0,4...0,6) Iян. Установка желаемого темпа нарастания и спадания выходного сигнала ЗИ осуществляется при помощи потенциометра RP2. В дальнейшем установку темпа разгона привода в задатчике интенсивности изменять не следует.

После настройки контуров следует отключить тумблер SA6 «Разрешение» модуля ТП. Тумблер SA1 модуля МР установить в среднее положение. Потенциометр RP1 Модуля МР установить в положение «0».

4.6 Регулировочные характеристики замкнутой системы

Схема для исследования замкнутой системы представлена на рисунке 4.

Регулировочные характеристики настроенной замкнутой системы электропривода снимаются при фиксированном моменте статической нагрузки Мс = const. Момент статический пропорционален току якоря. Изменяя потенциометром RP1 напряжение на входе ЗИ, экспериментально снять следующие характеристики:

- напряжения якоря ДПТ Uя = f(U3);

- частоты вращения ДПТ n = f(U3);

- тока якоря ДПТ Iя = f(U3);

- напряжение на выходе PC UРС = f(U3);

- напряжение на выходе РТ UPT = f(U3).


Нагрузка задается асинхронным электродвигателем, который подключен к преобразователю частоты.

Сигнал задания U3, напряжение на выходах PН UPН и РТ UPT, ток якоря IЯ, напряжение якоря UЯ и ток статора IС измеряются компьютером.

Опыт проводится в следующей последовательности:

- включить автоматы QF1 и QF2 модулей МПС и МП соответственно;

- преобразователь частоты перевести в режим регулирования момента
(Приложение А);

- включить кнопку «Сеть» модуля ТП, SA6 «Разрешение» перевести в верхнее положение;

- SA1 модуля МР перевести в крайнее положение, потенциометром RP1 задать напряжение якоря (100...200 В);

- подать разрешение на работу ПЧ, тумблером SA1 модуля выбрать направление вращения, потенциометром RP1 задать ток нагрузки (0,2...0,7 А);

- изменяя потенциометром RP1 напряжение на входе ЗИ, снять характеристики. Данные занести в таблицу 2.

Рисунок 4 – Схема для исследования замкнутой системы

Таблица 2 – Данные опыта

U3, В                  
n, об/мин                  
IЯ, А                  
UЯ, А                  
UPН, В                  
UPT, В                  
IС, А                  

После проведения опыта тумблер SA1 модуля ПЧ установить в среднее положение, потенциометр RP1 модуля ПЧ установить в положение «0», SA3 установить в среднее положение.

Потенциометр RP1 модуля МР установить в положение «0», тумблер SA1 модуля МР установить в среднее положение.

4.7 Пуск электропривода в замкнутой системе

В настроенной системе электропривода снять осциллограммы пуска электропривода на холостом ходу до напряжения, заданного преподавателем:

- тока якоря ДПТ IЯ = f(t);

- напряжения якоря ДПТ UЯ = f(t).

Пуск электропривода удобнее создавать переключателем SA1 модуля МР.

Опыт проводится в следующей последовательности:

- тумблер SA1 модуля МР перевести в любое крайнее положение;

- потенциометром RP1 модуля МР задать напряжения якоря (указывается преподавателем);

- тумблер SA1 перевести в среднее положение;

- переведя тумблер SA1 в любое крайнее положение, осуществить пуск электропривода.

При обработке осциллограмм пуска электропривода определить и указать показатели процесса:

- максимальное значение тока якоря при разгоне IЯМ;

- время достижения максимума tM;

- время переходного процесса разгона электропривода tПП.

Данные занести в таблицу 3.

Таблица 3 – Данные опыта

IЯМ tM tПП
А с с
     

4.8 Механические характеристики замкнутой системы

Механические и электромеханические характеристики в настроенной системе электропривода снимаются как в двигательном, так и в рекуперативном режимах работы ДПТ.

При работе ДПТ в двигательном режиме АД включается на направление вращения встречно вращению ДПТ, при работе ДПТ в режиме рекуперативного торможения – согласно с вращением ДПТ.

Характеристики снимаются при двух сигналах задания, величина которых задается преподавателем.

Момент статический пропорционален току якоря.

Экспериментально снять статические характеристики электропривода:

- механическую n = f(Mc);

- электромеханическую n = f(IЯ);

- внешнюю UЯ = f(Mc);

- регуляторные UPН = f(Mc), UPT = f(Mc).


Опыт проводится в следующей последовательности:

- тумблер SA1 модуля МР перевести в крайнее положение, потенциометром RP1 установить напряжения якоря в диапазоне 100...200 В;

- подать разрешение на работу ПЧ, тумблером SA1 модуля выбрать направление вращения;

- потенциометром RP1 модуля ПЧ задавать момент нагрузки.

Снять несколько точек, как в двигательном, так и в генераторном режимах. Данные занести в таблицу 4.

Таблица 4 – Данные опыта

МС, Н•м                  
n, об/мин                  
IЯ, А                  
UЯ, В                  
UPН, В                  
UРТ, В                  

После проведения опыта потенциометр RP1 модуля ПЧ установить в положение «0», тумблер SA1 модуля ПЧ в среднее положение.

Тумблер SA1 модуля МР установить в среднее положение, потенциометр RP1 установить в положение «0».

Тумблер SA6 «Разрешение» модуля ТП установить в нижнее положение.

Расчетные данные.

Момент статический, Н•м:

МС = СМ∙Ф•IЯ,

,

где UН – номинальное напряжение ДПТ (Приложение В);

– синхронная частота вращения ДПТ (Приложение В).

4.9 Переходные процессы при приложении момента статической нагрузки

Для снятия осциллограмм при скачкообразном приложении момента статической нагрузки необходимо ЧП настроить на максимально возможный темп нарастания частоты и напряжения ЧП. Наброс и снятие нагрузки осуществляется включением-выключением переключателя SA1 ЧП. Снять осциллограммы:

- тока якоря ДПТ IЯ = f(t);

- напряжение якоря ДПТ UЯ= f(t).

Опыт проводится в следующей последовательности:

- тумблер SA6 «Разрешение» модуля ТП установить в верхнее положение;

- тумблер SA1 модуля МР установить в любое крайнее положение;


- потенциометром RP1 задать напряжение якоря (указывается преподавателем);

- установить SA3 модуля ПЧ в верхнее положение, переключатель SA1 модуля ПЧ перевести в крайнее положение;

- потенциометром RP1 модуля ПЧ задать ток нагрузки;

- включением-выключением переключателя SA1 модуля ПЧ осуществлять наброс и снятие нагрузки.

При осциллографировании фиксировать значения регистрируемых величин в установившихся режимах для определения их масштабов на осциллограммах.

При обработке осциллограмм переходных процессов при скачкообразном приложении Мс определить и указать показатели процесса:

- динамическое падение напряжения Δ UЯП в переходном процессе;

- время tM достижения напряжения величины Δ UЯП;

- время переходного процесса tП;

- максимум тока якоря во время процесса IЯМ.

Данные занести в таблицу 5.

Таблица 5 – Данные опыта

Δ UЯП tM tП IЯМ
  с с А
       

После проведения опытов установить все переключатели модулей в исходное состояние. Отключить автоматы QF2 и QF1 модулей МП и МПС соответственно.

5 Содержание отчёта

5.1 Цель работы

5.2 Программа работы

5.3 Приборы и оборудование

5.4 Ход работы

5.5 Выводы

5.6 Контрольные вопросы




Поделиться с друзьями:


Дата добавления: 2015-06-28; Просмотров: 651; Нарушение авторских прав?; Мы поможем в написании вашей работы!


Нам важно ваше мнение! Был ли полезен опубликованный материал? Да | Нет



studopedia.su - Студопедия (2013 - 2026) год. Все материалы представленные на сайте исключительно с целью ознакомления читателями и не преследуют коммерческих целей или нарушение авторских прав! Последнее добавление




Генерация страницы за: 0.014 сек.